Собираем TDA1560Q

  • Автор темы Автор темы ilkona
  • Дата начала Дата начала
Т.е все пленочные??
 
Нет, которые стоят в цепях питания, те не надо...
 
Вот смотри скажи плиз какие ставить керамику??
Если и керамику можно не 0.1 а 0.2 мощнее так для очистки совести..
+ можно заменить С3 С4 на 22мкФ ?

Что такое D1...1N4148 >>?

+++ мне сказали что нужен будет пред. усилитель, правда??

Также С7 С8 С14 С15 Нужно брать каждый 10 000мкФ 50V или больше??
они на 50V большие как их впихнуть на мою платку??))
 

Вложения

  • 06112011113.webp
    06112011113.webp
    106.8 KB · Просмотры: 438
  • 06112011114.webp
    06112011114.webp
    89.8 KB · Просмотры: 267
  • 06112011112.webp
    06112011112.webp
    61.2 KB · Просмотры: 407
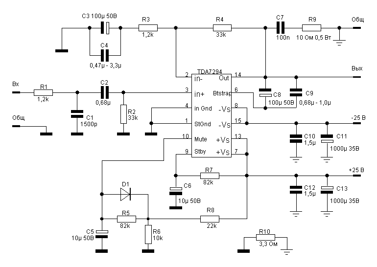
С2 и С11 - плёночные - 0,22 - 0,47 мкФ.
+ можно заменить С3 С4 на 22мкФ ?
можно
Что такое D1...1N4148
Диод.
мне сказали что нужен будет пред. усилитель, правда??
Смотря для чего... С выхода магнитолы - нет...
Также С7 С8 С14 С15 Нужно брать каждый 10 000мкФ 50V или больше??
они на 50V большие как их впихнуть на мою платку??))

Поставь по 1000 мкФ на 50 Вольт, 10000 мкФ в преобразователе будут стоять.
 
Так, понял, его нужно купить, не увидел его на плате, только что нашел..
С13 С12 С6 С5 - можно ставить керамику 0.2 мкФ ::??


С11 и С2 - поставлю 1мкФ можно ??
 
Далее, у меня есть 2 кондерика электролитических по 47 мкФ где их лучше заменить 22мкФ на 47мкФ
 
ну просто я лишних купил 2 штуки, может гдето лучше 22мкФ заменить на 47мкФ ?
 
почему я купил резисторы, а у них 1 конец загнутый??
 
У меня пишется К12 удалить, сверху что это значит??
Сверху на рисунке, не пойму..
 

Вложения

  • 06112011113.webp
    06112011113.webp
    106.8 KB · Просмотры: 749
Ну да... Сейчас даташитовскую схему выставлю, посмотришь что куда...
 
Вот несколько другая схема:
 

Вложения

  • schema.gif
    schema.gif
    8.3 KB · Просмотры: 1,101
BH3, по-моему приведённая мною схема из 34 поста лучше даташитовской, но волнует одно - зачем диод на управлении?
 
Вот что AUDIOKILLER пишет: При подаче напряжения сначала микросхема включается с некоторой задержкой (выходит из режима Stand-by), но звука нет. После этого отключается режим Mute. Выключение идет в обратной последовательности - сначала Mute, после Stand-by. Это происходит из-за того, что при включении управления (подачи +... В) левый по схеме конденсатор заряжается через два резистора медленнее, чем правый. А разряжается наоборот быстрее - через диод и один резистор 10 кОм. Диод может быть любой маломощный с допустимым обратным напряжением не менее напряжения питания. Конденсаторы также должны быть расчитаны на напряжение питания.
 
А, понятно. Диодом устанавливается последовательность включения/выключения режимов для микросхемы... Спасибо. Честно говоря об этом я и не подумал... Считал что при включении образуется положительный импульс, который проявляется в виде щелчка, и диод его не пропускает...
 
Продавец в магазине доблестно пообещал что TDA7294 в машине с преобразователем работать будет но с шипением, правду он казал????
 
Товарищи, также мне весь радиобазар обьяснял что нужно стевить пред усилители, так это или нет?
(Для авто)

Можно конденсаторы С1 и с16 заменить с 22мкФ на 47 мкФ ???
 
Назад
Сверху