• Добро пожаловать на компьютерный форум Tehnari.ru. Здесь разбираемся с проблемами ПК и ноутбуков: Windows, драйверы, «железо», сборка и апгрейд, софт и безопасность. Форум работает много лет, сейчас он переехал на новый движок, но старые темы и аккаунты мы постарались сохранить максимально аккуратно.

    Форум не связан с магазинами и сервисами – мы ничего не продаём и не даём «рекламу под видом совета». Отвечают обычные участники и модераторы, которые следят за порядком и качеством подсказок.

    Если вы у нас впервые, загляните на страницу о форуме и правила – там коротко описано, как задать вопрос так, чтобы быстро получить ответ. Чтобы создавать темы и писать сообщения, сначала зарегистрируйтесь, а затем войдите под своим логином.

    Не знаете, с чего начать? Создайте тему с описанием проблемы – подскажем и при необходимости перенесём её в подходящий раздел.
    Задать вопрос Новые сообщения Как правильно спросить
    Если пришли по старой ссылке со старого Tehnari.ru – вы на нужном месте, просто продолжайте обсуждение.

TDA2030 AL конструктор от "РадисткаКэт" в Курске

LM1875 более приятно звучит и напругу больше держит.В Microlabовском усилке заменил на них плюс небольшая доработка чтоб НЧ не резал и ГУУД!
 
Здравствуйте Уважаемые Технари!
По случаю тоже приобрёл два набора вот этого на TDA 2030AL. Дома открыл, почитал, посмотрел, впечатлился. Кстати, диодов тоже нет. Производитель неизвестен.
А есть ли у кого-нибудь схема на TDA 2030AL включенная по НЕИНВЕРТИРУЮЩЕЙ схеме с двухполярным питанием, может даже с буфером на входе? Буду очень признателен!!!
 

Вложения

  • 1.webp
    1.webp
    98.1 KB · Просмотры: 222
  • 2.webp
    2.webp
    63.3 KB · Просмотры: 289
  • 3.webp
    3.webp
    49.1 KB · Просмотры: 229
  • 4.webp
    4.webp
    33.3 KB · Просмотры: 220
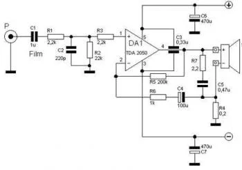
А чем типовая схема, общая для TDA2030/TDA2050/LM1875, не устраивает? Она, кстати, на втором фото есть. Только резистор 100кОм сменить на 20кОм. Входной конденсатор поднять до 2.2мкФ, конденсатор на ноге 2 поднять до 47мкФ, резистор возле него понизить до 680 Ом. Конденсатор в цепи Цобеля на выходе сменить на 0.22...0.47мкФ. Все.
 
Последнее редактирование:
Здравствуйте, уважаемые Технари!
Здравствуйте, Уважаемый ЗвукОпсиХ.
В сети давно обсуждают преимущества характеристик инвертирующих схем ОУ, а для TDA 2030 как ОУ, как выяснилось, эта тема схемотехнически широко не раскрыта. Как Вы думаете, если взять TDA 2030AL со всеми её технологическими обвесами по выходу, питанию и т.д. да включить по классике инверта? Конечно входное сопротивление сильно пострадает, а если Т-ООС, или повторитель по входу на той-же TL 072?
А вдруг вкусняшка какая получится?
 
Пардон! В посте 83 имел в виду, конечно-же, ИНВЕРТИРУЮЩУЮ схему.
 
Здравствуйте, уважаемые Технари!
Здравствуйте, Уважаемый ЗвукОпсиХ.
В сети давно обсуждают преимущества характеристик инвертирующих схем ОУ, а для TDA 2030 как ОУ, как выяснилось, эта тема схемотехнически широко не раскрыта. Как Вы думаете, если взять TDA 2030AL со всеми её технологическими обвесами по выходу, питанию и т.д. да включить по классике инверта? Конечно входное сопротивление сильно пострадает, а если Т-ООС, или повторитель по входу на той-же TL 072?
А вдруг вкусняшка какая получится?

что то или я не так прочел, или вы недописали/переписали. Т-ООС в схеме вот я видел где-то; фразу со смесью 2030 и ОУ вообще не понял: у нее с чувствительностью все в порядке, чтобы операционник ставить на нее... Яснее можно ваше желание увидеть?
 

Вложения

  • post-84616-0-32223500-1320403101_thumb.webp
    post-84616-0-32223500-1320403101_thumb.webp
    7.3 KB · Просмотры: 322
Здравствуйте, Уважаемый ЗвукОпсиХ!
Видимо я действительно перемудрил.
А цель-идея такова: TDA 2030AL в инвертирующем включении (с присущими данному включению более низкими искажениями) + согласование по входу с выходами СD-DVD плееров, звуковых карт PC и ноутбука при минимуме обвеса (кроме необходимых цепей корекции по сигналу, питанию, ФНЧ по входу и ООС, разделение земель). Будет при всём этом Преамп или не будет - это второй вопрос. В результате всё это должно быть с минимальными "нелинейками" (в теории вроде-бы на 0,06-0,08 "килограммов" на 14 Ваттах тянет). Вот, как-то так!
 
Здравствуйте, Уважаемый ЗвукОпсиХ!
Видимо я действительно перемудрил.
А цель-идея такова: TDA 2030AL в инвертирующем включении (с присущими данному включению более низкими искажениями) + согласование по входу с выходами СD-DVD плееров, звуковых карт PC и ноутбука при минимуме обвеса (кроме необходимых цепей корекции по сигналу, питанию, ФНЧ по входу и ООС, разделение земель). Будет при всём этом Преамп или не будет - это второй вопрос. В результате всё это должно быть с минимальными "нелинейками" (в теории вроде-бы на 0,06-0,08 "килограммов" на 14 Ваттах тянет). Вот, как-то так!

по порядку:)
- инвертирующее включение с согласованием входного сигнала относительно источника звука от искажений избавит несомненно в некоторой мере, НО ради такой мощности? Я пойму только если цель состоит в получении опыта:) искажения в 2030 по любому будут заметны из-за просадки в питании, потому что землю развести будет не так то просто в ней, а чтобы сделать разрыв SGND и PGND нужно много посчитать. Здесь на сайте есть люди, которые развернули данное действо во всю. По питанию же - понадобится или массивный фильтр питания или изрядный запас силы тока в питании усилителя.
- согласование выходного/входного сигналов само по себе в чем состоит? В соответствии выходного сигнала устройства источника звука относительно рекомендованного и допустимо рабочего уровня входного сигнала усилителя. На схеме, что я выкинул, видно дополнительную параллель CR по входу - ее нужно подобрать так, чтобы сигнал с источника дойдя к ноге входа имел обозначенный документом на микросхему.

Но во втором случае могу быть не прав и советую еще ответов дождаться - я согласованием не сильно занимался с инвертирующим включением.
 
с 2030 вообще стрёмно жать больше 10Вт, а с моста больше 20Вт... :)
 
Я планирую нагрузкой доработанные местными умельцами 10ГД-36 в самодельных ящиках (конструктив ящиков пока конкретно не решил, но инфы много). Всё это планируется для работы в связке с домашним проектором (бандпас на 35ГД-Н с усилителем на TDA 7293 по инвертирующей схеме уже сделал), ну и так качественную музыку (flac, качественные CD) послушать в полуфоновом режиме. Так-что много и не надо, 10-12 Вт на канал при максимум 0,1% "неадеквата", по-моему, совсем неплохо.
 
с 2030 вообще стрёмно жать больше 10Вт, а с моста больше 20Вт... :)

Василий, привет:) ну почему же стремно: даем запас по силе тока раза эдак в три, ставим активное охлаждение мощное или радиатор размером с батарею отопления - и можно жать до 18вт. Правда звук будет кака и периодчески будет риск увести его в клиппинг:) ну и конструкция сама займет места как добротный советский телевизор при этом:) нелогично давить больше десятки из нее:) здесь я согласен:)
 
Народ, АУ!!! Все на фронте что-ли?
 
Все тут вроде. А что случилось?
 
Да чёй-то уже с 22 января тишь да гладь. Я уж думал, что все помёрзли.:dog:
 
да не , я вот тоже тут сижу помоленьку !
 
Назад
Сверху