• Добро пожаловать на компьютерный форум Tehnari.ru. Здесь разбираемся с проблемами ПК и ноутбуков: Windows, драйверы, «железо», сборка и апгрейд, софт и безопасность. Форум работает много лет, сейчас он переехал на новый движок, но старые темы и аккаунты мы постарались сохранить максимально аккуратно.

    Форум не связан с магазинами и сервисами – мы ничего не продаём и не даём «рекламу под видом совета». Отвечают обычные участники и модераторы, которые следят за порядком и качеством подсказок.

    Если вы у нас впервые, загляните на страницу о проекте и правила – там коротко описано, как задать вопрос так, чтобы быстро получить ответ. Чтобы создавать темы и писать сообщения, сначала зарегистрируйтесь, а затем войдите под своим логином.

    Не знаете, с чего начать? Создайте тему с описанием проблемы – подскажем и при необходимости перенесём её в подходящий раздел.
    Задать вопрос Новые сообщения Как правильно спросить
    Если пришли по старой ссылке со старого Tehnari.ru – вы на нужном месте, просто продолжайте обсуждение.

TDA2050 - стандартная схема включения

  • Автор темы Автор темы TSKos
  • Дата начала Дата начала
убери минус с корпуса,заизолируй М.С там на радиаторе земля должна быть и корпус уся.

Хм, а я думал, что на корпусе микросхемы минус должен быть (оно так и есть), радиатор от корпуса изолирован (на корпусе земля).
 
Хм, а я думал, что на корпусе микросхемы минус должен быть (оно так и есть), радиатор от корпуса изолирован (на корпусе земля).
Отлично.Я ща спать ты пиши,завтра обмозгуем.
 
Может, у меня что не так, но если я входа касаюсь рукой, раздается гул в колонках, этот резистор дымит и сразу сгорает... Если не трогать вход - то все ок
У вас, что-то не так. У меня на входе слабенькие резисторы, если касаться входа в колонках гул, но резисторы все целые.
 
В общем как я понял можно мою схему делать всё верно
 
Этой цепочки тут нет. Она как раз в Схеме скифа есть.
Цитирую из описания:
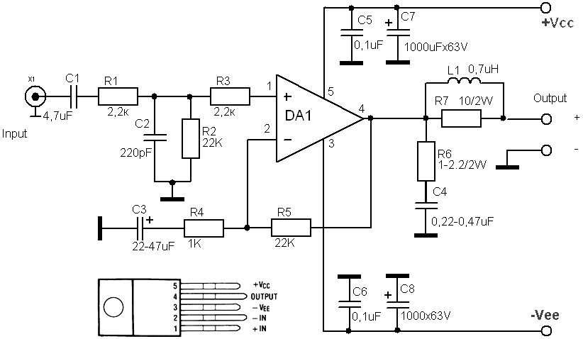
Кстати лучше собрать схему от Скифа. Там уже готовая печатка есть. А схема от даташита отличается защитой от ВЧ и дросселем на выходе. Больше никаких изменений
где её(цепочку от ВЧ помех) добавлять то надо?
Зачем дроссель на выходе?
а разве в схеме скифа мошьность резиторов не больше?
 
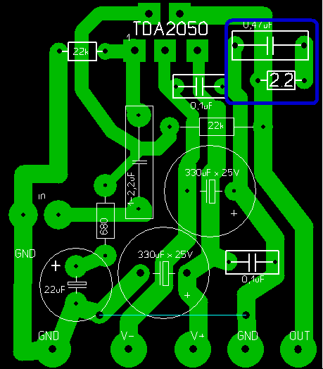
RC цепь между выходом и массой это и есть цепь зобеля
 

Вложения

  • 3.GIF
    3.GIF
    14.2 KB · Просмотры: 1,948
Да,сэр! Оно самое!
 
Да. А дроссель на выходе-это компенсация емкости кабеля и АС
 
По 0,25 ватт вполне пойдет. И два в цепи зобеля и параллельно дросселю по 2 вт
 

Вложения

  • image001.gif
    image001.gif
    33.6 KB · Просмотры: 2,489

Вложения

  • 2.webp
    2.webp
    10.4 KB · Просмотры: 157
  • TDA2050.zip
    TDA2050.zip
    170.4 KB · Просмотры: 35
Ну в даташите нет и дросселя. Ты же хорошо хочешь сделать,вот и ваяй как в посте 33 koresch
 
У вас, что-то не так. У меня на входе слабенькие резисторы, если касаться входа в колонках гул, но резисторы все целые.

2.2 Ома на выходе стоят последовательно с конденсатором на общий (т.е. как я узнал, в цепи Зобеля)
 
Да. А дроссель на выходе-это компенсация емкости кабеля и АС
это как понять?
допустим я не буду его ставить( Места нет да и резисторы такие проблема найти для меня), а какие плюсы и минусы от него?
 
Плюс компенсация емкости кабеля,меньше шансов поймать каку в виде возбудов и наводок. Ты снова ленишься
проблема найти для меня
,сейчас есть все. Выпиши,потом впаяешь
 
Назад
Сверху