• Добро пожаловать на компьютерный форум Tehnari.ru. Здесь разбираемся с проблемами ПК и ноутбуков: Windows, драйверы, «железо», сборка и апгрейд, софт и безопасность. Форум работает много лет, сейчас он переехал на новый движок, но старые темы и аккаунты мы постарались сохранить максимально аккуратно.

    Форум не связан с магазинами и сервисами – мы ничего не продаём и не даём «рекламу под видом совета». Отвечают обычные участники и модераторы, которые следят за порядком и качеством подсказок.

    Если вы у нас впервые, загляните на страницу о проекте, чтобы узнать больше. Чтобы создавать темы и писать сообщения, сначала зарегистрируйтесь, а затем войдите под своим логином.

    Не знаете, с чего начать? Создайте тему с описанием проблемы – подскажем и при необходимости перенесём её в подходящий раздел.
    Задать вопрос Новые сообщения Как правильно спросить
    Если пришли по ссылке со старого Tehnari.ru – вы на нужном месте, просто продолжайте обсуждение.

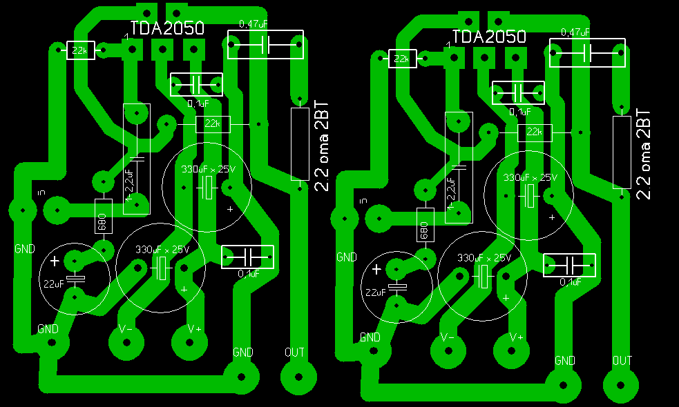
TDA2050 - стандартная схема включения

  • Автор темы Автор темы TSKos
  • Дата начала Дата начала
что разве такое бывает?!? что производитель даёт схемы которые не работают?
В даташите схема, при которой микра просто работает и всё. А уже доработаные схемы, там уже защиты ставят и всякие компенсаторы в виде дроссиля, например.

Поэтому я бы не зацикливался на даташитной схеме
 
что разве такое бывает?!? что производитель даёт схемы которые не работают?

НЕ бывает. Если даташитная схема не работает, то нужно пенять не на схему, а на свою конструкцию.
 
НЕ бывает. Если даташитная схема не работает, то нужно пенять не на схему, а на свою конструкцию.
вот и я о том же, к примеру собирал TDA1558 по схеме что в даташите, работает она хорошо - тут же почему то это не так? почему то перегорает резистор??? В общем я запутался:tehnari_ru_325:
 
Вот, roma/ просил фото со стороны дорожек:
 

Вложения

  • PIC_1225.webp
    PIC_1225.webp
    69.7 KB · Просмотры: 364
конечно ставь,а можеш платку фотку выложить,с двух сторон?Но я тебе уже писал,на мой вкус я бы 5W поставил.

Куда 5W там за глаза 2W. Ставте сразу 10W резистор чтоб уж на на всю плату.
 
вот и я о том же, к примеру собирал TDA1558 по схеме что в даташите, работает она хорошо - тут же почему то это не так? почему то перегорает резистор??? В общем я запутался:tehnari_ru_325:
Резистор цепи Цобеля может сгореть от возбуждения усилителя на очень высоких частотах.Если горит похоже на ВЧ возбуд
 
Резистор цепи Цобеля может сгореть от возбуждения усилителя на очень высоких частотах.Если горит похоже на ВЧ возбуд

Скорее всего при касании входа гул в колонках и есть это возбуждение. Если входа не касаться, всё ок) Спасибо!
 
вот и я о том же, к примеру собирал TDA1558 по схеме что в даташите, работает она хорошо - тут же почему то это не так? почему то перегорает резистор??? В общем я запутался

Тут уже моя вина. Надо было сразу двухваттный резистор ставить, а я 0.25вт поставил. Хотя в даташите не написано, какой нужно мощности резистор.
 
Ну так как там успехи?)
 
Только надо было без деталей печатать, а то вытравится также
да эт так для проверки деталей, думаю по поводу даташитовской схемы - не уж то и правда в ней резистор сгорает....
 
да эт так для проверки деталей, думаю по поводу даташитовской схемы - не уж то и правда в ней резистор сгорает....

ну у меня стоит резистор 2.2ома 2 ватта ничего холодный не греется даже. А если поставить резистор на 0.25 ватт то он сгорит если будет фон (ВЧ возбуд.). В другой схеме которую вам предложили тоже этот резистор сгорит если будет 0.25ват. Так что разницы нет. Это цепь цобеля она стоит и в даташит. схеме и в других.
 
ок, а остальное всё верно?
 

Вложения

  • 4.GIF
    4.GIF
    26 KB · Просмотры: 1,302
  • 2050DATA.zip
    2050DATA.zip
    20.3 KB · Просмотры: 115
хреновый у вас вкус, эти керметовые резисторы с огромной собственной индуктивностью, не место им там.
извините я только учюсь,но производитель говорит, что они цементные и ими пользуются очень громкие производители модульных плат и так далее.Я не хочу делать им рекламму поэтому их не называю.
 
Назад
Сверху