• Добро пожаловать на компьютерный форум Tehnari.ru. Здесь разбираемся с проблемами ПК и ноутбуков: Windows, драйверы, «железо», сборка и апгрейд, софт и безопасность. Форум работает много лет, сейчас он переехал на новый движок, но старые темы и аккаунты мы постарались сохранить максимально аккуратно.

    Форум не связан с магазинами и сервисами – мы ничего не продаём и не даём «рекламу под видом совета». Отвечают обычные участники и модераторы, которые следят за порядком и качеством подсказок.

    Если вы у нас впервые, загляните на страницу о проекте, чтобы узнать больше. Чтобы создавать темы и писать сообщения, сначала зарегистрируйтесь, а затем войдите под своим логином.

    Не знаете, с чего начать? Создайте тему с описанием проблемы – подскажем и при необходимости перенесём её в подходящий раздел.
    Задать вопрос Новые сообщения Как правильно спросить
    Если пришли по ссылке со старого Tehnari.ru – вы на нужном месте, просто продолжайте обсуждение.

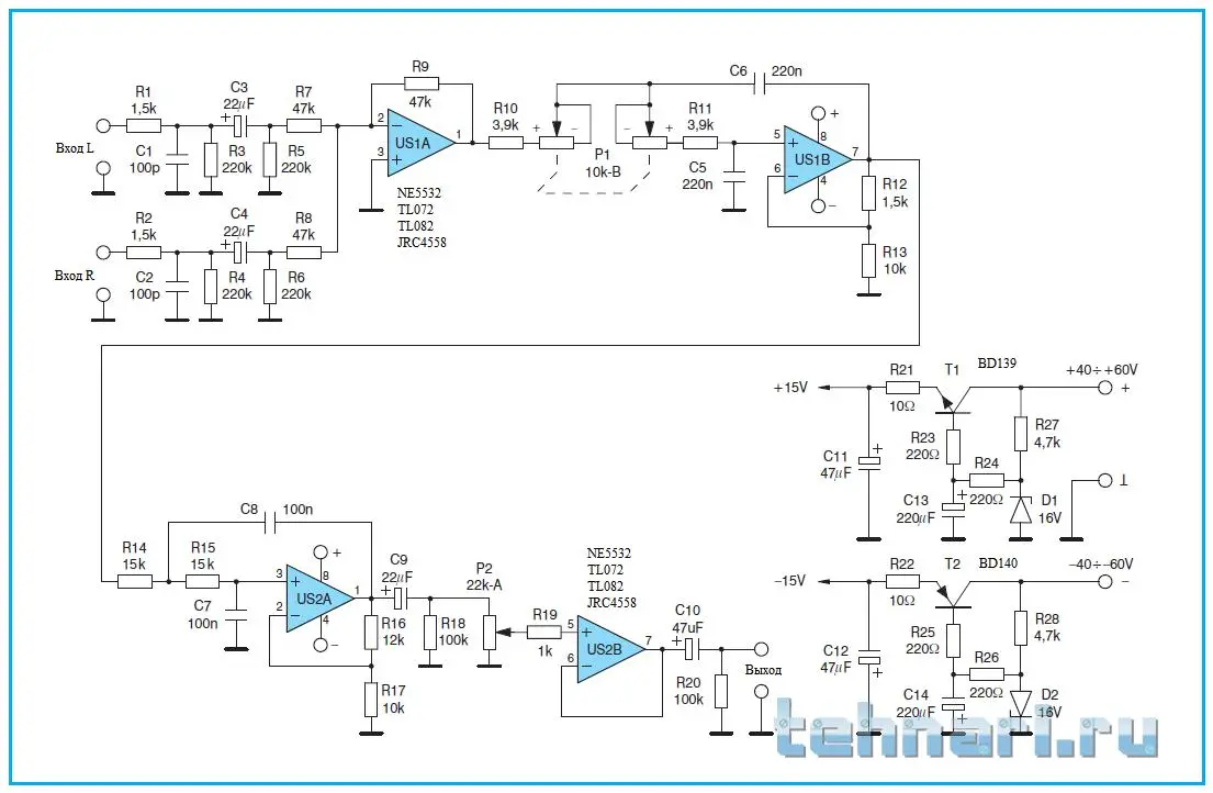
TDA7265

Последнее уточнение,правильно понял структуру?
Верно. :) только перед микросхемами УНЧ я бы поставил переменники, для регулировки сателлитов и саба раздельно :)
 
Андрей,ну это да,будет широкая полоса.Фильтра питания хватит на все три потребителя? 2*6800мкф
 
Вась,будет сделано)
 
хорошо,учту:)
 
Андрей,не пойму ,почему в последнем скинутом тобой архиве,с фильтрами НЧ.Там отличается фото от схемы?:)
 
Не обращай внимания,это камрад Илюха с другого форума скидывал. Делай по схеме
 
Андрей,а там и две схемы вдобавок,по какой делать? Честно сказать не открыл в ЛАЕ ещё ни одну.
 
Андрей,последнее моё сообщение прошу считать недействительным.

Вобщем,нашёл я к157уд2 в дип корпусе. Какой лучше сделать ФНЧ ,на 157уд2 или tl072?
 
на 157уд2 или tl072?
Я бы лучше на ТЛ-ке бы ваял... А чем тебя NE5532 не устраивают? Люди хвалят... Я сам не пробовал...
Хотя сам сейчас усилок делаю на 574 УД2... Росто у меня их штук 8 валяется. Будет окончательный вариант может что поинтересней впихну.
 
Первый по списку аналогов был тл072,вот и весь ответ)дальше не стал искать другие
 
Да по суете в архив запихал видать
 
Андрей,по питанию на вход, +/-60,это указано макс.U ?Мне на эту схему ФНЧ,подавать стаб.U или это уже сделано в схеме? Просто смотрю стабилитроны стоят на 16в.
 
Да,это максимальная двухполярка. От питания умзч можно подать
 
Андрей,подскажи ещё пожалуйста, в схеме и печатке есть разногласие (сиабилитрон d2),на схеме правильно ведь?
 
Так ты включай логику-как должно быть)))) Да и в схемах я запутался ужжж...
 
По логике, конечно же на схеме правильней ,чем на печатке)Схема с симаФНЧ
 
Андрей,мне кажется в схеме ошибка ,D2
 

Вложения

  • Схема.png.webp
    Схема.png.webp
    37.7 KB · Просмотры: 425
Назад
Сверху