- Регистрация
- 27 Ноя 2010
- Сообщения
- 28,167
- Реакции
- 681
- Баллы
- 0
Clannfear, не важно мощность транса, какие хошь соединяй, но общая мощность считается, по маленькому трансу !!! 
Смотрите видео ниже, чтобы узнать, как установить наш сайт в качестве веб-приложения на домашнем экране.
Примечание: Эта возможность может быть недоступна в некоторых браузерах.
Добро пожаловать на компьютерный форум Tehnari.ru. Здесь разбираемся с проблемами ПК и ноутбуков: Windows, драйверы, «железо», сборка и апгрейд, софт и безопасность. Форум работает много лет, сейчас он переехал на новый движок, но старые темы и аккаунты мы постарались сохранить максимально аккуратно.
Форум не связан с магазинами и сервисами – мы ничего не продаём и не даём «рекламу под видом совета». Отвечают обычные участники и модераторы, которые следят за порядком и качеством подсказок.
Если вы у нас впервые, загляните на страницу о проекте, чтобы узнать больше. Чтобы создавать темы и писать сообщения, сначала зарегистрируйтесь, а затем войдите под своим логином.
Посмотрите эту тему: http://www.tehnari.ru/f114/t46236/
всё хорошо, я понял уже как всё сделатьа можно также сделать понежение биполярное - не понял, поподробней
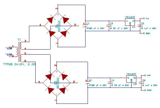
Clannfear, не мудри, нужно конкретно транс с двумя обмотками ...![]()
Да, нужен. Он нужен, чтобы микросхема из стабилизатора не превращалась в генератор.нужен ли неполярник (С3 и С4) после электроолита (С1 и С2) :tehnari_ru_325:
Хочешь подать на стабилизаторы 12V и получить с них 12V но
уже стабилизированное, такого не бывает и зачем тебе стабилизация ...![]()
Всю тему просмотрел, что то я не въехал про ножки 4 и 5, ну да ладно ...меня интересует подключение 4 и 5 ножек больше всего пока
Всю тему просмотрел, что то я не въехал про ножки 4 и 5, ну да ладно ...
Если без стабилизатора то будет +/- 12 Вольт и не надо два диодных моста ...![]()
А зачем независимые, так можешь использовать как 24V, так и два по 12V ...![]()