• Добро пожаловать на компьютерный форум Tehnari.ru. Здесь разбираемся с проблемами ПК и ноутбуков: Windows, драйверы, «железо», сборка и апгрейд, софт и безопасность. Форум работает много лет, сейчас он переехал на новый движок, но старые темы и аккаунты мы постарались сохранить максимально аккуратно.

    Форум не связан с магазинами и сервисами – мы ничего не продаём и не даём «рекламу под видом совета». Отвечают обычные участники и модераторы, которые следят за порядком и качеством подсказок.

    Если вы у нас впервые, загляните на страницу о проекте, чтобы узнать больше. Чтобы создавать темы и писать сообщения, сначала зарегистрируйтесь, а затем войдите под своим логином.

    Не знаете, с чего начать? Создайте тему с описанием проблемы – подскажем и при необходимости перенесём её в подходящий раздел.
    Задать вопрос Новые сообщения Как правильно спросить
    Если пришли по ссылке со старого Tehnari.ru – вы на нужном месте, просто продолжайте обсуждение.

Цветомузыка на лампах накаливания

А если ку202н не будет какие можно взять на замену
 
А вот это не помню. Надо искать справочник и смотреть по рабочему напряжению.
 
Какими деталеми можно заменить конденцаторы
 
Позитронными эмиттерами на быстрых нейтронах. :))
А на самом деле только конденсаторами. При отсутствии нужной ёмкости, можно собрать из нескольких параллельно.
 
подключение

Здравствуйте!
Возможно ли данную приставку подключить к системе 5.1 ?
( правда куда?)))
Спасибо.
 

Вложения

  • подключение 5.1.webp
    подключение 5.1.webp
    28.6 KB · Просмотры: 138
P.S. про подключать сюда.--- это я о другом, объяснял приятелю, как подключить DVD и прочее....
 
Можно ли подключить сиё изделие к сабвуферу?
Спасибо.
 
sven 5.1 цель- ? Цветомузыку хочу однако)))
 
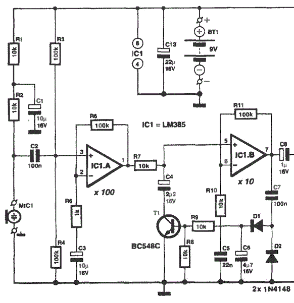
Собери вот такую схему и будет работать от любого источника сигнала.
 

Вложения

  • smu_led_mikro.gif
    smu_led_mikro.gif
    27.1 KB · Просмотры: 410
Спасибо, но я собирал, что то подобное в дааалёкой юности))) сейчас боюсь, -чёрт ногу сломает)))
 
А можно по схеме:
какие диоды?
а ещё схема как-будто обрезана справа
 
А можно по схеме:
какие диоды?
а ещё схема как-будто обрезана справа
Вот и я репу чешу, про обрезанную схему...для знатоков там всё ясно, а как нам, чайникам?
 
а ещё про чувствительность микрофона...
чем она управляется переменника вроде нет
 
можно ещё вопросик... у цветомузыки на входе два контакта , а на этой схеме три выхода?
 
А если так.....
 

Вложения

  • smu_led_mikro.webp
    smu_led_mikro.webp
    11 KB · Просмотры: 232
Вот так оффигенно.
Спасибо. Цветомузыку собрал в далёком 86 году. Последний раз доставал лет 10 назад на какую-то пьянку - пришлось пожертвовать одной колонкой для подключения цвм , но зато все были в шоке. А решение с микрофоном - шикарно.
 
А может про диоды ещё скажете - любые ставить?
 
Назад
Сверху