• Добро пожаловать на компьютерный форум Tehnari.ru. Здесь разбираемся с проблемами ПК и ноутбуков: Windows, драйверы, «железо», сборка и апгрейд, софт и безопасность. Форум работает много лет, сейчас он переехал на новый движок, но старые темы и аккаунты мы постарались сохранить максимально аккуратно.

    Форум не связан с магазинами и сервисами – мы ничего не продаём и не даём «рекламу под видом совета». Отвечают обычные участники и модераторы, которые следят за порядком и качеством подсказок.

    Если вы у нас впервые, загляните на страницу о проекте, чтобы узнать больше. Чтобы создавать темы и писать сообщения, сначала зарегистрируйтесь, а затем войдите под своим логином.

    Не знаете, с чего начать? Создайте тему с описанием проблемы – подскажем и при необходимости перенесём её в подходящий раздел.
    Задать вопрос Новые сообщения Как правильно спросить
    Если пришли по ссылке со старого Tehnari.ru – вы на нужном месте, просто продолжайте обсуждение.

Усилитель из продукта жизнедеятельности организма

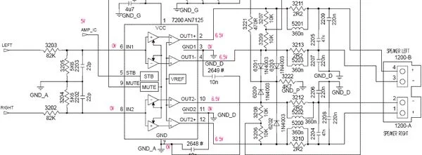
вот схема,по ней видно,что усь мостовой,питание 12в,управление мит стендбай прикручено через внешний стаб,можно кренку 7805 поставить запитав от того же блока питания с плюсовой шины,чтото не пойму в чём загвоздка,бери собирай хоть навесом,там и печатки не надо ,можно всё по клемам да регуляторам раскидать,а саму микру на радиатор посадить.
 

Вложения

  • an7125.gif
    an7125.gif
    9.4 KB · Просмотры: 280
вот схема,по ней видно,что усь мостовой,питание 12в,управление мит стендбай прикручено через внешний стаб,можно кренку 7805 поставить запитав от того же блока питания с плюсовой шины,чтото не пойму в чём загвоздка,бери собирай хоть навесом,там и печатки не надо ,можно всё по клемам да регуляторам раскидать,а саму микру на радиатор посадить.

Тимур, схема то та, но в центре она усилена парой бд-шек на выхлопе. Внятного пока ничего не нашел...
 
Вот нарыл на яндекс картинках , это схема моего усилка на самой плате! советуйте че делать с этим?!
 

Вложения

  • mcm5_22_303.webp
    mcm5_22_303.webp
    21.8 KB · Просмотры: 338
Звукопсих;929945е она усилена парой бд-шек на выхлопе. [/QUOTE написал(а):
на кой они там здались? уж если и ставить их то в стабилизатор по питанию,а иначе вообще не ставить.
 
да, Тимур прав) транзисторы в стабилизаторе.
странно все-таки что по даташиту микросхеме выдает только 12 Вт. или это имеется ввиду на плечо моста?
 
да вообще бред с этим центорм , если и выдает то 5 ватт наших,а все остальные ваты, это узкоглазых ! буду печатку делать и собирать на печатке ! подсобите кстате с печаткой!
 
подсобите кстате с печаткой!

ты прикалываешься что ли?там всё на выходных и входных клеммах припаивается(это не шутка).
вместо кренки можно от делителя 2:1 или 3:1 запитать .
 
Блин, мне нужно печатку,вытравлю и соберу на печатки,мне в гараж усилок нужен !
 
по старой посмотри и скопируй, без лишних деталей, потом компактней сделай и трави:) или нарисуй от руки сразу
 
вот и учись рисовать сам, в дальнейшем пригодится
 
Вот ёжкин кот, буду сам разводить как умею и все !
 
не хочу чтоб у меня был хрип и фигня как у нашего забаненного ALex190 ,, и люблю я печатку ! а выводы и все остальное спаять смогу !
 
Вот пока размышлял насчет усилка, нашел такую полезную книжку! Советую почитать ! Видел такую у знакомого,но он её зажал, хотя сам ей не пользуется ! Книга в 19 кусочках, скидывайте ! Извините модераторы , но книжка действительно полезная !
 

Вложения

Хорошая книга. У меня её из под носа увели в магазине вторсырья книжного... Пришлось довольствоваться четырьмя изданиями Терещуков и еще несколько книг обещали, но так и не привезли... Печалька. Умных книжек совсем мало...
 
Да, книга действительно хорошая, завтра пойду распечатывать , а то в электронном виде книги меня не очень устраивают !
 
Разведу, выложу на общее суждение !
 
Разведу, выложу на общее суждение !

Леш, для экономии текстолита могу так предложить: свои дорожки рисуешь на листке так, как они буду идти на плате, показываешь, подскажут знающие, если что не так, и всего:) эффект тот же, только текстолит не убиваешь или не ковыряешься с ним лишний раз:) потом одобренный/исправленный вариант на плату и порядочек:)
 
Назад
Сверху