• Добро пожаловать на компьютерный форум Tehnari.ru. Здесь разбираемся с проблемами ПК и ноутбуков: Windows, драйверы, «железо», сборка и апгрейд, софт и безопасность. Форум работает много лет, сейчас он переехал на новый движок, но старые темы и аккаунты мы постарались сохранить максимально аккуратно.

    Форум не связан с магазинами и сервисами – мы ничего не продаём и не даём «рекламу под видом совета». Отвечают обычные участники и модераторы, которые следят за порядком и качеством подсказок.

    Если вы у нас впервые, загляните на страницу о форуме и правила – там коротко описано, как задать вопрос так, чтобы быстро получить ответ. Чтобы создавать темы и писать сообщения, сначала зарегистрируйтесь, а затем войдите под своим логином.

    Не знаете, с чего начать? Создайте тему с описанием проблемы – подскажем и при необходимости перенесём её в подходящий раздел.
    Задать вопрос Новые сообщения Как правильно спросить
    Если пришли по старой ссылке со старого Tehnari.ru – вы на нужном месте, просто продолжайте обсуждение.

Усилитель TDA 2050 и защита к нему

  • Автор темы Автор темы GlaZZZ
  • Дата начала Дата начала
блин, честно говоря, в такие моменты и пропадает желание делать......
 
Сейчас опять начала постоянка с правого канала усилка гнать.
Померял напряжение между + и -
Было 34 вольта с БП.

Причём второй канал работает без нареканий.
А у ТДА 2030 вроде 18 вольт максимум??


А как проверить напряжение на двух плечах, т.е на плече + и на плече -???
Обычно постоянка от перекоса напряжения
 
Причём микросхема жутко греется на правом канале
 
Я смотрю в моих темах мне никто не отвечает :(
Это уже не раз замечено....
 
Да все должно работать, при условии, что все правильно собрано. Эта защита простейшая, 10 деталей всего, она не может не работать. Семь раз перепроверяй. Если подаешь питание, то реле через секунду должно сработать и замкнуть свои контакты. Если ко входу защиты приложить постоянное напряжение (батарейку) то реле должно выключиться и разомкнуть контакты. Проверяй, 100% неправильно собрал. С TDA тоже самое.
 
Блин уже провода по питания 3 раза поменял на другие и толку ноль.
Всё равно постоянка. Плата чистая соплей нет.

Что может быть ещё??
 
С TDA тоже самое.
Ну ведь работал усилок. Что делать уже не представляю....
Что могло быть ещё не так на усилителе.

Да простят мне модеры за мой глючный интернет!
 
Фотки выложи.
 
Вот фотки

То что канифоль местами есть, не обращайте внинамия, там нигде ничего не прозванивается.

Кстати пару раз при включении была искра с БП. Откуда я так и не понял, но искра была.

Не подключенный провод на 4-й фотке - это плюс питания. Я его не отпаивал, когда ставил и на плюс и на минус другой.

Кстати сейчас уже постоянка на обоих каналах. На правом сильно, а на левом слабая постоянка(диффузор головки слегка в сторону отодвигает)
 

Вложения

  • CAM00062[1].webp
    CAM00062[1].webp
    160.1 KB · Просмотры: 65
  • CAM00063[1].webp
    CAM00063[1].webp
    133.7 KB · Просмотры: 134
  • CAM00064.webp
    CAM00064.webp
    58.5 KB · Просмотры: 93
  • CAM00065.webp
    CAM00065.webp
    155.3 KB · Просмотры: 161
  • CAM00066.webp
    CAM00066.webp
    87 KB · Просмотры: 78
  • CAM00067.webp
    CAM00067.webp
    128.4 KB · Просмотры: 153
Вот фотки

То что канифоль местами есть, не обращайте внинамия, там нигде ничего не прозванивается.

Кстати пару раз при включении была искра с БП. Откуда я так и не понял, но искра была.

Не подключенный провод на 4-й фотке - это плюс питания. Я его не отпаивал, когда ставил и на плюс и на минус другой.

Кстати сейчас уже постоянка на обоих каналах. На правом сильно, а на левом слабая постоянка(диффузор головки слегка в сторону отодвигает)


может где не пропай. Пайка честно говоря не очень. прозвони всё тестером. Главное не унывай тогда всё получится.:) Тоже собирал тда2050 4 канал на одном случайно перепутал полярность кондёра когда включил пошёл дым думал микре хана а оказаласть всего лишь кондёр перепутал хотя проверял так что ищи проблемы в монтаже. Обязательно хорошо пропаяй выводы микросхемы только не перегрей её,
 
Ссылки на схему и печатку дай.
 
Кстати на 5 фото на правом канале кондёр вздутый Однозначно под замену
 

Вложения

  • CAM00066.webp
    CAM00066.webp
    89.2 KB · Просмотры: 95
Да. Тема перетекает из защиты в ремонт усилителя.
 
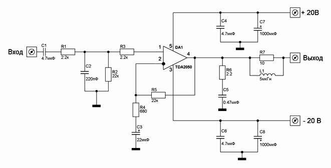
Вот печатка и схема усилка от Linkora.
 

Вложения

  • tda20500.gif
    tda20500.gif
    15.1 KB · Просмотры: 229
  • 2050 (Стерео).rar
    2050 (Стерео).rar
    21.3 KB · Просмотры: 20
Кстати на 5 фото на правом канале кондёр вздутый Однозначно под замену
Точно, заменим!
Про пайку согласен. Я с самого начала всё аккуратно спаял, промыл. Плата была аккуратная. А когда начались проблемы с постоянкой, то тогда уже пропаивал всё заново, микру менял с 2050 на 2030(на обоих каналах). Вот поэтому пайка сейчас и выглядит не очень...

Возможен перекос напряжения из-за этого вздутого кондера?? Он ведь идёт по питанию. Хотя на втором канале постоянка есть, но слабая. Возможно сильная постоянка на правом канале именно от вздутого кондера, возможно такое??

Тема перетекает из защиты в ремонт усилителя.
Да, это верно. Хотя с защитой тоже проблемы есть. Но мне бы пока с усилком разобраться.


Кроме вздутия ничего не может быть??

Ув. Модератор, переименуй тему в "Усилитель на TDA 2030 и Защита к нему"
 
Возможен перекос напряжения из-за этого вздутого кондера?? Он ведь идёт по питанию. Хотя на втором канале постоянка есть, но слабая. Возможно сильная постоянка на правом канале именно от вздутого кондера, возможно такое??
Очень даже может. а если они запитаны от одного источника питания (левый и правый канал) то и на втором может давать
 
Очень даже может. а если они запитаны от одного источника питания (левый и правый канал) то и на втором может давать
Да. БП один на оба канала. Там на фото видно, что два провода на +, два провода на - и два провода на землю.

Возможно и искрило в БП из-за этого
 
Да. БП один на оба канала. Там на фото видно, что два провода на +, два провода на - и два провода на землю.

Возможно и искрило в БП из-за этого

как понять искрило в БП опиши подробнее
 
Назад
Сверху