• Добро пожаловать на компьютерный форум Tehnari.ru. Здесь разбираемся с проблемами ПК и ноутбуков: Windows, драйверы, «железо», сборка и апгрейд, софт и безопасность. Форум работает много лет, сейчас он переехал на новый движок, но старые темы и аккаунты мы постарались сохранить максимально аккуратно.

    Форум не связан с магазинами и сервисами – мы ничего не продаём и не даём «рекламу под видом совета». Отвечают обычные участники и модераторы, которые следят за порядком и качеством подсказок.

    Если вы у нас впервые, загляните на страницу о форуме и правила – там коротко описано, как задать вопрос так, чтобы быстро получить ответ. Чтобы создавать темы и писать сообщения, сначала зарегистрируйтесь, а затем войдите под своим логином.

    Не знаете, с чего начать? Создайте тему с описанием проблемы – подскажем и при необходимости перенесём её в подходящий раздел.
    Задать вопрос Новые сообщения Как правильно спросить
    Если пришли по старой ссылке со старого Tehnari.ru – вы на нужном месте, просто продолжайте обсуждение.

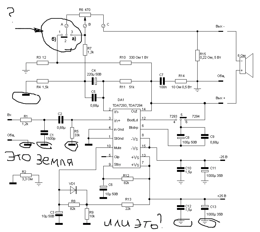
Усилитель TDA7294. Помогите

Что подключать к выводам 1,2,3. И где земля?почему разные обозначения?что то я не могу понять
 

Вложения

  • Схема( с вопросами).webp
    Схема( с вопросами).webp
    31.5 KB · Просмотры: 2,900
Что подключать к выводам 1,2,3. И где земля?почему разные обозначения?что то я не могу понять

Ох...Ты чтоль студент гумманитарий? :tehnari_ru_707:

Зачем тебе схема с регулируемым выходным сопротивлением?
Рекомендую:
Hi-Fi инвертирующий усилитель на TDA7293 / 7294

Переменник пойдет - зашуршит поменяешь.

Силовая земля 3 палочки, сигнальная толстая палочка - они резиком разъеденены.

Ты поленился разобраться в материале.
 
извините))студент технарь правда))Эта схема поинтереснее и попроще для меня))Сегодня буду печатку делать)
 
нее)я сделаю отдельно.Просто у меня радиатор от старой матери,и если делать на одной плате то они не влезут.(Да и рисков больше,вдруг гдето что то нетак будет) . А конденсатор С2 какой ёмкости лучше взять?
 
нее)я сделаю отдельно.Просто у меня радиатор от старой матери,и если делать на одной плате то они не влезут.(Да и рисков больше,вдруг гдето что то нетак будет) . А конденсатор С2 какой ёмкости лучше взять?

Я тоже использовал раздельные платки, как удобно.

С2 этож входной фильтр нч, смотря какая акустика у тебя будет использоваться, так срез и подбери.
 
дома стоят радиотехника с 50 по моему,точно не помню(((Но я хочу достать из них средние и сделать из них колонки.Хочу чтобы низы хорошо звучали.Какая чистота?А можете выложить фото своего проекта?очень интересно посмотреть на творение мастера))
 
дома стоят радиотехника с 50 по моему,точно не помню(((Но я хочу достать из них средние и сделать из них колонки.Хочу чтобы низы хорошо звучали.Какая чистота?А можете выложить фото своего проекта?очень интересно посмотреть на творение мастера))

C2 бери до 1 мкф.

А где ты мастера видишь??? Я себя таковым не считаю никак.
мой 7293, на стк
 
Посмотрел ваш усилитель и заметил там несколько дополнительных плат.Что за платы если не секрет?и что за конденсаторы стоят в фильтре ,помимо электролитических
 
дабы тут не оффтопить - задавай вопросы в соответствующих темах. Доп. кондеры в БП не нужны.
 
Сейча посмотрел на динамик, там написано 6гд-6 или 5гд-6.Селко написано и размазоно,так что плохо видно(((вот из них пока планирую собрть колоночки + пищалки
 
ВОТ ТАКОЙ ЖЕ
 

Вложения

  • Динамик.webp
    Динамик.webp
    78.3 KB · Просмотры: 311
  • Динамик,.webp
    Динамик,.webp
    81.8 KB · Просмотры: 398
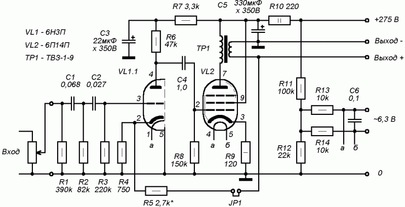
Но я планирую их использовать для лампового усилителя,вот этого
 

Вложения

  • Схема.gif
    Схема.gif
    29.5 KB · Просмотры: 362
  • ламповый.webp
    ламповый.webp
    82.6 KB · Просмотры: 9,765
А усилитель на TDA7294 Скорее всего будет раскачивать радиотехнику S90
 
просто уилитель скорее всего будет в одном корпесе(ламповый и TDA)
 
А еще вопрос.два таких мостика подойдут?

кц 405в

Конфигурация 1-фазный мост
Максимальное постоянное обратное напряжение,В 400
Максимальный прямой(выпрямленный за полупериод) ток,А 1
Способ монтажа в отверстие
Максимальное импульсное обратное напряжение,В 400
Максимальный обратный ток,мкА 125
Максимальное прямое напряжение,В 4
при Iпр.,А 1
Рабочая температура,С -40...85
Производитель Россия
 
нет они на 1ампер,а нужно на 10ампер минимум
 
Назад
Сверху