Усилитель Трошина

Сделал я модель и что? нет влияния изменения тока покоя при изменении резистора между базами выходников.шунт не работает
 
Сделал я модель и что? нет влияния изменения тока покоя при изменении резистора между базами выходников.шунт не работает

Вот два файла по схеме от Трошина с шунтом без излишеств и файл с предложенными добавками.
Судите сами
Офф и где там 1ампер?.
Р.С. а шунт действительно не работает в исходнике.
 

Вложения

  • Усилитель Трошина.webp
    Усилитель Трошина.webp
    116.8 KB · Просмотры: 437
  • Усилитель Трошина1 I.webp
    Усилитель Трошина1 I.webp
    125.6 KB · Просмотры: 334
  • Усилитель Трошина1АФЧХ.webp
    Усилитель Трошина1АФЧХ.webp
    110.6 KB · Просмотры: 202
  • Усилитель Трошина1схема.webp
    Усилитель Трошина1схема.webp
    110.4 KB · Просмотры: 454
  • Усилитель Трошина 1 TRans.webp
    Усилитель Трошина 1 TRans.webp
    58.2 KB · Просмотры: 131
  • Усилитель Трошина 20rhz.webp
    Усилитель Трошина 20rhz.webp
    28.9 KB · Просмотры: 146
  • Усилитель Трошина I.webp
    Усилитель Трошина I.webp
    124.5 KB · Просмотры: 273
  • Усилитель Трошина АФЧХ.webp
    Усилитель Трошина АФЧХ.webp
    110.5 KB · Просмотры: 134
  • Усилитель Трошина схема.webp
    Усилитель Трошина схема.webp
    110 KB · Просмотры: 379
  • Усилитель ТрошинаTRans.webp
    Усилитель ТрошинаTRans.webp
    46.7 KB · Просмотры: 89
  • Усилитель Трошина1 20rhz.webp
    Усилитель Трошина1 20rhz.webp
    29 KB · Просмотры: 95
А какова ваша версия?
Малая девиация ТП при полном отсутствии термического контакта.
кремниевый транзистор отлично для этой цели подошел.
Из-за разброса их параметров в железе проблемы с установкой стабильного и равного в обоих каналах ТП. Посмотрите как правильно сделан ТШ у Хаксфорда или Корделла, или у Хорошева/Шадрова.
 
И никто не замечает,что при регулировке тока покоя по исходной схеме изменяется постоянное напряжение на выходе. Такая мелочь блин и выброс на меандре посреди площадки и фронт кривой
 
так оно и есть и еще, если выкинуть шунт будет еще лучше фалик прицепляю. Немного изменил Sinus и получилось 0.009, а не 0.02. Ток покоя 60 ма.
Самое большая проблема этой схемы, в любом виде, это потеря мощности, при питании +-20 должно быть около 40, а имеем пшик.
 

Вложения

так оно и есть и еще
1,3А ? Не может быть. У меня если память не изменяет около 276мА на пару было в какой-то из этих моделей, сейчас доступа к компу нет, не могу глянуть. 1,3А по моему если и было, то в первой моделе, которую я Вам сбрасывал.
 
Р.С. а шунт действительно не работает в исходнике.

А если подумать? Может он не работает потому что ВД241/242 абсолютно не вписываются в данную схему? Более подходящий аналог КТ818/819 сами подберете или мне подсказать? Поставьте нормальные транзисторы в ВК и схему не узнаете. А то перекосабочат схему и выводы делают.



А то. Скачайте свой же файл симулятора из поста 449, установите уровень входного сигнала в ноль и посмотрите что пробники тока ВК показывают. Приведите эту схему к виду из поста 438 и повторите опыт.


Мда... Ну давайте, продолжайте высеры в мою сторону. Это типа ваша личная неприязнь ко мне, да ?

Ну не обижайтесь, уж очень сильно разозлили Вы меня своими "доработками" Трошина. Каюсь, не сдержался.
 
Вам сочинять не надоело ? Выложено все! Вам говоришь шунт не работает,нет реакции на изменение напряжения смещения. Толку! Ноль внимания. Все не так?
 
Походу тут всё запущено гораздо сильнее чем я предполагал(((

Ладно, оставим полемику, жду от Вас доработанную схему Трошина которая выдаст более лучшие параметры, чем представлены мной в посте 408.
 
Хватит ерунду писать.
Почитайте про работу шунта Алисона .
 
вы ребята серьезно это пишете ?
 
Почитайте про работу шунта Алисона .
сдается мне, что симулятор этого не читал и его развести гораздо проще если ему подыграть, вышибить можно любую цифру. Иногда даже правдоподобно, но не жизнеспособно. Любительские штучки в единственном экземпляре, если к ним применить опыт и шаманство можно довести до совершенства. На сегодня все. Всем удачи.
 
Шунт легко симулируется. Легко
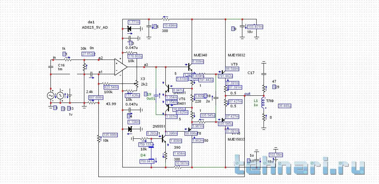
Вариант с мотороллами
 

Вложения

  • Усилитель Трошина1MJE15032 15033.webp
    Усилитель Трошина1MJE15032 15033.webp
    125.9 KB · Просмотры: 983
Последнее редактирование:
Точно 408? В 528 посте получил 0.009, если мало могу еще... только зачем?

Конечно же я описАлся, в 508. В 528 я ради прикола установил ток покоя 1.2 ампера.


сдается мне, что симулятор этого не читал и его развести гораздо проще если ему подыграть, вышибить можно любую цифру.

Глупости говорить не надо. Лепить в Трошина БД241/242, этот как сверло вместо инструментальной стали сделать из простого железа, а потом рассказывать что сверло в принципе сверлить не может.
 
Вообщето вд243/244 отличные транзисторы , могу и вд909/911 поставить.
Мотороллы только частоткой отличаются от отечественных . Любые ставлю и работает все ,в том числе и шунт. В чем претензии то? Что поставлен межбазовый конденсатор? В том ,что шунт от конденсатора отделен резисторами антизвонными? Крика много,а толку ноль. Я выложил карты токов и напряжений,АФЧХ , меандр на выходе и разностный сигнал . Осталось анализ по постоянному току сделать обоих вариантов
Вобщем все. Имеющий глаза да увидит
 

Вложения

  • Усилитель Трошина2obr.webp
    Усилитель Трошина2obr.webp
    56.6 KB · Просмотры: 92
  • Усилитель Трошина1obr.webp
    Усилитель Трошина1obr.webp
    56 KB · Просмотры: 117
Назад
Сверху