• Добро пожаловать на компьютерный форум Tehnari.ru. Здесь разбираемся с проблемами ПК и ноутбуков: Windows, драйверы, «железо», сборка и апгрейд, софт и безопасность. Форум работает много лет, сейчас он переехал на новый движок, но старые темы и аккаунты мы постарались сохранить максимально аккуратно.

    Форум не связан с магазинами и сервисами – мы ничего не продаём и не даём «рекламу под видом совета». Отвечают обычные участники и модераторы, которые следят за порядком и качеством подсказок.

    Если вы у нас впервые, загляните на страницу о проекте, чтобы узнать больше. Чтобы создавать темы и писать сообщения, сначала зарегистрируйтесь, а затем войдите под своим логином.

    Не знаете, с чего начать? Создайте тему с описанием проблемы – подскажем и при необходимости перенесём её в подходящий раздел.
    Задать вопрос Новые сообщения Как правильно спросить
    Если пришли по ссылке со старого Tehnari.ru – вы на нужном месте, просто продолжайте обсуждение.

Усилители мощности

Что ни каких вариантов не предлоджите?
 
,поиски в сети дали весьма разные противоречивые варианты
И какие же там противоречия, стесняюсь спросить ? :tehnari_ru_203:
ни каких вариантов не предлоджите?
Ну почему же не предложим ? Конечно предложим.
Вот, к примеру, схема. И, кстати, переменные резисторы
 

Вложения

  • ТБ-1.webp
    ТБ-1.webp
    30.7 KB · Просмотры: 264
На Паяльнике есть тема "темброблок двойное моно"
 
Противоричети в том что отзывы разные о том или ином темброблоке,кто то пишите что не работает,кто то работает,что надо доработь...как то так
 
А этот темброблок вы соберали?печатки нет у вас?
 
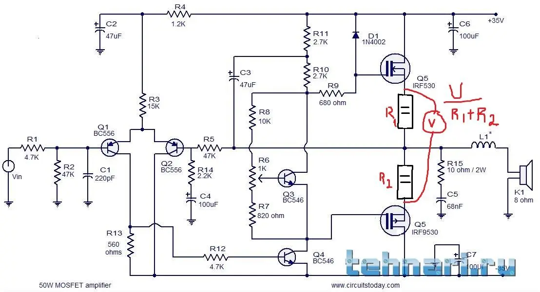
Всем привет и с прошедшими праздниками вас!вот решил собрать такой усилитель,кто что скажет по данной схеме,может кто то её уже соберал?стоит ли добавлять в выходные транзисторы резисторы 0.22ом...
 

Вложения

  • 50W-mosfet-amplifier.png.webp
    50W-mosfet-amplifier.png.webp
    38.8 KB · Просмотры: 198
Схема не из лучших.
В истока выходных транзисторов стоит таки добавить выравнивающие резисторы.
 
Ток покоя потом мерять по падению напряжения на резисторах?или все равно в розрыв +питания выходника?
 
Последнее редактирование:
,,,,,,,,,,,,,,,,,,,,,,,,,50W-mosfet-amplifier.webp
 
Отзывы по схеме не плохие,пишут люди что заведомо она рабочая и ни каких сюрпризов от неё ждать не надо,по качеству может и не самая хорошая но за то простенькая

Я понял,попутал :)

Да же так надо мерять,а по чему не на одном резисторе?
 
Можно и на одном, но тогда ты узнаешь ТП только одного транзистора.
Забыл сказать, К-Е термодатчика зашунтируй кондером на 0,1 мкФ .
 
Транзистор Q3 ?
 
Диод 1n4002 можно заменить на 1n4007
 
Да, Q3.
Можно поставить 4007.
 
Спасибо за советы!а резисторы какие лучше 0.22-0.47ом поставить?
 
0,33, если нету, то 0,22 .
 
A что даст 0.1мкф между к-э Q3?
 
Предотвращают появление динамической асимметрии ВК.
 
Назад
Сверху