• Добро пожаловать на компьютерный форум Tehnari.ru. Здесь разбираемся с проблемами ПК и ноутбуков: Windows, драйверы, «железо», сборка и апгрейд, софт и безопасность. Форум работает много лет, сейчас он переехал на новый движок, но старые темы и аккаунты мы постарались сохранить максимально аккуратно.

    Форум не связан с магазинами и сервисами – мы ничего не продаём и не даём «рекламу под видом совета». Отвечают обычные участники и модераторы, которые следят за порядком и качеством подсказок.

    Если вы у нас впервые, загляните на страницу о проекте, чтобы узнать больше. Чтобы создавать темы и писать сообщения, сначала зарегистрируйтесь, а затем войдите под своим логином.

    Не знаете, с чего начать? Создайте тему с описанием проблемы – подскажем и при необходимости перенесём её в подходящий раздел.
    Задать вопрос Новые сообщения Как правильно спросить
    Если пришли по ссылке со старого Tehnari.ru – вы на нужном месте, просто продолжайте обсуждение.

Вопрос - ответ

  • Автор темы Автор темы WHS
  • Дата начала Дата начала
Всем добрый день!
Интересно! А существуют ли "в природе" доступные для повторения схемы усилителей с электроакустической обратной связью???
 
Всем доброго времени суток !
Скажите кратко как правильно считается площадь радиатора ? Забыл . А именно площадь ребер . Ширина х высота или ширина х высота х 2 ? При толщине ребра 1-2 мм . На таком примере https://www.chipdip.ru/product/hs-117-100
Спасибо !
 
Тогда еще вопросиг . Скажем , тда 7294 для 50 ватт на канал , сикока нада площадь радиатора , только без кулера ? Как щитаем ?
 
~10 кв. см на каждый ватт выходной мощности, или ~15...20 кв. см на каждый ватт рассеиваемой мощности, если она известна. Хотя только что глянул на саундбареле, не всё так просто. Но для 50 ватт вроде бы подходит :D
 
Последнее редактирование:
~10 кв. см на каждый ватт выходной мощности, или ~15...20 кв. см на каждый ватт рассеиваемой мощности, если она известна.
Вот это похоже на правду .

Парни спасибо большое ! Освежил память . Интересно , что площадь мериется в кв.см , а не в кв.дм или мм .:tehnari_ru_182:
 
Вот это похоже на правду .
Парни спасибо большое ! Освежил память . Интересно , что площадь мериется в кв.см , а не в кв.дм или мм .:tehnari_ru_182:
Ну это эмпирически всё. На деле там много факторов нужно учитывать ведь, и это совсем непростые расчёты
 
Так это-же всё оценочно, чтоб прикинуть.
А дальше, исходя из собственных потребностей и возможностей, каждый сам для себя принимает решение.
Опять-же, "карлсоны" пока ещё никто не отменил.:tehnari_ru_203:
 
Да я просто наметил себе на нынешние осень-зима , типа длинными зимними вечерами , такую хотелку : еще раз повторить усилитель Брагина 1 в вариации 2 моно . И от куда-то у меня засело в голове , что площадь радиатора для выходной мощности 60-80 ватт должна быть около 400кв.см. Вот только не помню откуда взял , что это на пару выходных транзисторов или на один .
ПС. Да , и без карлсонов там всяких .
 
Дерзай, тёзка!
Девиз у тебя подходящий!
:vic:
 
С транзисторами имею дело редко, подскажите пожалуйста: чем хуже отечественные транзисторы выпущенные в 2018-2020 годах от зарубежных аналогов (к примеру КТ819 от TIP41)? Ведь производственные линии в России практически те-же что и у буржуёв.
 
Да ничем они не хуже, просто другие. На зарубежные больше подделок, но и больше ассортимент. ИМХО у зарубежных стабильнее параметры от партии к партии, но это не всегда. А вообще, транзистор надо подбирать под конкретные задачи, если это,конечно, не какая-нибудь мигалка. Бывает так что среди отечественных найти подходящий тяжко.
 
Ещё вопрос!
Кто нибудь собирал данный усилитель именно по этой схеме (естественно, кроме Димтрия Коржевского). Как он?
Планирую его на ВЧ для активной трёхполоски и на днях начать разводить ему п/п.
 

Вложения

  • УМ ВЧ полосы трёхполосника (1).webp
    УМ ВЧ полосы трёхполосника (1).webp
    68 KB · Просмотры: 80
прив народ, подскажите примерную мощность БП(12В) для предусилителя, защитного модуля АС и блютус приемника. потребляемая мощность оных неизвестна кроме приемника 500мА
 
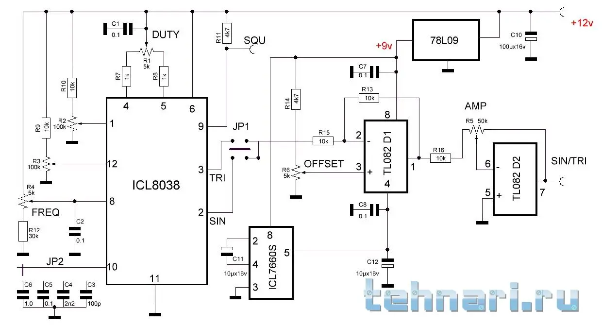
Не знаю куда поместить (просто не нашёл ветку про генераторы).
Намедни приобрёл у китайцев набор генератор на ICL8038, набор пришёл (естественно) без схемы, только мануал - куда что тыкать.
По печатке восстановил схему производителя (руки-бы оторвать тамошним проектировщикам плат).
Может кому понадобится!
 

Вложения

  • Генератор на ICL8038.webp
    Генератор на ICL8038.webp
    77.6 KB · Просмотры: 43
  • Генератор ICL8038 схема.webp
    Генератор ICL8038 схема.webp
    31.6 KB · Просмотры: 44
Назад
Сверху