Вопрос - ответ

  • Автор темы Автор темы WHS
  • Дата начала Дата начала

Вложения

  • 111.webp
    111.webp
    23.5 KB · Просмотры: 55
Сто́ит взять "на пробу", или как?
Ну и взял "на пробу". :lol:
Запаковано не самым худшим способом: гофро-картонная коробочка, пупырка, антистатический пакет. Коробочка помята, но это на целость платы вроде не повлияло.
И тут - "НО"!
Заказывал плату с чипами в корпусах 28-TSSOP, а пришла плата с чипами 28-Pin QFN.
Напомню, что чип CS4398 в корпусе QFN в даташите производителя я не нашёл, только в 28-TSSOP.
На всякий случай, затеял спор с аликами на предмет перемаркировки или подделки с приложением фоток и страниц из даташитов.
Посмотрим что ответят.


К слову:
Если у кого есть интерес к этой "гравиЦАПе", то можно организовать отдельную темку с обзором "Что-как" с завода и что планируется доработать/переделать.
 

Вложения

  • 5.webp
    5.webp
    132.9 KB · Просмотры: 41
  • 1.webp
    1.webp
    43 KB · Просмотры: 32
  • 2.webp
    2.webp
    68.4 KB · Просмотры: 33
  • 6.webp
    6.webp
    94 KB · Просмотры: 44
Всем с праздникоми! )))
Как то разжился я корпусом *Электон 104* . Долго он у меня валялся, в итоге вытряхнул из него все кроме трансформатора.
Питание данного усилителя +/- 24 вольта. Есть желание туда чего нить впихать. Может кто что посоветует из УНЧ.
Что можно при таком питание туда внедрить. Трансформатор если честно перематывать неохота.
Все схемы что попадаются , все от +/- 30v
 
В принципе, ИИ думает так же, как и я - TDA 7294
Трансформатор от усилителя «Электрон-104-стерео» представляет собой силовой агрегат на Ш-образном (витом разрезном) магнитопроводе типа ШЛ 24х40. Несмотря на то, что потребляемая мощность всего усилителя по паспорту составляет 70 Вт, сам трансформатор имеет значительный запас по железу и диаметру провода.
Основные технические параметры:

Тип сердечника: ШЛ 24х40 (площадь сечения магнитопровода — около 9,6 см²).
Габаритная мощность: Оценивается в диапазоне 70–100 Вт (по паспорту устройства — 70 Вт, но по сечению железа и проводу может достигать большего).
Первичная обмотка (сетевая):
Количество витков: 748.
Диаметр провода: 0,67–0,69 мм.
Ток холостого хода: около 63 мА.
Вторичные обмотки:
Напряжение: Обычно это две симметричные обмотки по 17–18 В переменного тока (со средней точкой).
Напряжение после выпрямителя: Около 25 В (на холостом ходу до 30–31 В) на каждое плечо.
Диаметр провода: 1,5 мм, что позволяет кратковременно снимать значительные токи.
Количество витков: 68 (для каждой половины вторичной обмотки).

Особенности использования:
Благодаря мощному вторичному проводу (1,5 мм) и внушительному железу, этот трансформатор часто используется радиолюбителями для сборки современных усилителей (например, на микросхемах TDA7294 или LM3886) или мощных блоков питания.
 
Вариантов много. Можно и Дорофеева сделать. На 7294 тоже годится. Ну, или вот…
 

Вложения

  • IMG_0985.webp
    IMG_0985.webp
    124.1 KB · Просмотры: 29
  • IMG_1202.webp
    IMG_1202.webp
    108.4 KB · Просмотры: 30
  • IMG_0853.webp
    IMG_0853.webp
    64 KB · Просмотры: 36
@Daniellos, спасиб за отклик))
@Focus 016, третью схемку я рисовал)) Это Шушурин только выход комплементарный, я его в корпус Амфитона 001 делал. А схемку срисовал с соседнего сайта у Finn 32.
 
В корпусе Электрона расположение радиаторов и свободных мест под платы плохое. ВК далеко получаются.
Вот про 7294 надо присмотреться..
Спасибо за советы.
 
У микросхем 7294 сейчас очень много подделок или "перемаркера"... Родную найти будет проблемно! У китайцев идет откровенное дерьмо! С этим уже столкнулись... На нашей качественной " рассыпухе" , думаю, лучше получится...
Если есть интерес - С.Д. Бать и Середа - Радио № 6 -72 год и его усовершенствования.... Там питание +25 и -25 Вольт. Не сложный усилитель и легко настраивается. Таких штук 10 в то время примерно собрал....
 
Последнее редактирование:
Ну и самый больной вопрос для меня)) На форуме есть люди, кто занимается изготовлением трансформаторов?
К кому обратится?
 
Здорово,а чего на авитах не смотрел? Там мотают запросто
 
больной вопрос для меня
Сергей, я бы рекомендовал купить транс. В Академгородке есть предприятие "Трансформаторы и монтаж". Мы с ними по работе взаимодействуем, качество очень хорошее, при невысоких ценах. Работают и с единичными заказами и физлицами. Сайт у них есть. И цены приемлемые. Например тороидальный транс 120 Вт, 220 х 36В у них стоит 1500р. У них есть линейки серийных трансов, можно подобрать и заказать. Ну и территориально, тебе удобно должно быть.
 
,а чего на авитах не смотрел?
Привет. Да смотрел. Чето не увидел. Вот подсказали в Академе.. новый там наверно и закажу.
Я покупал в своё время у кого то через форум, заказывал на выходе 26 переменки а пришел 21 вольт. В итоге не +/- 36 а +/- 30
Он пролежал долго , счас схватился а не тоооо..
Посмотрю может этот сам вторички перемотаю..
А на новый проект закажу. Ну как то так
 
Собрал в свое время такой ПУ с темброблоком, очень нравится. Но вот счас хочу внедрить туда возможность обхода ТБ.
Если просто переключить на делитель ДО ТБ то при переключении будет на долю секунды разрыв ОС и опер улетит ну думаю и УНЧ тоже не выживет..
4.webp 1.webp

вот ищу решения..
 
Последнее редактирование:
думал думал и придумал))) ввёл стандартную ОС на R1 R2 в обвязку опера, счас думаю что все будет хорошо. Но есть вопрос, не скажется ли это на параметрах ТБ.. :unsure:
3.webp
 
В самом простом симуляторе, все хорошо, при переключениях все режимы остаются на месте, скачка на выходе больше нет..
только остаются сомнения на работу самого ТБ..
11.webp
 
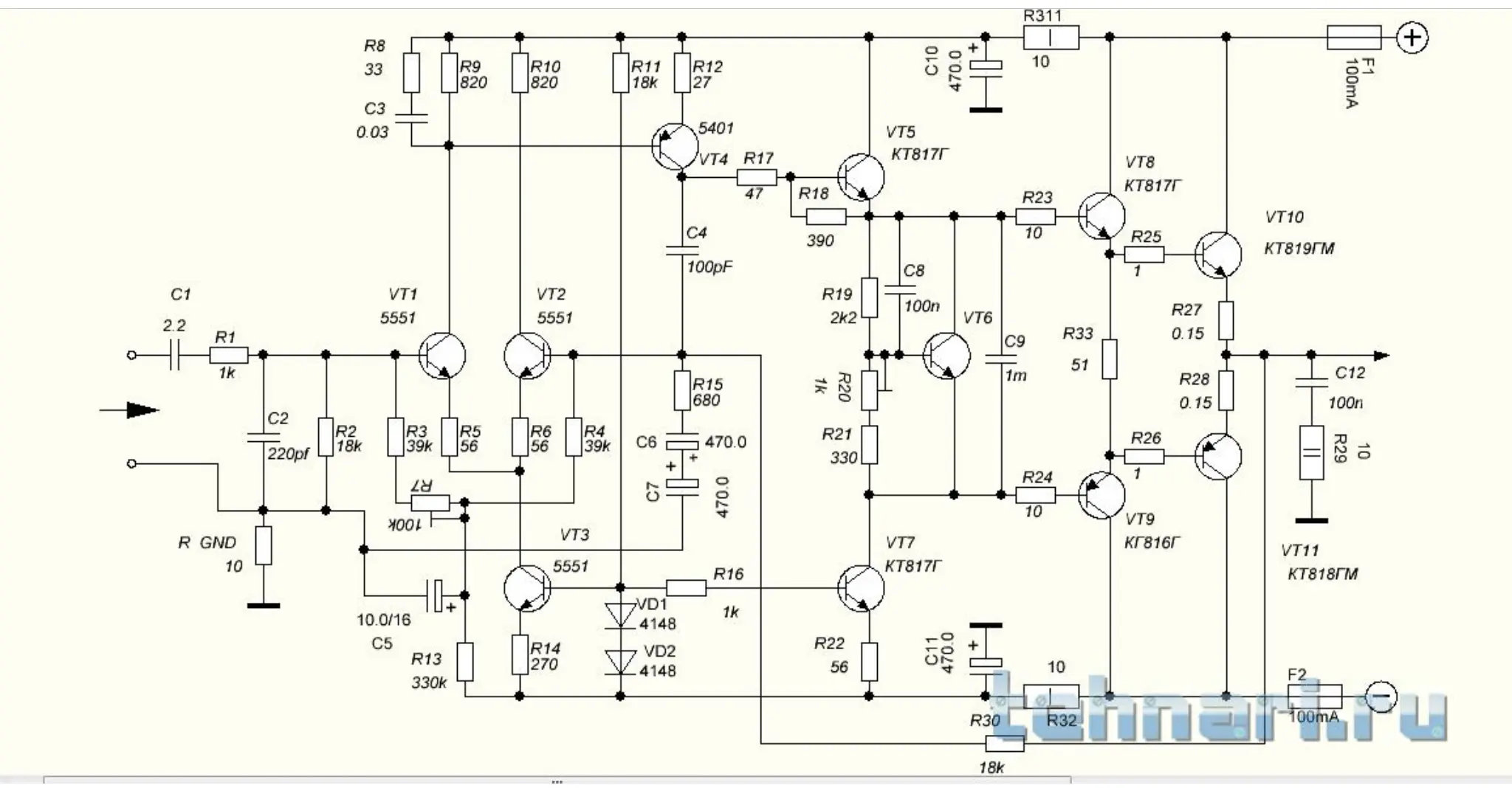
Есть у меня интересная схемка унч, к кому можно обратиться покрутить её в симуляторе. Буду всяко благодарен))) Можно и в личке.
 
Назад
Сверху