• Добро пожаловать на компьютерный форум Tehnari.ru. Здесь разбираемся с проблемами ПК и ноутбуков: Windows, драйверы, «железо», сборка и апгрейд, софт и безопасность. Форум работает много лет, сейчас он переехал на новый движок, но старые темы и аккаунты мы постарались сохранить максимально аккуратно.

    Форум не связан с магазинами и сервисами – мы ничего не продаём и не даём «рекламу под видом совета». Отвечают обычные участники и модераторы, которые следят за порядком и качеством подсказок.

    Если вы у нас впервые, загляните на страницу о проекте, чтобы узнать больше. Чтобы создавать темы и писать сообщения, сначала зарегистрируйтесь, а затем войдите под своим логином.

    Не знаете, с чего начать? Создайте тему с описанием проблемы – подскажем и при необходимости перенесём её в подходящий раздел.
    Задать вопрос Новые сообщения Как правильно спросить
    Если пришли по ссылке со старого Tehnari.ru – вы на нужном месте, просто продолжайте обсуждение.

Вопрос - ответ

  • Автор темы Автор темы WHS
  • Дата начала Дата начала
Да ты што? А комповый кач! 2х10 сателлиты+20 ватт САБИЩЕ!- вешайтесь, соседи!
сабище.webp
 
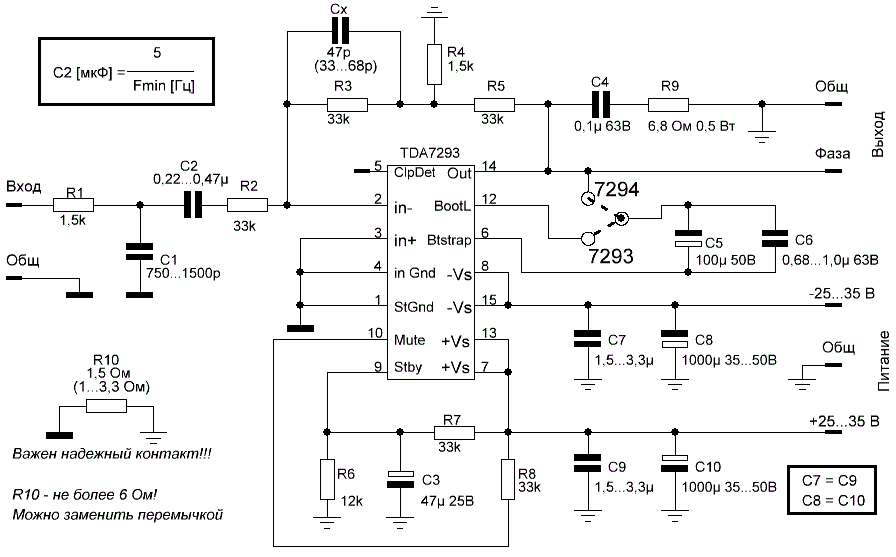
Добрый день имеется уст на 2 тда 7294 по схеме мф1 от аудиокнига,не могу рассчитать ку для него и мощность не выдает

Не задавайте одинаковые вопросы в разных темах!
 
по схеме мф1 от аудиокнига
И где схема "от аудиокнига"?
не могу рассчитать ку
Зачем рассчитывать?
мощность не выдает
Измеряли или на слух определили?
Где фото изделия?
 
Есть усь на 7294 по схеме от аудиокилера,не могу подобрать усиление
Это который с Т-образной ООС?
Напишите, какое напряжение развивает Ваш источник сигнала, сопротивление нагрузки и напряжение питания усилителя.
 
Voront4ic, если что-то затрудняет в ответе, можете подобрать нужный коэффициент усиления экспериментальным путём - подбором резистора R4 (1,5k) в схеме "Hi-Fi инвертирующий усилитель...". Его увеличение ведёт к уменьшению усиления, а уменьшение соответственно к увеличению.
 
Попробую с р4,но даже так пред на не5532 выдает 8 в по входу для тдашки,схему от аудиокилера (инвертирующий с т образном ООС)только изменил р2-15ком,р3-48ком да и то не помогло мерял без нагрузки 15в на 1khz, на низах возбуд походу там 32в И разницы почти нет,раньше только 8 волт на1khz
 

Вложения

  • 15353200438207421141936799280445.webp
    15353200438207421141936799280445.webp
    135.7 KB · Просмотры: 168
  • 15353201013198698783217844427265.webp
    15353201013198698783217844427265.webp
    93.2 KB · Просмотры: 113
вот схема ,как из нее выташить 50 ват на 8 ом с питанием +-42в,пред га не5532 стандартное включение из датащита толко громкость регулируется на 100к регулятор, выход 8в с преда и столко же на выходе микры,изменил р3 и р2 полезли искажения на низах при увеличение громкости
 

Вложения

  • schem.gif
    schem.gif
    21.9 KB · Просмотры: 181
Это который с Т-образной ООС?
Напишите, какое напряжение развивает Ваш источник сигнала, сопротивление нагрузки и напряжение питания усилителя.
нагрузка 8ом, с выхода пк =2в с преда до 7в, измерения проводил без нагрузки 1khz= 15в и 18в на второи канал
20khz=25в, питание +-43в :fase:,не знаю что делать чтоб двигать далше(у с30 перегрузка мигает хоть не ступенка)
 
Это русский язык?

Понятие этики письма налицо конечно. Слушай,если хочешь грамотного ответа,объясни суть нормальным языком-и он будет. В этой фене разбираться лень,одно для начала бросилось в глаза-тебе надо обязательно свить провода от трансформатора и блока питания
 
Voront4ic, от предварительного усилителя Вам придётся отказаться, либо привести его коэффициент усиления к единице, так как даже при входном напряжении 2 вольта для получения 50 ватт на 8 ом необходимо усиление всего в 10 раз. Дальнейшее уменьшение коэффициента усиления несёт дополнительные трудности, связанные с устойчивостью усилителя.
Если выберите коэффициент усиления равным 10, то значение R4 равно 3,9 кОм, а Сх 47-68 пФ.
 
А если надо выжать эти 50 ват то р4 надо уменьшить до 1ком-700ом при номиналах что на схеме,если без предварительного обоитись то телефон просто не выдает звука,черт хотел простои усилок но походу без зубрения рассыпухе не получу я мощность легко
 
я с Молдовы и чесно суть в том что именно у меня не получается достроить усилок что у сотен других людей заработал как надо а конструктор из мастеркита не хочу,своими руками как то приятнее будет
 
С телефона уровень сигнала порядка 1,23 вольта. Значит, не меняя остальные номиналы в схеме, R4 будет равен 2,4 кОм. Это для случая, если телефон напрямую к усилителю подключать без предварительного усилителя.
Выложите пожалуйста схему предварительного усилителя.
 
С телефона уровень сигнала порядка 1,23 вольта
Это что ж за телефон такой? Вообще то практически все аппараты на рынке сегодня, на линейке выдают 150 – 200мВ...
 
Это нокия 5 и походу при тестировании не5532 постоянку по входу могло усь телефона спалить, там р5 и р6 увеличив до 82к и после этого на выходе до 8 в на синусе
 

Вложения

  • 1478698738_ne5532_preamp-with-volume-control_schematic.webp
    1478698738_ne5532_preamp-with-volume-control_schematic.webp
    21.2 KB · Просмотры: 279
Слишком много изменении внёс и в усь и в пред,может проще пред купить а в усь вернуть как изначально и игратся с р4 только усиление им менять,чесно взял бы все отбросил на далнеи полке и переделывал у-101 меньше мороки
 
В предварительном усилителе Вам нужно внести следующие изменения. R1 100 кОм, R3 1,8 кОм, R5 3,6 кОм, вместо R7 перемычка. Регулятор громкости необходимо перенести на вход, установив его после входного конденсатора и желательно уменьшить его номинал до 10 кОм.
 
Не хватило деталей чтоб пред доработать,пока только р1 на 95ком стоит,басы выпирают может переменником как регулировку сделать,надо деталей дозаказать или сразу темброблок готовым надоело мучится
 
Терпение!
Самое главное на данный момент перенести регулятор громкости на вход, иначе усилитель не будет нормально работать.
R3 оставьте как есть, вместо R5 впаяйте R7, 1 кОм, а вместо R7 и С3 поставьте перемычки.
 
Назад
Сверху