ТДА-ха сгорела в руках дилетанта
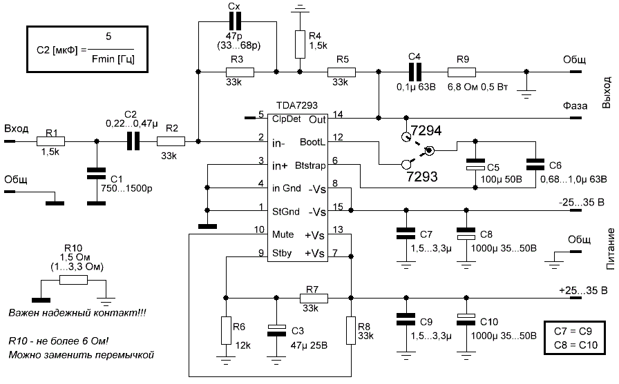
добрыи день вчера сжег вход boottrap 11 вывод тда7294 после чего микруха перестала усиливать сигнал, решил собрать по новои схеме мф2 от аудиокилера но есть и от линкора тоже с инвертируюшем оос. кто подскажет что лучше будет (уже перематываю транс с +-42в до 36в -может по этому не получалось 50ват с них выжать)
добрыи день вчера сжег вход boottrap 11 вывод тда7294 после чего микруха перестала усиливать сигнал, решил собрать по новои схеме мф2 от аудиокилера но есть и от линкора тоже с инвертируюшем оос. кто подскажет что лучше будет (уже перематываю транс с +-42в до 36в -может по этому не получалось 50ват с них выжать)


