• Добро пожаловать на компьютерный форум Tehnari.ru. Здесь разбираемся с проблемами ПК и ноутбуков: Windows, драйверы, «железо», сборка и апгрейд, софт и безопасность. Форум работает много лет, сейчас он переехал на новый движок, но старые темы и аккаунты мы постарались сохранить максимально аккуратно.

    Форум не связан с магазинами и сервисами – мы ничего не продаём и не даём «рекламу под видом совета». Отвечают обычные участники и модераторы, которые следят за порядком и качеством подсказок.

    Если вы у нас впервые, загляните на страницу о форуме и правила – там коротко описано, как задать вопрос так, чтобы быстро получить ответ. Чтобы создавать темы и писать сообщения, сначала зарегистрируйтесь, а затем войдите под своим логином.

    Не знаете, с чего начать? Создайте тему с описанием проблемы – подскажем и при необходимости перенесём её в подходящий раздел.
    Задать вопрос Новые сообщения Как правильно спросить
    Если пришли по старой ссылке со старого Tehnari.ru – вы на нужном месте, просто продолжайте обсуждение.

Вопрос про ламповик

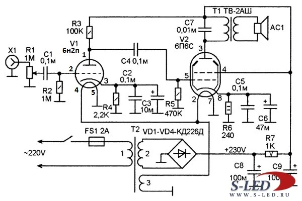
вот исправил......
 

Вложения

  • 6п6с 03.webp
    6п6с 03.webp
    30.2 KB · Просмотры: 123
R1-1мом R2-1мом R3-100K R4-2.2K R5-470K R6-240OM R7-1K
C1-0.1мкф C2-0.1мкф C3-10мкф(электролит) C4-? C5-0.1мкф C6-47мкф(электролит) C7-0,01мкф C8-C9-100мкф(электролит)
VD1-VD4-КД226Д
FS1-2-3A
V1-6H2П V2-6П6С
T1-думаю поставить тв-3ш подойдёт?
кто нибудь нашёл на схеме с4?и на какое напряжение брать электролиты?
 
транс подойдет. В моем варианте в качестве выходного использовался ТВК-70лм, это так, для справки. А С4 находится между анодным резистором 6н2п и сеткой 6п6с :),
электролиты в катодах от 25В., в БП 450В. Вместо диодов можно поставить готовый мост.
 
это же надо было в таком месте на увидеть кондёр)))
 
Нарооооооод срочно выручайте подойдёт для выше указанной схемы? без перемотки Трансформатор тн-46
 
блин по случайности узнал что 6е1п это индикатор теперь буду стораться сделать с индикатором
 

Вложения

  • ind.gif
    ind.gif
    3.6 KB · Просмотры: 454
без перемотки Трансформатор тн-46
так мне и надо на питание
Для твоей цели не подойдет, поскольку не имеет вторичной высоковольтной обмотки (для питания анодов ламп).
отдают за 300руб
Не знаю дорого это или нет, но трансформатор неплох для БП для питания поделок на транзисторах и микросхемах.
 
блин так и придется тс-270 но мне кажется сильно большой
 
получается 385 витков надо чтобы получить 162 или 163 вольт переменки 163*1.41=229вольт просядет до 228-227 и как раз.так?
 
все купил все детали только панельки не купил их чуть попозже д и в магазе небыло
 
народ кому не сложно нарисуте пожалуйста плату в формате jay для этих схем
 

Вложения

  • ind.gif
    ind.gif
    3.6 KB · Просмотры: 1,713
  • 6п6с 03.webp
    6п6с 03.webp
    30.2 KB · Просмотры: 159
Назад
Сверху