• Добро пожаловать на компьютерный форум Tehnari.ru. Здесь разбираемся с проблемами ПК и ноутбуков: Windows, драйверы, «железо», сборка и апгрейд, софт и безопасность. Форум работает много лет, сейчас он переехал на новый движок, но старые темы и аккаунты мы постарались сохранить максимально аккуратно.

    Форум не связан с магазинами и сервисами – мы ничего не продаём и не даём «рекламу под видом совета». Отвечают обычные участники и модераторы, которые следят за порядком и качеством подсказок.

    Если вы у нас впервые, загляните на страницу о проекте, чтобы узнать больше. Чтобы создавать темы и писать сообщения, сначала зарегистрируйтесь, а затем войдите под своим логином.

    Не знаете, с чего начать? Создайте тему с описанием проблемы – подскажем и при необходимости перенесём её в подходящий раздел.
    Задать вопрос Новые сообщения Как правильно спросить
    Если пришли по ссылке со старого Tehnari.ru – вы на нужном месте, просто продолжайте обсуждение.

Вопрос про ламповик

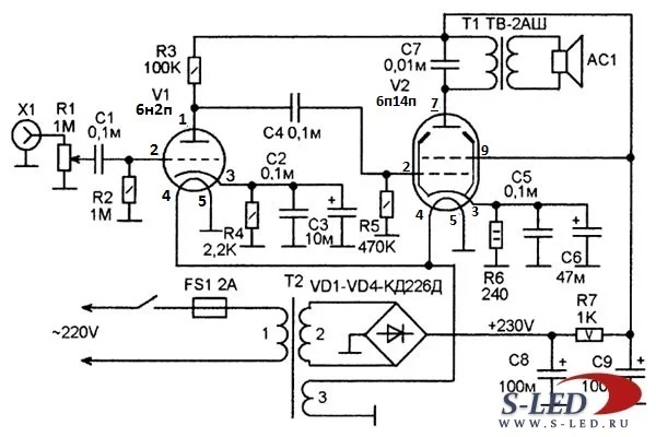
Ну так что?кто нибудь нарисует?ато сам сейчас пробовал не получается
 
блин народ беда в моём городе объездил весь город а это 5 радио магазинов и один мини рынок и представляете нигде нету панелек под лампы некоторые даже спрашивают што што а это што такое
 
блин народ беда в моём городе объездил весь город а это 5 радио магазинов и один мини рынок и представляете нигде нету панелек под лампы некоторые даже спрашивают што што а это што такое
Естественно. Это бывает только на радиорынках. Ну или в Сети если поискать - только тогда, боюсь, с учетом доставки золотыми они окажутся.
Есть, конечно, еще способ - найти и раскурочить старую советскую ламповую технику (помойки, чердаки). Ну или выпросить у какого-нибудь старого хрена, вроде меня, который в юности был радиолюбителем-ламповиком.
 
у меня есть панельки они на платах но лампы втукаются сзади и они не крепятся на корпус
 
ну так кто поможет с печаткой
 
ну так кто поможет с печаткой
Скорее всего нет. Почему? Простая конструкция, деталей мало, никакой необходимости в печатной плате нет, да и к тому же длинные проводники от платы к лампам не есть хорошо (фон, возбуждение). Почти все детали на выбранной тобой схеме (кстати, не лучшей из подобных) легко распаяются между ламелями панелек и корпусом (минусом по питанию).
есть панельки они на платах но лампы втукаются сзади и они не крепятся на корпус
Фото. Из этого что-то понять трудно.
весь город а это 5 радио магазинов и один мини рынок
Довольно много, значит и есть прослойка радиолюбителей возрастом постарше тебя. Ищи их, это общительные и участливые люди, непременно помогут.
 
фото сделать немогу ну вообщем старинные панельки,из телевизора эти платы
 
так для 6п6с не подойдет
 
какого-нибудь старого хрена, вроде меня
...офф.

Владимир Игоревич, ты никакой не старый хрен. Ты Питейных Наук Профессор-Консультант и Патриарх Партии Любителей и Ценителей Выпивки. Вот.
 
а цоколевка у 6п6с и 6п14п разве не разная?
 
а цоколевка у 6п6с и 6п14п разве не разная?
Конечно разная. И панельки разные (что для тебя важно). Но это ничего не меняет, цоколевка это всего лишь нумерация выводов электродов лампы.
 
помогите исправить цоколевку исправил только один вывод вместо 3-7
 

Вложения

  • 6п6с 03.webp
    6п6с 03.webp
    30.4 KB · Просмотры: 946
Накал 4_5
Управляющая сетка 2
Экранирующая сетка 9
Катод 3
 

Вложения

  • pic92.webp
    pic92.webp
    104.1 KB · Просмотры: 653
  • 1.webp
    1.webp
    38.1 KB · Просмотры: 2,078
получается вот так?
 

Вложения

  • 6п6с 03.webp
    6п6с 03.webp
    30.4 KB · Просмотры: 429
и ещё подскажите марку транса который можно пременить для этой схемы в магазине нашёл очень много трансов от ламповой техники(залиты зелёной хренью ) все по 350руб а какой имено брать не знаю
 
Назад
Сверху