tipp_sanyok
Тот ещё мастер
- Регистрация
- 10 Авг 2011
- Сообщения
- 1,269
- Реакции
- 40
- Баллы
- 0
Какую именно?
Смотрите видео ниже, чтобы узнать, как установить наш сайт в качестве веб-приложения на домашнем экране.
Примечание: Эта возможность может быть недоступна в некоторых браузерах.
Добро пожаловать на компьютерный форум Tehnari.ru. Здесь разбираемся с проблемами ПК и ноутбуков: Windows, драйверы, «железо», сборка и апгрейд, софт и безопасность. Форум работает много лет, сейчас он переехал на новый движок, но старые темы и аккаунты мы постарались сохранить максимально аккуратно.
Форум не связан с магазинами и сервисами – мы ничего не продаём и не даём «рекламу под видом совета». Отвечают обычные участники и модераторы, которые следят за порядком и качеством подсказок.
Если вы у нас впервые, загляните на страницу о форуме и правила – там коротко описано, как задать вопрос так, чтобы быстро получить ответ. Чтобы создавать темы и писать сообщения, сначала зарегистрируйтесь, а затем войдите под своим логином.
тоже хотелось быА в спринте можно выложить эту ПП?
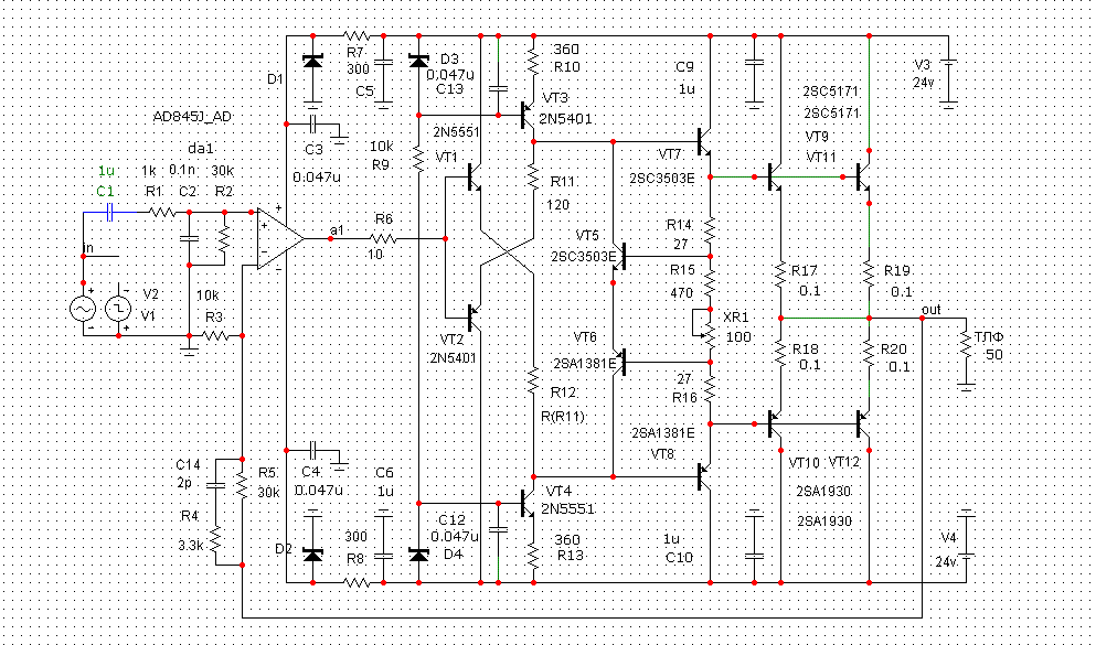
К той.которая уже в серии. вот эта в архиве файл микрокапа. транзисторы шунта в корпусе ТО92 удлинненном типа А1208/С2910 или А1145/С2705.С пластины через прямоугольное отверствие вставлен уголок толщиной полки не более2мм и транзисторы шунта через этот уголок имеют тепловой контакт с радиатором.Максим, это к какой схеме печатка? К этой не подходит.
Не взяться никак, моноблоки не могу нарисовать. Лень какая то, а хотелось вместе с реле на плате и бп нарисовать.Нет вдохновенияМаксим, это к какой схеме печатка? К этой не подходит.
Я вот для своего на 1210 плату тоже почти перерисовал. Защита на плате и бп на дискретке, а получилось по размерам всего лишь примерно на 5-7 мм длиннее.Лень какая то, а хотелось вместе с реле на плате и бп нарисовать.Нет вдохновения