- Регистрация
- 15 Апр 2015
- Сообщения
- 2,485
- Реакции
- 40
- Баллы
- 0
и правда, симулятор (ms14) ее не понял. Посмотрю еще раз, внимательней, может напутал где. Идея интересная, спасибо.усь не прост
Смотрите видео ниже, чтобы узнать, как установить наш сайт в качестве веб-приложения на домашнем экране.
Примечание: Эта возможность может быть недоступна в некоторых браузерах.
Добро пожаловать на компьютерный форум Tehnari.ru. Здесь разбираемся с проблемами ПК и ноутбуков: Windows, драйверы, «железо», сборка и апгрейд, софт и безопасность. Форум работает много лет, сейчас он переехал на новый движок, но старые темы и аккаунты мы постарались сохранить максимально аккуратно.
Форум не связан с магазинами и сервисами – мы ничего не продаём и не даём «рекламу под видом совета». Отвечают обычные участники и модераторы, которые следят за порядком и качеством подсказок.
Если вы у нас впервые, загляните на страницу о проекте, чтобы узнать больше. Чтобы создавать темы и писать сообщения, сначала зарегистрируйтесь, а затем войдите под своим логином.
и правда, симулятор (ms14) ее не понял. Посмотрю еще раз, внимательней, может напутал где. Идея интересная, спасибо.усь не прост
Я делал такой. Шумит очень сильно. Никуда не годится.ушника на м\сх.2822.
Любопытно было бы взглянуть на схему.Немного по другому подключается, шумов ,якобы, нет вообще,
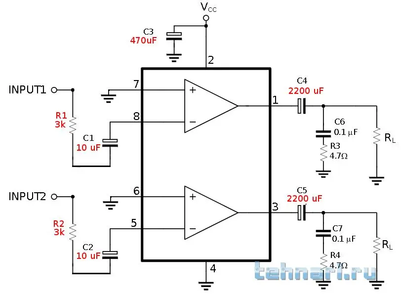
Вот, нашел. Не знаю как звук, не собирал.Где то читал на просторах реализацию ушника на м\сх.2822. Немного по другому подключается, шумов ,якобы, нет вообще, и 0.01 процентов гармоник. Если найду , скину изображение.
Вот спасибо! Попробую, ради интереса.Вот, нашел.
Вот спасибо! Попробую, ради интереса.
Правильно понял 5V (USB), на схеме видно (верхняя), нижняя схема на 9V ...5в питание? Я правильно понял ?
TL082 и так малошумящая, BC547 тоже, только выходные, но тут уж извини.Где то читал на просторах реализацию ушника на м\сх.2822. Немного по другому подключается, шумов ,якобы, нет вообще, и 0.01 процентов гармоник. Если найду , скину изображение.
Да санька, я бы тоже взглянул с удовольствием и попробовал на мультике, я много делал на 2822 ?...Любопытно было бы взглянуть на схему.
Да, я тоже попробую на мультике ...Вот, нашел.
А вот и подойдем, однако ...Подойдите , пожалуйста, творчески


Впечатляет , однако . Вы мне сэкономили кучу времени, спасибо.А вот мой Лампофон, который я надеюсь скоро будет, детали только приедут ...
Все на картинках, даже при Uвх = 1.5V прекрасно работает. А у наших телефонковмдо 1.5V на наушники бывает, однако ...
Посмотреть вложение 452926
Посмотреть вложение 452927
Посмотреть вложение 452928
Не совсем ясно корректно ли симулятор микросхему понял, но если обратиться к официальному документу, то все и так понятно: никаких 0.01 % гармоник 2822 даже в самом сладком сне не даст. И еще эта микросхема имеет огромный фикисированный Ку от которого больше вреда чем пользы.Работает при малых входных напряжениях, до 100 mV. Потробовал дать половину выхода телефонки 500 mV и он сдох
именно так. По этому она и шумит, как хрен знает что!микросхема имеет огромный фикисированный Ку от которого больше вреда чем пользы.
Пользуюсь NI Multisim 14.1 и он таких вольностей не позволяет.который я надеюсь скоро будет
Ды я сам данные элемента прописываю с Даташита, однако ...Не совсем ясно корректно ли симулятор микросхему понял
Ну, ты же сам написал, что усь не прост, а кому хочется возиться с непростым усем? Все хочут собрать простой, и чтобы непременно высококачественный! Заинтересуй массы, представь графики, параметры, и т.д. Глядишь, может кто и соберёт его в железе. Ты сам то его собирал? Наверняка нет.мой вариант дружно проигнорировали
Да что Вы, моя мулька довольно капризная, ежели что не так - на Фиг, однако !...Пользуюсь NI Multisim 14.1 и он таких вольностей не позволяет.
Да что Вы, моя мулька довольно капризная, ежели что не так - на Фиг, однако !
Я не говорил, что у меня мультисим не работает, просто я её терпеть не на вижу. И вообще у меня все прекрасно работает с памятью 1 Гиг ...И ничего, мультисим 12 и 14.1 работают.
Ну, ты же сам написал, что усь не прост, а кому хочется возиться с непростым усем? Все хочут собрать простой, и чтобы непременно высококачественный! Заинтересуй массы, представь графики, параметры, и т.д. Глядишь, может кто и соберёт его в железе. Ты сам то его собирал? Наверняка нет.
отчего же? Он в железе рабочий.