• Добро пожаловать на компьютерный форум Tehnari.ru. Здесь разбираемся с проблемами ПК и ноутбуков: Windows, драйверы, «железо», сборка и апгрейд, софт и безопасность. Форум работает много лет, сейчас он переехал на новый движок, но старые темы и аккаунты мы постарались сохранить максимально аккуратно.

    Форум не связан с магазинами и сервисами – мы ничего не продаём и не даём «рекламу под видом совета». Отвечают обычные участники и модераторы, которые следят за порядком и качеством подсказок.

    Если вы у нас впервые, загляните на страницу о форуме и правила – там коротко описано, как задать вопрос так, чтобы быстро получить ответ. Чтобы создавать темы и писать сообщения, сначала зарегистрируйтесь, а затем войдите под своим логином.

    Не знаете, с чего начать? Создайте тему с описанием проблемы – подскажем и при необходимости перенесём её в подходящий раздел.
    Задать вопрос Новые сообщения Как правильно спросить
    Если пришли по старой ссылке со старого Tehnari.ru – вы на нужном месте, просто продолжайте обсуждение.

Автопреобразователь, помогите разобраться

  • Автор темы Автор темы jmd36
  • Дата начала Дата начала
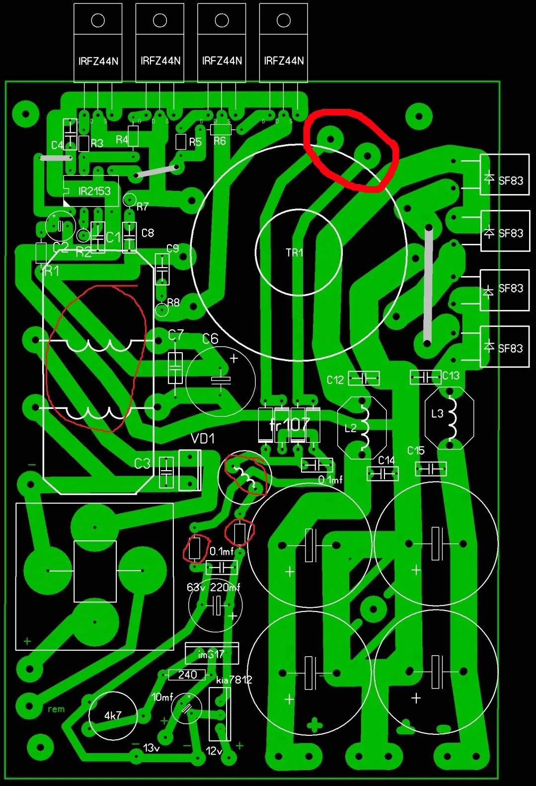
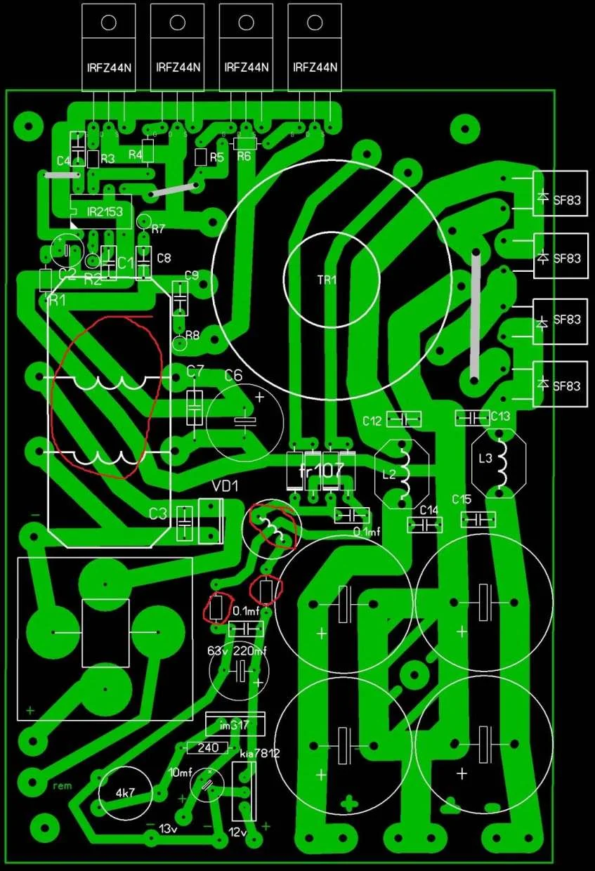
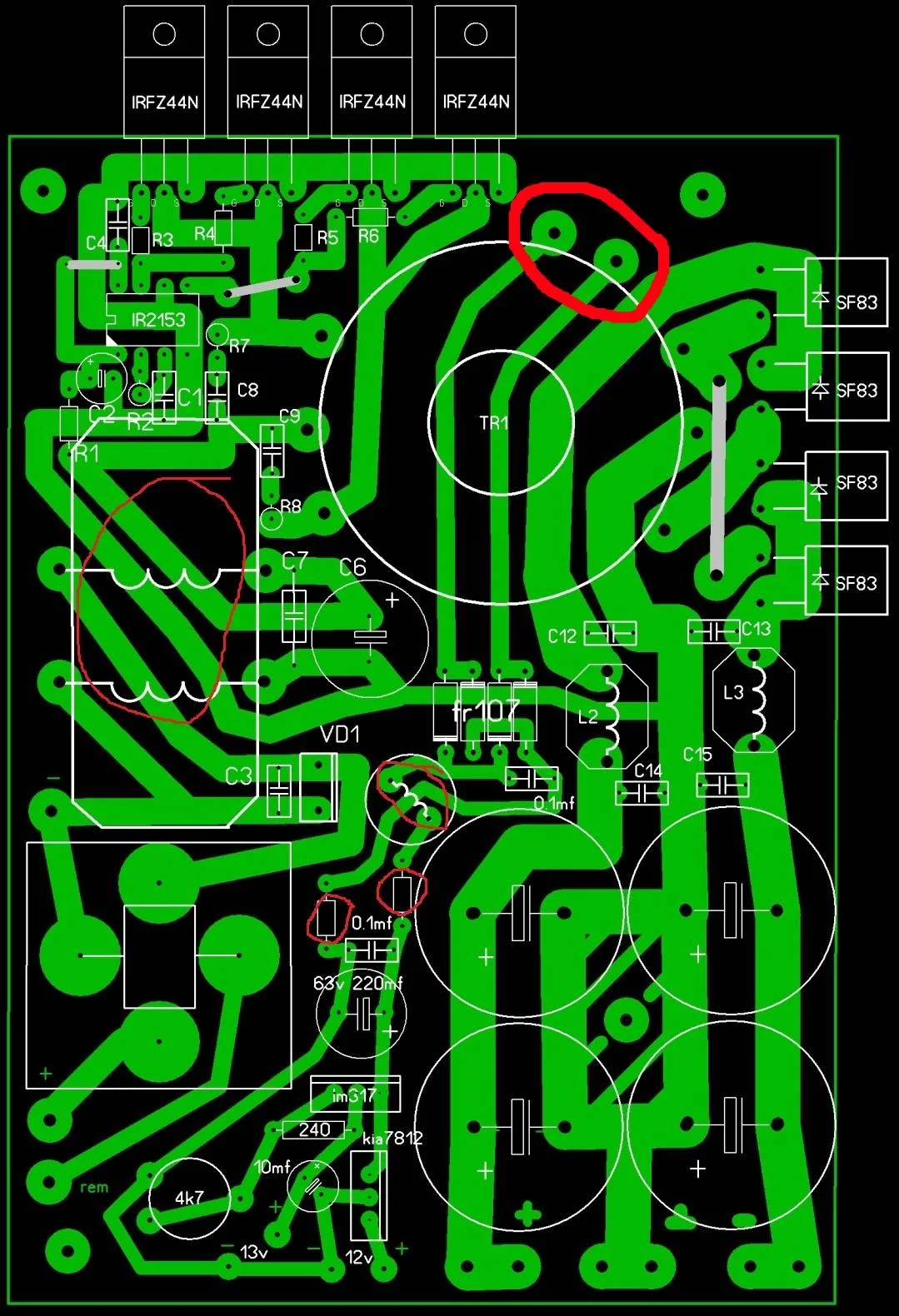
немного не понятно на счет дроселей которые обозначил и резисторы которые обвел это феритовые бусины?а все остальные запчасти такие же как и у дредда на которых не указаны номинал?
 

Вложения

  • Печатк1а.webp
    Печатк1а.webp
    124.1 KB · Просмотры: 179
Да, это бусины. Все, что идет с дополнительной обмотки трансформатора - не как у DREDа.

Печатк1а.webp

Остальное, за исключением дросселя и реле - да. Ну и электролиты я поставил сюда-же 4700мкф 50в.
 
Да, это бусины. Все, что идет с дополнительной обмотки трансформатора - не как у DREDа.

Посмотреть вложение 157238

Остальное, за исключением дросселя и реле - да. Ну и электролиты я поставил сюда-же 4700мкф 50в.

а как мотать входной дросель и дросель идущий после диодов fr?
 
Входной я мотал двумя проводами 1,15мм витков по 20. Только подключать его надо следующим образом: входом будут начало одной катушки (провода) и конец другой, и выход так-же.
После диодов стоит дроссель из какого-то телевизора. Я его не перематывал, поставил как есть.
 
вот вторичка и доп обмотка,правильно?
 

Вложения

  • DSC00539.webp
    DSC00539.webp
    87.5 KB · Просмотры: 101
  • DSC00541.webp
    DSC00541.webp
    88.2 KB · Просмотры: 114
Входной я мотал двумя проводами 1,15мм витков по 20. Только подключать его надо следующим образом: входом будут начало одной катушки (провода) и конец другой, и выход так-же.
После диодов стоит дроссель из какого-то телевизора. Я его не перематывал, поставил как есть.

вот так?????
 

Вложения

  • Безымянны44й.webp
    Безымянны44й.webp
    25.2 KB · Просмотры: 70
Вот так. Называется такой дроссель синфазным, если я не ошибаюсь.
 

Вложения

  • Синфазный дроссель.webp
    Синфазный дроссель.webp
    13.9 KB · Просмотры: 153
  • Синфазный дроссель 1.webp
    Синфазный дроссель 1.webp
    3.7 KB · Просмотры: 170
спосибо,я вам вам уже наверно уже надоел со своими тупыми вопросами(((еще один-а вторичку и доп обмотку я правильно намотал???
 
Alex_48, можно у Вас поинтересоваться?

Подойдут ли детали на плату в 50 посте от преобразователя DDREDDa? Авто преобразователь для TDA7294(93) - Технический форум

Просто детали есть, а плата из 50 поста показалась более удобной.

подойдут,но детали которые идут после трансформатора для выхода 12 вольт нужно докупать
 
Как раз наоборот получается: моя плата построена на основе схемы DREDа :) .
А те изменения которые я внес личное дело каждого: реле я думаю там нужно, хотя можно и без него сделать включение от "remote", а дополнительное питание необязательно - может у вас кроме усилителя ничего не будет использоваться.
 
Как раз наоборот получается: моя плата построена на основе схемы DREDа . А те изменения которые я внес личное дело каждого: реле я думаю там нужно, хотя можно и без него сделать включение от "remote", а дополнительное питание необязательно - может у вас кроме усилителя ничего не будет использоваться.

Всё ясно! На +12 я хотел ФНЧ повесить, но пока думаю. Ведь если напрямую от аккумулятора подключить ФНЧ, помехи при работающем двигателе будут?
 
Будут, кроме того напряжение авто изменяется в пределах примерно 11,5-14,5в
 
вот намотал дросель
 

Вложения

  • Фото0013.webp
    Фото0013.webp
    60 KB · Просмотры: 118
  • Фото0014.webp
    Фото0014.webp
    62.8 KB · Просмотры: 94
Гляди рисунок внимательнее, не так намотал.
Еще можно концы провода намотать вниз, обратно, поверх самого себя. А какой диаметр провода?
 
Провода надо мотать в одном направлении. Вот для образца.
 

Вложения

  • DSC_0035.webp
    DSC_0035.webp
    138.1 KB · Просмотры: 131
Назад
Сверху