• Добро пожаловать на компьютерный форум Tehnari.ru. Здесь разбираемся с проблемами ПК и ноутбуков: Windows, драйверы, «железо», сборка и апгрейд, софт и безопасность. Форум работает много лет, сейчас он переехал на новый движок, но старые темы и аккаунты мы постарались сохранить максимально аккуратно.

    Форум не связан с магазинами и сервисами – мы ничего не продаём и не даём «рекламу под видом совета». Отвечают обычные участники и модераторы, которые следят за порядком и качеством подсказок.

    Если вы у нас впервые, загляните на страницу о проекте, чтобы узнать больше. Чтобы создавать темы и писать сообщения, сначала зарегистрируйтесь, а затем войдите под своим логином.

    Не знаете, с чего начать? Создайте тему с описанием проблемы – подскажем и при необходимости перенесём её в подходящий раздел.
    Задать вопрос Новые сообщения Как правильно спросить
    Если пришли по ссылке со старого Tehnari.ru – вы на нужном месте, просто продолжайте обсуждение.

Делаю ИИП 600W

ПС вы про номиналы софт старта как то игнорируете, а я боюсь, единственный симистор в огороде =)))
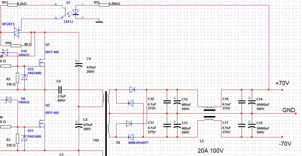
У схемы с #121 верх отчикан. Чем оптрон питается? Там постоянка пульсирующая - тиристор пойдёт. И 150 Ом имхо многовато.
 
У схемы с #121 верх отчикан. Чем оптрон питается? Там постоянка пульсирующая - тиристор пойдёт. И 150 Ом имхо многовато.

Извиняюсь.

3SF21

M1261S

Я 150ом поставил изза того что есть 5 ватник 150омный и из расчета что будет пропускать примерно 2 ампера.

Сейчас поставил 40, посоветуйте что лучше.
 

Вложения

  • БП 1.webp
    БП 1.webp
    66.1 KB · Просмотры: 2,223
Еще вариант, ультракомпакт =))) До конца не дорисован, малоли отбросим.

D815D (2 выхода) будет крепится на радиаторе отдельно. К плате присоединен 1мм медью.

+12 это вход от 2ой обмотки трансформатора и выпрямителя. Будет переброшен медью 1мм.

Все размеры соответствуют реалиям.
 

Вложения

  • Новый точечный рисунок (2) - копия - копия.webp
    Новый точечный рисунок (2) - копия - копия.webp
    34.6 KB · Просмотры: 304
До развел.
 

Вложения

  • 11111111111.webp
    11111111111.webp
    64.1 KB · Просмотры: 448
Так так так. Где микра я чтото не увидел. Где выходной дросель? Каковы размеры платы можно в электронном виде выложить?
 
Так так так. Где микра я чтото не увидел. Где выходной дросель? Каковы размеры платы можно в электронном виде выложить?

Генератор вынесен на отдельную плату и монтируется перпендикулярно плате. Выходной дроссель просто не отмечен 260Х90.
 

Вложения

Дааааа. Плату уменьшать надо-бы
Посмотреть вложение Новый импульсник.rar
Генератор вынесен на отдельную плату и монтируется перпендикулярно плате
Хорошая идея. Давно хотел применить.
Кстати. почему-бы не вывести транзисторы на край платы? Так-бы радиатор крепить удобней было :)
 
Дааааа. Плату уменьшать надо-бы
Все что до трансформатора стоит впритык, а все что после еще 10 раз изменится. Еще резисторы для датчиков на светодиодах вставлять кудато надо будет.

Меня размеры не сильно волнуют, радиатор от усилителя 400х300 он и задает размеры корпуса.
 
Небольшея подсказка. Не в первый раз. Питание на 494 идёт по части дороги фетов раскачки.
А её высочеству негоже из одного корыта с помехосоздающими транзисторами откушивать. Чтобы помехи не собирала, дороги, как на рисунке получше… Так же и с минусовой шиной.
И на модуле шима ёмкость 330-470 мкФ прям к ноге Vcc /массе и керамику на 0,5-1мкФ.
Возле фетов раскачки то же кондеры по питанию надо. Если двухсторонний текстолит в наличии есть, для пущего чоколаду на топе полигончик залить. Не на всю часть , окромя фетов силовиков можно.
 

Вложения

  • птн.webp
    птн.webp
    7.8 KB · Просмотры: 142
Небольшея подсказка. Не в первый раз. Питание на 494 идёт по части дороги фетов раскачки.
А её высочеству негоже из одного корыта с помехосоздающими транзисторами откушивать. Чтобы помехи не собирала, дороги, как на рисунке получше… Так же и с минусовой шиной.
И на модуле шима ёмкость 330-470 мкФ прям к ноге Vcc /массе и керамику на 0,5-1мкФ.
На шиме уже есть кондер же 100\16, или он не помехи шунтирует а что другое ?

Возле фетов раскачки то же кондеры по питанию надо. Если двухсторонний текстолит в наличии есть, для пущего чоколаду на топе полигончик залить. Не на всю часть , окромя фетов силовиков можно.

Вот тут поподробнее, принцип работы ИИП я еще не до конца понял (хотя сдвиг есть)
 

Вложения

  • Новый точечный рисунок (2) - копия.webp
    Новый точечный рисунок (2) - копия.webp
    28.4 KB · Просмотры: 198
Дааааа. Плату уменьшать надо-бы
Не всегда на пользу для ИИП, иногда, а то и зачастую приходится некоторые цепи держать на расстоянии для корректной работы устройства в целом.
уже есть кондер же 100\16, или он не помехи шунтирует а что другое ?
Керамику подпаять можно смд прям к ногам МС.
Вот тут поподробнее, принцип работы...
Полигон сидит на массе и служит экраном.
Что первое под руку попалось...
 

Вложения

  • впр.webp
    впр.webp
    88.6 KB · Просмотры: 86
SMD найти не могу, а что есть приклеены и без фена хрен выдерешь.

Есть пленочные и керамика на 1-100нФ пойдет ?
 
есть приклеены и без фена хрен выдерешь.
Канифоли побольше для теплопроводности и 25ваттником на ура соскакивают даже с мамок щедро медью напичканой.
Выводные керамика 100 нан пойдут. Плёнку для звука оставить можно.
 
Канифоли побольше для теплопроводности и 25ваттником на ура соскакивают даже с мамок щедро медью напичканой.
Выводные керамика 100 нан пойдут. Плёнку для звука оставить можно.

Я керамику от пленки не отличаю. Они круглые и квадратные(овальные) разных цветов, попозже фото выложу

ПС щя пришла в голову идея залить все пустое пространство отрицательной шиной и со всего понапихать этих кондеров ибо их килограммы.
 
Лишнее. По месту поставить и хорош.

А насчет того что залить все свободное место отрицательной шиной ?

ПС Вопрос который меня сильно волнует, насколько важно точность обмотки в ТГР, просто один у меня уже намотан, но он дифференциирует сигнал, а другой намотал там погрешность +-10 витков на каждую обмотку из 4х.
 
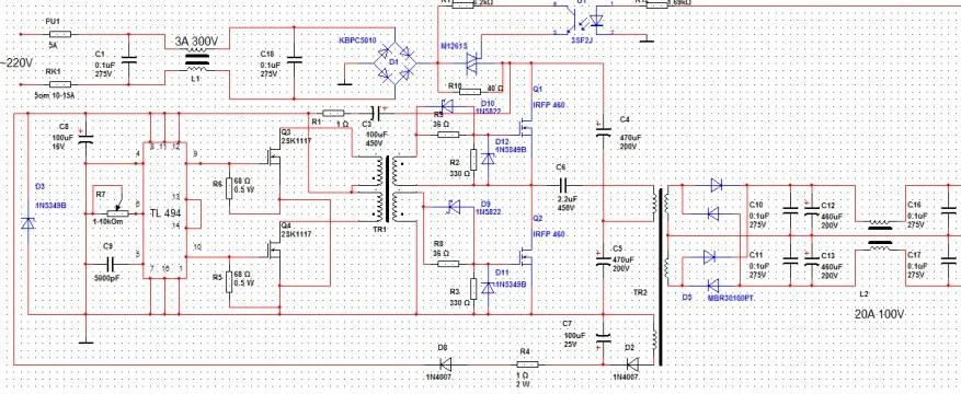
Окончательная схема + печатка.
 

Вложения

  • ИИП.webp
    ИИП.webp
    74.3 KB · Просмотры: 272
  • Новый точечный рисунок (2) - копия - копия.webp
    Новый точечный рисунок (2) - копия - копия.webp
    93.3 KB · Просмотры: 198
Первичные наматываются одновременно сложенным вдвое проводом. Это пушпул, две первички должны быть , как братья близнецы. Вторичные должны иметь так же максимально близкие параметры. Иначе перекос управления в плечах, не сулящий ничего хорошего.
Какой типоразмер сердечника и кол-во витков?
Модуль ШИМ так и остался приткнутый к силовым дорожкам (сеть).
 
Назад
Сверху