• Добро пожаловать на компьютерный форум Tehnari.ru. Здесь разбираемся с проблемами ПК и ноутбуков: Windows, драйверы, «железо», сборка и апгрейд, софт и безопасность. Форум работает много лет, сейчас он переехал на новый движок, но старые темы и аккаунты мы постарались сохранить максимально аккуратно.

    Форум не связан с магазинами и сервисами – мы ничего не продаём и не даём «рекламу под видом совета». Отвечают обычные участники и модераторы, которые следят за порядком и качеством подсказок.

    Если вы у нас впервые, загляните на страницу о форуме и правила – там коротко описано, как задать вопрос так, чтобы быстро получить ответ. Чтобы создавать темы и писать сообщения, сначала зарегистрируйтесь, а затем войдите под своим логином.

    Не знаете, с чего начать? Создайте тему с описанием проблемы – подскажем и при необходимости перенесём её в подходящий раздел.
    Задать вопрос Новые сообщения Как правильно спросить
    Если пришли по старой ссылке со старого Tehnari.ru – вы на нужном месте, просто продолжайте обсуждение.

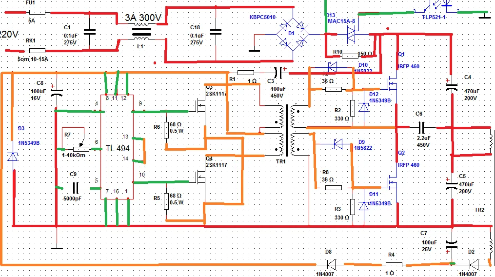
Делаю ИИП 600W

Сделал цветовую разметку дорожек.

Красным не менее 15А.

Оранжевым не менее 5А

Зеленым менее 1А
 

Вложения

  • Новый точечный рисунок (2) - копия.webp
    Новый точечный рисунок (2) - копия.webp
    83 KB · Просмотры: 421
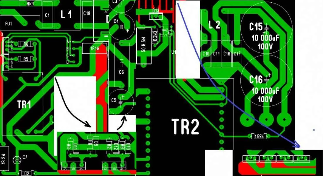
Новая разводка.
 

Вложения

  • Новый точечный рисунок (2) - копия.webp
    Новый точечный рисунок (2) - копия.webp
    91.1 KB · Просмотры: 319
  • Новый точечный рисунок (2) - копия - копия.webp
    Новый точечный рисунок (2) - копия - копия.webp
    54.9 KB · Просмотры: 185
Уже получше. Глянуть такскзать для прояснения, размещение элементов на пресловутых АТХ. ТГР в упор гейтам/соурсам покороче. ШИМ в стороночку от мира импульсами бушующими.
И если общий охладитель по краю платы, то развернуть и подвинуть "грелки".

P.S. не в курсе, как можно в этом лаоуте работать. Она хотя бы связями элементы со схеаша в пцб «вяжет»?
 

Вложения

  • Новый точечный рисунок (2) - копия.webp
    Новый точечный рисунок (2) - копия.webp
    79.7 KB · Просмотры: 138
ТГР в упор гейтам/соурсам покороче. ШИМ в стороночку от мира импульсами бушующими.

Что есть ТГР =))) ?

И если общий охладитель по краю платы, то развернуть и подвинуть "грелки".
Как вы показали ?

P.S. не в курсе, как можно в этом лаоуте работать. Она хотя бы связями элементы со схеаша в пцб «вяжет»?
[/QUOTE]

Не понял вопроса, а так все руками, элементы это проводники другого цвета =)
 
На самом деле не понял что сейчас неправильно полностью, мозгов не хватает. Не будете так любезны обвести кругом проблемыне участки с комментарием к каждому.
 
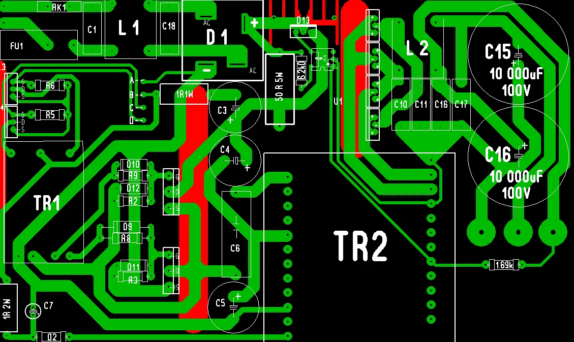
С3, С4, С5 зажаты между охладителем и трансом. Им такой тепловой режим совсем ни к чему.
Если, как и предлагал ранее, перенести 460-тые на край , то появиться место под транс управы.
А в свою очередь, на место упр. транса встанет модуль с 494 и уйдёт подальше от дорожки с силовым минусом(на которой минус моста, Q2 и С5).
 
С3, С4, С5 зажаты между охладителем и трансом. Им такой тепловой режим совсем ни к чему.
Если, как и предлагал ранее, перенести 460-тые на край , то появиться место под транс управы.
А в свою очередь, на место упр. транса встанет модуль с 494 и уйдёт подальше от дорожки с силовым минусом(на которой минус моста, Q2 и С5).

Если повернуть вход 494 по часовой на 90 градусов и максимально отдалить, то расстояние между сигнальными дорожками и землей будет 1.5-2 см. (неужели этого мало ?)

Насчет кондеров, ширина радиатора сильно увеличена на схеме, ребра будут смотреть в сторону 460ых. Если постараться можно малой кровью подвинуть транс и транзисторы.
Трансформатор просто ОГРОМНЫЙ, я как не пытался явно переборщил, не думаю что он будет хоть как то греться.
Прибавить к этому что я планирую активное охлаждение 2мя куллерами.

Мб покатит, просто поймите меня правильно на разводку платы я трачу 3-4 часа, у меня сейчас времени и так не очень много.

Но если изза этого возможны серьезные сбои или скорый выход прибора из строя, не проблема добьемся идеального варианта.
 
Пока сидел на работе развел микруху.

Микруха будет впаиваться штырями перпендикулярно основной плате.
На нее также установлю микрушный радиатор спертый с какой то TDA.
 

Вложения

  • TL494.webp
    TL494.webp
    45.6 KB · Просмотры: 1,121
Токовую защиту прикрутить желание не появилось? 494 радиатор, как ежу рейсфедер. Прокачает она затворные 1,4nF не перетрудится.
 
Токовую защиту прикрутить желание не появилось? 494 радиатор, как ежу рейсфедер. Прокачает она затворные 1,4nF не перетрудится.

Ограничитель пускового тока ? Дак прикрутили же уже ?
 
FCKED DONE !!!

20x30 mm

Протестить от 9V батарейки можно или полбу получу ? :tehnari_ru_942:

Если полюс к VCC а минус к GND, мерить мультиметром частоту E1\E2 к GND.
 

Вложения

  • CIMG0159.webp
    CIMG0159.webp
    73 KB · Просмотры: 91
  • CIMG0158.webp
    CIMG0158.webp
    85.1 KB · Просмотры: 117
Если больше нечем заняться...
Конденсатора побольше не нашлось?

Только 5850пФ, а если вы про размеры то во всем митино 1% только такие.
Маленькие все 10% и выше.

Про защиту по току первички...Но что есть, то есть.

Можно все таки поподробнее ? Все и так затянулось, лучше уж прорабатывать до конца.

ПС с номиналами резисторов оптопары и симистора все ок ? Я сам рассчитывал могу сильно ошибится.
 
ПС проверил шим, таки работает =) Настроил чтобы на каждом выходе было по 15кГц, я так понимаю от напряжения это вообще не зависит.

Вообщем сердечко готово.
 
про размеры то во всем митино 1% только такие.
Маленькие все 10% и выше.
Так крутилка ж стоит.
я так понимаю от напряжения это вообще не зависит.
Зависит, но на вцц стаб в ней прикручен.

Можно все таки поподробнее ?
Пробовал предложить каррент протекшен, отвергли вставкой плавкой...
 

Вложения

  • каррент494 бп.webp
    каррент494 бп.webp
    45.4 KB · Просмотры: 139
Так крутилка ж стоит.

Об этом я подумал несколько позже :tehnari_ru_948:
Да лан, крутой большой зеленый кондер, я за него половине продавцов мозг трахнул =)))

Зависит, но на вцц стаб в ней прикручен.

Ага, те настраивать ее надо на 12 вольтовом питании, понятно.

Пробовал предложить каррент протекшен, отвергли вставкой плавкой...
Аааа, если вместо предохранителя. Ну еще схему бацать для меня будет слишком умозатратно, не готов я еще, меня и от того что есть трясет. А так если заметили, у меня предохранители с горячей заменой и закуплено их не мало =) Только вот не знаю 5 10 или 15А туда ставить.

А вообще если заработает можно автомат туда поставить, ну или схемой занятся на чистую голову.


ПС вы про номиналы софт старта как то игнорируете, а я боюсь, единственный симистор в огороде =)))

ППС завтра наконец таки выходной, займусь доразводкой платы, а мб и сейчас займусь.

ПППППППС все забываю написать, нашел модуль ГРАНИТ-500. Стоит его в дубляж или вместо симистора ставить ?
 
Последнее редактирование:
А так если заметили, у меня предохранители с горячей заменой и закуплено их не мало =) Только вот не знаю 5 10 или 15А туда ставить.
Да, только плавкие(во вторичных цепях), когда только начинают думать, сгореть им или нет, - а крышечки с фетов уже давно послетали. Быстродействие этих двух процессов происходящего в разы отличаются.
 
Да, только плавкие(во вторичных цепях), когда только начинают думать, сгореть им или нет, - а крышечки с фетов уже давно послетали. Быстродействие этих двух процессов происходящего в разы отличаются.

Так у меня на самом входе стоит, можно еще после моста и каждому мосфету по предохранителю.
 
Назад
Сверху