• Добро пожаловать на компьютерный форум Tehnari.ru. Здесь разбираемся с проблемами ПК и ноутбуков: Windows, драйверы, «железо», сборка и апгрейд, софт и безопасность. Форум работает много лет, сейчас он переехал на новый движок, но старые темы и аккаунты мы постарались сохранить максимально аккуратно.

    Форум не связан с магазинами и сервисами – мы ничего не продаём и не даём «рекламу под видом совета». Отвечают обычные участники и модераторы, которые следят за порядком и качеством подсказок.

    Если вы у нас впервые, загляните на страницу о форуме и правила – там коротко описано, как задать вопрос так, чтобы быстро получить ответ. Чтобы создавать темы и писать сообщения, сначала зарегистрируйтесь, а затем войдите под своим логином.

    Не знаете, с чего начать? Создайте тему с описанием проблемы – подскажем и при необходимости перенесём её в подходящий раздел.
    Задать вопрос Новые сообщения Как правильно спросить
    Если пришли по старой ссылке со старого Tehnari.ru – вы на нужном месте, просто продолжайте обсуждение.

Делаю ИИП 600W

Перезалил.
 

Вложения


Или я не умею читать схемы или софт старта там нет.

Про замены схемы на эту не думаю, таких номиналов не найду.

ПС раз вы единственный кто в данное время тут, разьясните по поводу прошлой схемы софт старта пожалуйста, не могу понять откуда приходит сигнал открытия триака.
 
С любой вторички(а ещё лучше с самой нагруженной) после выпрямителей, через резистор на оптрон. Оптрон открывает симистор . Питание появилось – симистор открыт. В большей степени
играет роль «спасения» диодного моста от броска тока - первичная цепь. И частично облегчает работу мощных ключей в период запуска.
В последней схеме(на зеленом фоне) реализовано посредством линейного падения напряжения на 4 ноге 494 вплоть до полной зарядки С5g. Как следствие – линейное увеличение ширины управляющих импульсов ШИМа. Способствует » мягкому» заряду ёмкостей выходного фильтра.
Подробный принцип по софтстарту 494 здесь.
 
С любой вторички(а ещё лучше с самой нагруженной) после выпрямителей, через резистор на оптрон. Оптрон открывает симистор . Питание появилось – симистор открыт. В большей степени
играет роль «спасения» диодного моста от броска тока - первичная цепь. И частично облегчает работу мощных ключей в период запуска.
В последней схеме(на зеленом фоне) реализовано посредством линейного падения напряжения на 4 ноге 494 вплоть до полной зарядки С5g. Как следствие – линейное увеличение ширины управляющих импульсов ШИМа. Способствует » мягкому» заряду ёмкостей выходного фильтра.
Подробный принцип по софтстарту 494 здесь.


А просто нельзя через резистор на триак (без обмотки), конденсатор зарядился, ток пошел через резистор. Время мало, но соответсвует зарядки силовых конденсаторов ?
 
В данной оптопаре оптотранзистор на 70V. Мало.

TLP627 или MOC3021, или аналогичные.


Коньяк знаю, а трияк не пивал:))

А сколько же надо ? Там же только ток на затвор пустить ?

Завтра поищю, но фиг знает врятли.
 
По такой позиции полное напряжение должен выдерживать. От управляющего электрода до противоположного.
 

Вложения

  • 76559d1335295789-iioieoie.webp
    76559d1335295789-iioieoie.webp
    4.4 KB · Просмотры: 765
Так, пришел на работу, есть 3SF21 оптопара работавщая в паре с симистором, и 817B оптопара или зеннер сборка не определишь.
 
Последнее редактирование:
И так, плод моего больного воображения :tehnari_ru_242:

Выпрямленный диодным мостом сетевой ток ограничивается резистором R2 до 2 ампер. Ток идущий с положительного плеча трансформатора ограничивается резистором R3 до 50мА, после чего он активирует светодиод оптрона PC1. Сетевой ток идущий через открывшийся фототранзистор оптрона PC1 ограничивается резистором R1 до 50мА и открывает симистор D1.

Сойдет ?

Конденсаторы и диоды понял что не нужны, лень скрин перезаливать.
 

Вложения

  • 1203536469_1 - копия.webp
    1203536469_1 - копия.webp
    77.4 KB · Просмотры: 118
Намотал 1ый транс. 50\50\50\50. Погрешность +-2(в худшем случае)

Сердечник немного сколотый и я не уверен что половинки одинаковых марок феррита. Насколько это фатально ?
 
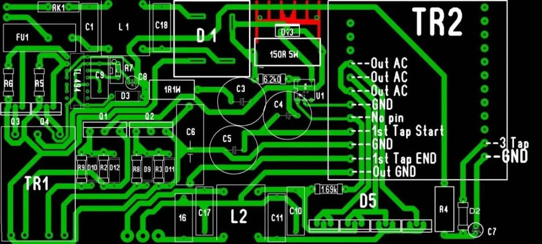
Huh. Бессонная ночь и бета версия печатной платы готова.

Щя распечатаю буду проверять =)

TR1 - обмотки я не размечал, ибо самомотный, где хочу там и сделаю. А вот у TR2 каркас диктует свои немалые условия =) переборщил я с ним =))):tehnari_ru_138:

Радиатор размечен только к триоду, тк у транзисторов и диодов он к плате крепится не будет.

ПС Запитать куллер от 12В обмотки возможно (знаю что да, просто не будет ли микрухе от этого плохо ?

ППС плата 90х190
 

Вложения

  • Печатная плата.webp
    Печатная плата.webp
    76.6 KB · Просмотры: 109
Компоновка крайне неудачная. Мимо сигнальных цепей 494 параллельно и вплотную проходят имп. нагруженные дороги ключей. Сама 494 сидит на токовой петле пит. драйверов. Много недочётов ПП. Со временем у меня полный "0". Поэтому пока вкратце...
 
Компоновка крайне неудачная. Мимо сигнальных цепей 494 параллельно и вплотную проходят имп. нагруженные дороги ключей. Сама 494 сидит на токовой петле пит. драйверов. Много недочётов ПП. Со временем у меня полный "0". Поэтому пока вкратце...

=))) Русский перевод есть у когонить ? Неужели на этих частотах и расстояниях действуют паразитные емкости ? Я думал это миф 20 слойных плат, вместе с викингами и драконами.

Щя другая проблема встала, намотал 1ый транс, все обмотки снизу вверх, против часовой стрелки. В связи с тем что нормального генератора сигнала у меня нет, использовал тестовый осциллографа (1кГц квадрат 1.8V)
Проверяю на других обмотках - сигнал дифференцированный, ровный без помех и искажений 1кгц. Это из за слабого сигнала или что то с трансом ? В кач-ве феррита не уверен, и в его однородности(половинок) тоже.
 
Я думал это миф
Когда качаются большие токи, это становится правдой. Силовые дороги должны быть широкими(можно - толстыми), короткими и в стороне от ОС и прочих нежных вещей. Не надо экономить на размерах платы.
однородности(половинок)
Так проверить во всех вариантах. Хотя если это половинки от сигнальных трансов АТХ то это неактуально.
сигнал дифференцированный, ровный без помех и искажений 1кгц.
В смысле - синус? Если меандр зашёл, то меандр и должен выйти. Может выход у генератора сел на такой нагрузке? Кстати - сделать мультик навесным можно за 15 минут максимум. И гнать туда нужную частоту и амплитуду.
Микрухе от куллера(вентилятора?) точно не поплохеет.
 
Когда качаются большие токи, это становится правдой. Силовые дороги должны быть широкими(можно - толстыми), короткими и в стороне от ОС и прочих нежных вещей. Не надо экономить на размерах платы.

Вообще я делал чтобы по токам подходили (спринтЛэйаут просчитывает)
Вариант длинные дороги с впаеной медью ?

ПС если не жалко и время есть, можете сделать цветовую разметку схемы (именно схемы, а не разводки) по току (приблизительную конечно) я сам примерно представляю но с огромной погрешностью.

Так проверить во всех вариантах. Хотя если это половинки от сигнальных трансов АТХ то это неактуально.

Половинки от выходных трансов, а ладно там еще пару кандидатов на потрошение появилось. Это неактуально =)

В смысле - синус? Если меандр зашёл, то меандр и должен выйти. Может выход у генератора сел на такой нагрузке? Кстати - сделать мультик навесным можно за 15 минут максимум. И гнать туда нужную частоту и амплитуду.
Микрухе от куллера(вентилятора?) точно не поплохеет.

Меандр зашел, вышли только его пики, как будто через ВЧ фильтр пропустили. Насчет выхода генератора не знаю, попробую через резистор послезавтра (завтра выходной).
Что значит мультик навесным и куда гнать?

ПС посмотрите правильно ли сделал ограничитель на симисторе, я в нем не уверен.
 
спринтЛэйаут просчитывает
Ага. У нас купили АльтДизайнера за 350т.р. и ... разводит по прежнему дедушка 78 лет, который ЗНАЕТ, как разводить.
Половинки от выходных трансов
Не стоит. Достаточно переходных с АТХ.
как будто через ВЧ фильтр пропустили
Для такой частоты нормально.
Что значит мультик навесным и куда гнать?
Обычный мультивибратор на не любых транзисторах. И можно обиспытываться. Если сделать на макетке то будет вообще универсальный инструмент.
ограничитель на симисторе
Резистор "обходной" уменьшить до 30-50 Ом(это максимум!), а то преобразователь задохнётся на таком балласте.
 

Вложения

Нормально для 1кГц задиффериенцировал. Там витков то чуть.
 
Назад
Сверху