Дорофеев на импорте 170Вт

  • Автор темы Автор темы WHS
  • Дата начала Дата начала
Либо на сабвуфер, НЧ канал, над чем я и работаю.
На сабе он у меня и трудится до 100Гц примерно и 12" лопух в З.Я. 105,5л.
Но в сабе важная деталь входной фильтр,я прикинул вариант нового фильтра и даже плату развел, но еще не все детальки пока получил...
 
Номинал балансного подстроечника?
 
Номинал балансного подстроечника?
Нужно смотреть даташит конкретного ОУ, как подключать балансировку.Если постоянка на выходе в пределах разумного, можно её вообще не подключать.
 
Ну дак, если с 1поста делать то5532 и будет, он вообще подлежит балансировке? Глянул ДАТ -выводов для БАЛАНСИРА НЕТ!
 
А зачем в 1 посту сдвоенку на 1 ченнал используют?
 
Возможно на одной плате 2 канала собирали, это надо у автора спрашивать.
У меня плата под одиночный опер, а их до и больше разных.
 
У автора в 1 посту на печати вообще 4558! вроде плата на 1ченнал . а опер сдвойка-Сюр какой-то!
dmitry287 , а какой 1 канальник ОУ посоветуете в Вашу печать?
 
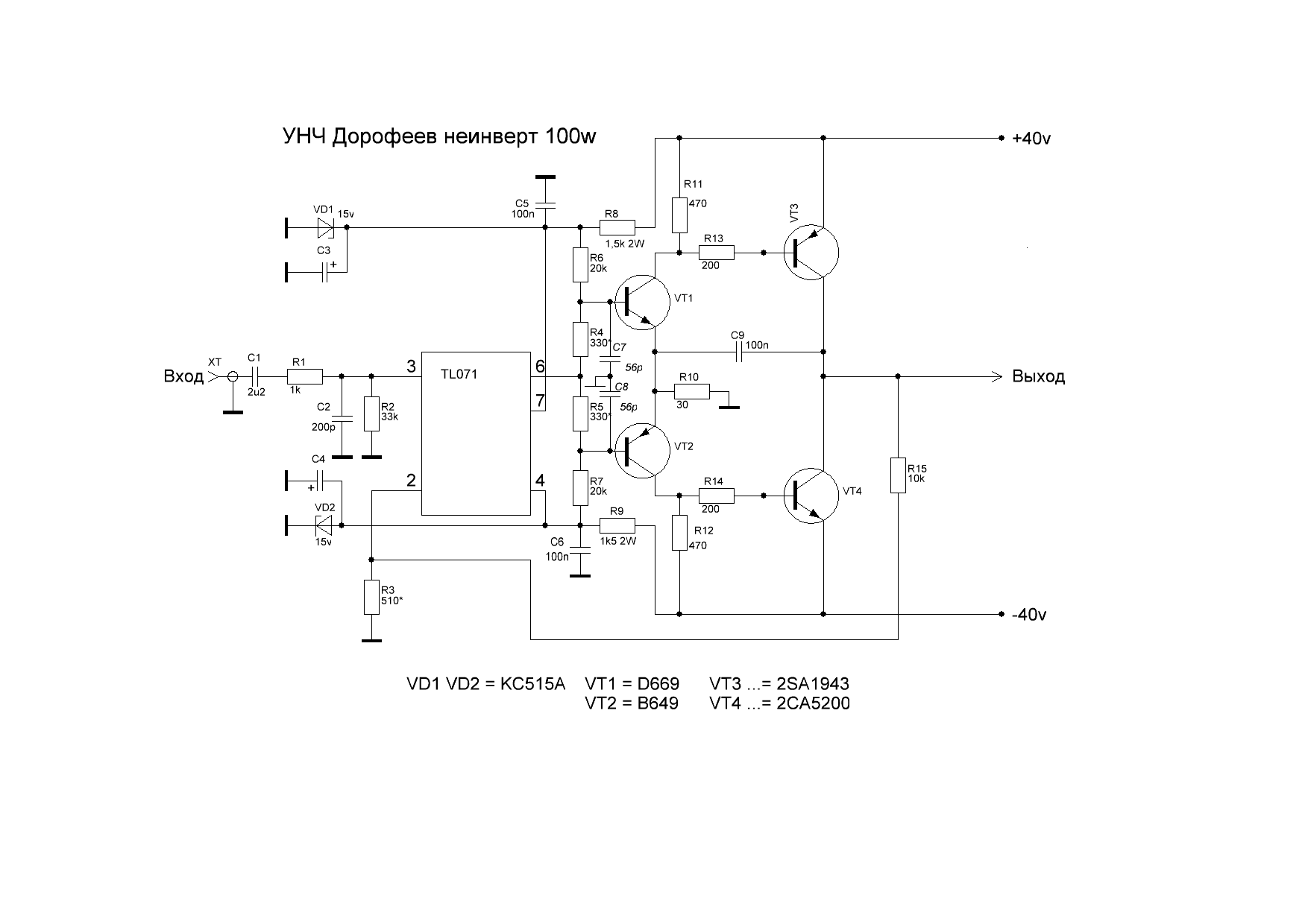
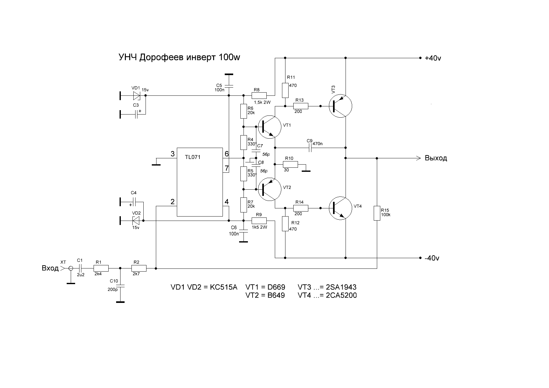
Вот для наглядности схемы инверсного и неинверсного варианта.
Опера могут быть любые, по цоколевке они в основном одинаковые.
Забыл номинал кондера С9 увеличить до 470нФ.
 

Вложения

  • Дорофеев_инверт.GIF
    Дорофеев_инверт.GIF
    26.7 KB · Просмотры: 126
  • Дорофеев_неинверт.GIF
    Дорофеев_неинверт.GIF
    26.9 KB · Просмотры: 110
какой 1 канальник ОУ посоветуете в Вашу печать?
Поставить панельку и подбирать под свои хотелки,что болше понравится то и оставить.
Про свои эксперименты с операми я писал пару страниц назад.
 
Нуууууууууууууууу!тл071-ЭТО ОЧЕЕЕНЬ СИЛЬНО!Будет Лучший в мире УНЧ! буду наверное 544 уд 2 пробовать, но они у меня Б!
 
!тл071-ЭТО ОЧЕЕЕНЬ СИЛЬНО!Будет Лучший в мире УНЧ!
TL07х не плохие операционники, я , правда пользуюсь TL08х (это похожие микросхемы, схема внутри одна) но есть микросхемы от разных производителей, и китайские и американские, и разная цена. Я пользуюсь только микросхемами Техаs Instruments, которые обычно раза в 2-3 дороже, проверяю прибором, скорость нарастания сигнала 13-15в на микросек. Вообщем, не такие они плохое, если правильно их выбирать. Но, эти микросхемы часто подделывают, я раз купил партию, те вообюще оказались муляжем, корпус, и вставлены ножки, ни что не звонится, и не работает.
ТL08х в усилителях звучит нормально, разницы с К544УД2 на слух не видно.
 

Вложения

  • 1.PNG.webp
    1.PNG.webp
    20 KB · Просмотры: 63
Есть же недорогие ЛФ356. Зачем искать иное
 
Нуууууууууууууууу!тл071-ЭТО ОЧЕЕЕНЬ СИЛЬНО!Будет Лучший в мире УНЧ! буду наверное 544 уд 2 пробовать, но они у меня Б!
Да в горбатый запорожец бессмысленно ставить силовой агрегат от болида F1. То же самое можно сказать и про этот усилитель. Для него и TL071 выше крыши, а К544УД2Б вообще улётный улёт для него
 
Да в горбатый запорожец бессмысленно ставить силовой агрегат от болида F1. То же самое можно сказать и про этот усилитель. Для него и TL071 выше крыши, а К544УД2Б вообще улётный улёт для него
Можно прикинуть, какова минимальная скорость нарастания сигнала.
170 ватт, 4 ома, значит напряжение выхода:
P=I*U=170; U/R*U=170 U^2=170*R U^2=680 U=26.
Частота=20 кгц. Период: 1/20000=50 мксек.
Т.е за это время сигнал пройдет расстояние 104в. Или для треугольного сигнала мин скорость изменения- 104/50=2в на микросек. У синусоиды чуть больше наклон, пусть в 2 раза, или 4 в на микросек, это мин скорость нарастания сигнала, что обеспечит работу. ( Ну, еще VT1 VT2 немного увеличит скорость нарастания операционника, то и с меньшей скоростью операционник будет нормально звучать, но я бы такие уже не ставил )схему смотрите 1 рис -1 поста.
Т.е. TL081 будет нормально себя чувствовать со своей скоростью нарастания 12-14в на микросек.
 
Можно прикинуть, какова минимальная скорость нарастания сигнала.
170 ватт, 4 ома, значит напряжение выхода:
P=I*U=170; U/R*U=170 U^2=170*R U^2=680 U=26.
Частота=20 кгц. Период: 1/20000=50 мксек.
Т.е за это время сигнал пройдет расстояние 104в. Или для треугольного сигнала мин скорость изменения- 104/50=2в на микросек. У синусоиды чуть больше наклон, пусть в 2 раза, или 4 в на микросек, это мин скорость нарастания сигнала, что обеспечит работу. ( Ну, еще VT1 VT2 немного увеличит скорость нарастания операционника, то и с меньшей скоростью операционник будет нормально звучать, но я бы такие уже не ставил )схему смотрите 1 рис -1 поста.
Т.е. TL081 будет нормально себя чувствовать со своей скоростью нарастания 12-14в на микросек.
Так о том и речь, что даже такие, не слишком быстрые ОУ, для этой схемы в принципе избыточны. Здесь будет вполне достаточно К544УД1. А вообще, TL081 и TL071 достаточно приятные и дружелюбные ОУ, в отличие от той же К574УД1.
 
Так о том и речь, что даже такие, не слишком быстрые ОУ, для этой схемы в принципе избыточны. Здесь будет вполне достаточно К544УД1. А вообще, TL081 и TL071 достаточно приятные и дружелюбные ОУ, в отличие от той же К574УД1.

TL081 хорошо работаюьт только производителя Texas Instruments. Китайские почему то гораздо хуже, (и стоят они в 2-3 раза дешевле). Как проверить качество операционника?
Я сделал генератор, и по скорости нарастания, можно вычеслить осциллографом, можно сказать, годится или нет. Кстати, а чем Вам не нравятся К574УД1? Это, наверное, какой то брак попался. Кстати, вот браковая микросхема, вместо нормального сигнала получается ерунда. И это именно К574УД1. Тут , видно что не работает нормально нижний выходной ключ.
Вот, осциллограммы замера скорости нарастания, при напряжении питания 9в, при напряжении питания 30-в скорость растет, но не более 10%. Тут не симметричная микросхема, скорость нарастания про подъему и спаду слишком сильно отличаются, значит будут давать сильные искажения. Применять только в логике, в качестве компаратора. Кстати, много нормальных микросхем среди TL081, у которых разница в скорости подъема и спада не больше 3-5%, те и в усилителях хорошо работают. И таких большинство, но не китайских, а Texas Instruments.
Вот, реальные осциллограммы тех микросхем, что не прошли тест на усилитель. А К574УД1 вообще выкинул.
 

Вложения

  • Image1_1.png.webp
    Image1_1.png.webp
    66.1 KB · Просмотры: 76
Назад
Сверху