• Добро пожаловать на компьютерный форум Tehnari.ru. Здесь разбираемся с проблемами ПК и ноутбуков: Windows, драйверы, «железо», сборка и апгрейд, софт и безопасность. Форум работает много лет, сейчас он переехал на новый движок, но старые темы и аккаунты мы постарались сохранить максимально аккуратно.

    Форум не связан с магазинами и сервисами – мы ничего не продаём и не даём «рекламу под видом совета». Отвечают обычные участники и модераторы, которые следят за порядком и качеством подсказок.

    Если вы у нас впервые, загляните на страницу о проекте, чтобы узнать больше. Чтобы создавать темы и писать сообщения, сначала зарегистрируйтесь, а затем войдите под своим логином.

    Не знаете, с чего начать? Создайте тему с описанием проблемы – подскажем и при необходимости перенесём её в подходящий раздел.
    Задать вопрос Новые сообщения Как правильно спросить
    Если пришли по ссылке со старого Tehnari.ru – вы на нужном месте, просто продолжайте обсуждение.

Дорофеев на импорте 170Вт

  • Автор темы Автор темы WHS
  • Дата начала Дата начала
Вот 20 кГц. Хотя кому они нужны, кто их слышит...
Я в 18 лет слышал только 18 с хвостиком...Тем более у меня он на сабе.))
 

Вложения

  • Дорофеев_20кГц.webp
    Дорофеев_20кГц.webp
    119.4 KB · Просмотры: 59
Вот 20 кГц. Хотя кому они нужны, кто их слышит...
Я в 18 лет слышал только 18 с хвостиком...Тем более у меня он на сабе.))

20кгц не слышат,но слышат биения от близлежащих частот.
 
В моем случае (для саба) это фиолетово, а вот завал на низах без резисторов меня очень удивил.
На 20 кГц без резисторов по гармошкам тоже самое.
 
Последнее редактирование:
В моем случае (для саба) это фиолетово, а вот завал на низах без резисторов меня очень удивил.
На 20 кГц без резисторов по гармошкам тоже самое.
элементарно же. входное сопротивление с входной емкостью создают фильтр низких частот. Увеличьте емкость входного конденсатора в 10-20 раз и все. Электролит неполярный поставьте 47мк и будет ровная ачх
 
При чем здесь это? Суть эксперимента наличие/отсутствие резисторов на базы выходных транзисторов с шин питания, больше ничего не менялось.
 
При чем здесь это? Суть эксперимента наличие/отсутствие резисторов на базы выходных транзисторов с шин питания, больше ничего не менялось.
антизвонные цепи на ачх не влияют
 
Дойдут руки проведу практические испытания, тогда и будет видно что влияет, а что нет.
 
Если вплотную ухо к динамику приложить , то едва слышно .
У меня тишина полная, да и динамики вообще не реагируют на включение, иногда даже приходится перепроверять, включил или нет УНЧ.
 
Вот 20 кГц. Хотя кому они нужны, кто их слышит...
0,02 на 20кГц-совсем неплохо. Если еще акустику качественную, да активное разделение по каналам- вообще замечательно будет. А за процентами гнаться- жизни не хватит
 
У меня тишина полная, да и динамики вообще не реагируют на включение, иногда даже приходится перепроверять, включил или нет УНЧ.
Провода питания укоротил , свил и тоже тишина полнейшая. Правда , когда комп подключаю, немного есть фон, если ухо приложить. Где то не по фен шую.:neznam:
 
Дмитрий, не мог бы просимулировать авторскую схему с TL 071 КТ814 815Г, TIP 35 36 , сопротивление в цепи ООС вместо 200к 100к. +-36 в:tehnari_ru_281:
 
Дмитрий, не мог бы просимулировать авторскую схему с TL 071 КТ814 815Г, TIP 35 36 , сопротивление в цепи ООС вместо 200к 100к. +-36 в:tehnari_ru_281:
Какой вариант интересует, инверсный, как в журнале Радио, или неинверсный? Этих модификаций уже столько развелось...
Про ОУ могу сказать из своего опыта. Я тыкал в панельку все что под руки попадалось от 140УДхх до современных шустрых.
Заметное на слух улучшение дали 544УД1,2 и NE5534. Установка более шустрых прироста качества на слух не давала.
Транзисторы у меня 1930/5171 и 1943/5200 в них качество точно не упирается.
814/815 я скорей всего точно моделей не найду, только аналоги.
 
Последнее редактирование:
Небось шнур с китайским экраном, это как раз по фэншую.))
Где то мой косяк. Этим же шнуром Араслановского сейчас подключил - полнейшая тишина. Потом разберусь.
 
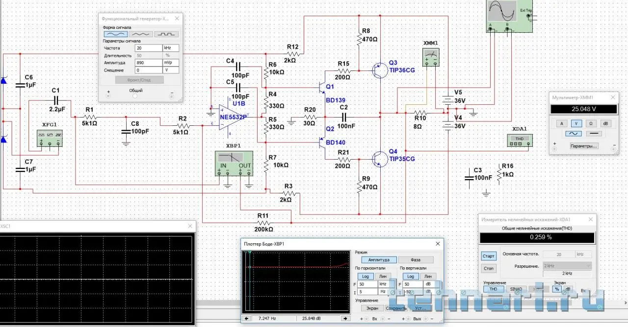
Инвертирующий 1:1 как в Радио, R15=R21=0 и R8,9 отсутствуют дает ошибку симуляции.

Во при 100к и 200к
При 100к надо ему 6в на вход вдувать , как то не очень стабильно модель работает Кг скачет.
При 200к стабильно.
На АЧХ горбик на 40кГц.
То что ОУ оставил в модели старый это пофиг, они там все идеализированные.
 

Вложения

  • Дорофеев 20кГц.webp
    Дорофеев 20кГц.webp
    116.1 KB · Просмотры: 50
  • Дорофеев_100к.webp
    Дорофеев_100к.webp
    118.5 KB · Просмотры: 41
Последнее редактирование:
В реальности саб работает до 100 Гц, поэтому циферки мне по барабану.
 
Инвертирующий 1:1 как в Радио, R15=R21=0 и R8,9 отсутствуют дает ошибку симуляции.

Во при 100к и 200к
При 100к надо ему 6в на вход вдувать , как то не очень стабильно модель работает Кг скачет.
При 200к стабильно.
На АЧХ горбик на 40кГц.
То что ОУ оставил в модели старый это пофиг, они там все идеализированные.
Спасибо. Не очень то в модели искажения уменьшились, хотя характер звука изменился значительно. Не знаю - лучше, или хуже. Надо время. Первое впечатление- очень положительное. Затем - как будто верха более проработанные, детальность,каждую щеточку- тарелочку слышно, но как- то утомлять начинает.Очень уж сладкий звук.Как у систем с применением D класса. Недавно несколько систем слушал на выставке, включая и Эдикоподобные. Араслановский помягче как то, не так все детально.Но поестественнее. Наверное, спектр у Дорофеевского не очень.По уму - измерять в железе нужно.
Вердикт не изменился, На НЧ tehnobaian
 
Назад
Сверху