• Добро пожаловать на компьютерный форум Tehnari.ru. Здесь разбираемся с проблемами ПК и ноутбуков: Windows, драйверы, «железо», сборка и апгрейд, софт и безопасность. Форум работает много лет, сейчас он переехал на новый движок, но старые темы и аккаунты мы постарались сохранить максимально аккуратно.

    Форум не связан с магазинами и сервисами – мы ничего не продаём и не даём «рекламу под видом совета». Отвечают обычные участники и модераторы, которые следят за порядком и качеством подсказок.

    Если вы у нас впервые, загляните на страницу о форуме и правила – там коротко описано, как задать вопрос так, чтобы быстро получить ответ. Чтобы создавать темы и писать сообщения, сначала зарегистрируйтесь, а затем войдите под своим логином.

    Не знаете, с чего начать? Создайте тему с описанием проблемы – подскажем и при необходимости перенесём её в подходящий раздел.
    Задать вопрос Новые сообщения Как правильно спросить
    Если пришли по старой ссылке со старого Tehnari.ru – вы на нужном месте, просто продолжайте обсуждение.

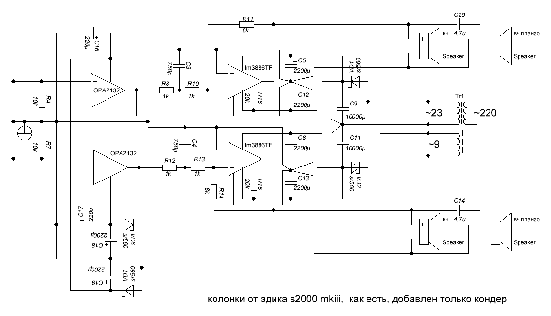
Два раза в одну воду, только теперь на LM3886

Статус
В этой теме нельзя размещать новые ответы.
Только , как и у всех, негде разместить.
тут да, безнадега. Знакомо и еще раздражение окружающих... и лет 20 не занимался ничем, все силы уходили на работу.
теперь совсем другое дело, делай, что хош, даже вход с улицы
 
Спасибо , Валер. Взял на заметку.
P.S. 45 гц- это я приврал. Виноват, погорячился, больше не буду. 65 гц в лучшем случае.
 
да ладно, это игрушка, но не вредная.
как выглядит реальное соединения усилителя, а вот так...
 

Вложения

  • новый проект 3.GIF
    новый проект 3.GIF
    24.6 KB · Просмотры: 55
Усилитель работал от компа с реалтеком 892 на матери от ASRock , сейчас подключил к другому, реалтек 898 на матери, но от интела и там проц i3.
Разница есть и существенная, динамика и мелочевка в полный рост. Оба компа не новые, но интел мать, выигрывает и дело не в проце, менял их местами.
выглядит так.
 

Вложения

  • IMG_20220126_141106.webp
    IMG_20220126_141106.webp
    89.2 KB · Просмотры: 18
а теперь назад в прошлое, но сейчас, с усилителем на LM3886. На снимке плеер от кусанного яблока, работает на усилитель, подключен кабелем. Встроенные эквалайзеры и прочее не включены, громкость регулируется плеером. Из всех хлопот, зарядил ему батарейку. Музыка на нем записана давно, в те давние времена когда его подарили. Старый конь не портит борозды, это о нем и усилке на LM3886.
 

Вложения

  • IMG_20220201_124654.webp
    IMG_20220201_124654.webp
    33.9 KB · Просмотры: 24
Так как LM-ки включены инвертом, не пробовал и буферы включить по инверсным входам?
 
Сорри за флуд..Если что смело удаляйте..
 
не пробовал и буферы включить по инверсным входам?
не помню. В ближайшем будущем удалю совсем, на входе будет цап с выходом на телефоны, заводской. Сейчас подбираю.
 
это будет на входе:
Конвертер звука SPDIF / Bluetooth на RCA/3.5 NTK088 Neoteck
Описание
Цифро-аналоговый преобразователь Neoteck NTK088 имеет интерфейсы - S/PDIF коаксиальный и оптический, выходы RCA L/R и mini jack 3,5 mm. Конвертер разработан как для профессионального так и для бытового применения. Конвертер имеет небольшие размеры и прост в настройке.

Особенности:
• Встроенный модуль приемника Bluetooth и поддержка мобильных устройств до 10 метров
• Поддерживает цифровое аудио преобразование в аналоговые аудио сигналы
• Встроенный высокопроизводительный чип DAC, поддерживает частоту дискретизации 192kHz/24 bit
• Автоматическое переключение в режим воспроизведения Bluetooth
• Поддерживает один оптический и один коаксиальный входной интерфейс
• Поддерживает RCA L/R и один 3,5 мм аудио выходной интерфейс
• Поддерживает регулировку громкости на выходе кнопками на корпусе или пультом д.у.
Технические характеристики:
• Оптический/коаксиальный входной аудио формат: PCM/LPCM
• Частота дискретизации оптического/коаксиального входного сигнала: 32 ~ 192 KHz
• Частота дискретизации аудио Bluetooth: 32 ~ 48 KHz
• Версия Bluetooth: Версия 5,0, режим: APT-X, AAC, SBC
• Протокол Bluetooth: A2DP V1.3.1, AVRCP V1.6, HFP V1.7, HSP V1.2
• Максимальный выходной уровень аудиоинтерфейса 3,5 мм: 2 Vrms
• 3,5 мм аудио порт Максимальная выходная мощность: 0-250 МВт
• Рекомендуемый импеданс диапазон наушников: 10 Ω
• Частотная характеристика: 10 Гц-20 кГц
• SN (Отношение сигнал-шум): 105 дБ
• Рабочая температура: 0℃ до 70℃
• Рабочая влажность: от 10% до 85% относительной влажности (без конденсации)
• Размер: 110x85x18 мм
• Материал корпуса: Алюминий
Комплектация
Конвертер (ЦАП)/ Шнур питания USB/ Пульт д.у./ Кабель Toslink/ Кабель RCA/ Инструкция
Характеристики
Добавить к сравнению
Корпус
Конструктивные особенности Встроенный модуль Bluetooth, Вход аудио 5.1, Пульт ДУ
Материал корпуса Алюминиевый сплав
Подключение
Выходные интерфейсы 3.5 мм, Стерео аудио (RCA), RCA
Беспроводные интерфейсы Bluetooth
Входные интерфейсы: Оптический аудио (Toslink), Coax, Цифровой аудио (S/PDIF), microUSB
Основные
Бренд Neoteck
Дополнительные
Цвет Черный
Вид питания 5 В
Страна-изготовитель Китай
Партномер 1710
Гарантия 3 мес
Тип Аудио конвертер
 
Второе. Усилители мощности вернутся на заднюю сторону колонок. Это будет конструкция: усилитель на ЛМ3886 + блок питания для каждой колонки.
 
осмысляю китайское чудо на лм 3886
 

Вложения

  • LM3886-TDA7293-60-60.webp
    LM3886-TDA7293-60-60.webp
    58.7 KB · Просмотры: 48
Нифига се, навесной монтаж.
Валера дай ссылку на сей девайс, чисто для ознакомления.
 
Валера, благодарю за ссылку!
М(б)ля, но это стенд для обучения подрастающего поколения электронщиков, ане усилитель!!!
Балдёжно китайцы сделали!
Но, ЧЕТЫРЕ тыщи рубасов, афигеть. Я сам такое сбацаю. (Уже три года ждёт моих рук JLH69)
Валера, ждёмс твоего положительного возгласа.
 
Статус
В этой теме нельзя размещать новые ответы.
Назад
Сверху