• Добро пожаловать на компьютерный форум Tehnari.ru. Здесь разбираемся с проблемами ПК и ноутбуков: Windows, драйверы, «железо», сборка и апгрейд, софт и безопасность. Форум работает много лет, сейчас он переехал на новый движок, но старые темы и аккаунты мы постарались сохранить максимально аккуратно.

    Форум не связан с магазинами и сервисами – мы ничего не продаём и не даём «рекламу под видом совета». Отвечают обычные участники и модераторы, которые следят за порядком и качеством подсказок.

    Если вы у нас впервые, загляните на страницу о форуме и правила – там коротко описано, как задать вопрос так, чтобы быстро получить ответ. Чтобы создавать темы и писать сообщения, сначала зарегистрируйтесь, а затем войдите под своим логином.

    Не знаете, с чего начать? Создайте тему с описанием проблемы – подскажем и при необходимости перенесём её в подходящий раздел.
    Задать вопрос Новые сообщения Как правильно спросить
    Если пришли по старой ссылке со старого Tehnari.ru – вы на нужном месте, просто продолжайте обсуждение.

Два раза в одну воду, только теперь на LM3886

Статус
В этой теме нельзя размещать новые ответы.
Да уже, видимо первый раз не заметил, то ли не на компе смотрел. Спасибо! По параметрам тоже понравились, если никаких форс мажоров не будет, закажу пару 12-к, к лету, для своей будущей многополоски.
 
не, возиться с динамиками, на любителя. Пришла идея, попробовать псевдо баланс, дело за малым спаять и послушать.
 

Вложения

  • новый проект 5.GIF
    новый проект 5.GIF
    24.4 KB · Просмотры: 34
Конвертер звука SPDIF / Bluetooth на RCA/3.5 NTK088 Neoteck, получил. Включил, работает и вполне себе прилично. Очередной раз убедился, делать самому очевидные вещи смысла нет, проще заплатить 3200 рублей. Выглядит прилично.
 

Вложения

  • orig.webp
    orig.webp
    20.2 KB · Просмотры: 31
Из увиденного - с МИД-ами тоже не всё так безоблачно, либо НЧ динамик брать до 250, либо добавлять четвёртый (чисто мидбасовый) канал от 100 до 250.
Это чисто моё, ни на что не претендующее, мнение.
 
Из увиденного - с МИД-ами тоже не всё так безоблачно, либо НЧ динамик брать до 250, либо добавлять четвёртый (чисто мидбасовый) канал от 100 до 250.
Это чисто моё, ни на что не претендующее, мнение.
Частота раздела Трошинского кроссовера 300 гц. Мои сч динамики без искажений обрабатывают до 200 гц по низам. В чем проблема?
Фишка в том, что в своей системе я меняю бокс сч- вч в объеме 12 л( ориентировочно) с советскими 3гд38( пропитка герленом) и 2 гд 36 ( с режектором) на щит с более современными динамиками. Отмечу без ложной скромности, что бокс этот звучит отменно.
По любому, звук изменится кардинально. Не знаю только , в лучшую или худшую сторону. :hohot:
Комната прослушивания с измерительной техникой имеется, хозяин любезно пригласил .Остается засучить рукава. Со временем проблема
 
Конвертер звука SPDIF / Bluetooth на RCA/3.5 NTK088 Neoteck, получил. Включил, работает и вполне себе прилично. Очередной раз убедился, делать самому очевидные вещи смысла нет, проще заплатить 3200 рублей. Выглядит прилично.
Валер, будь добр, объясни пожалуйста, для чего он нужен и как его можно применить, поподробнее, своими словами. Заранее благодарен. Очень заинтересовался
 
своими словами.
подробно в посте 393, а если проще коммутатор разных входов, есть регулятор громкости и самое главное, цап. Идеальный вариант для усилителя мощности. Есть пульт, все можно переключать, регулировать громкость. Как работает? Пока присматриваюсь с пристрастием. Посторонних шумов нет, звук чистый
 
Спасибо. Т.е ., минуя звуковую карту, непосредственно с компьютера можно вывести цифру на конвертер, избежав шумов, наводок и пр .на его выходе. Не мог ли ты объяснить мне, неразумному, каким образом осуществить подключение. Желательно фото, как у тебя подключено . Заранее спасибо. Комп древний, 2009 г.
 
В NTK088 Neoteck, на выходе стоит тефонный усь и линейный выход. А посему, мой усилитель мощности, лишился входного повторителя. Сейчас работает без него.
 

Вложения

  • новый проект 6.GIF
    новый проект 6.GIF
    16.6 KB · Просмотры: 56
объясни пожалуйста, для чего он нужен и как его можно применить
старый сони проигрыватель сд, подключен коаксиальным кабелем. Комп подключен оптикой, это кабель. В комплекте поставки они есть и работают нормально. По блютуз можно подключить любой телефон, планшет или ноутбук. Можно и старенький комп, если в него вставить адаптер. Вставляется в любой свободный USB разъем. Они сейчас сильно подешевели и цена 300-500 рублей. У меня стоит Bluetooth адаптер ASUS USB-BT400, покупал давно.
 
Петля земляная
в идеале, надо вернуться к к старому варианту с раздельным питанием каждого канала, такая возможность осталась. Но, пока все тихо и фона нет даже с открытым входом, даже полное молчание, при включении и выключении. Вот если делать на одной платке, то да, найти удачный вариант соединения будет непросто. Пока их три и они соединены как нарисовано.
 

Вложения

  • новый проект 6.GIF
    новый проект 6.GIF
    18.5 KB · Просмотры: 42
Последнее редактирование:
осадок остался, убрал петлю.
 

Вложения

  • новый проект 6.GIF
    новый проект 6.GIF
    18.2 KB · Просмотры: 39
Как планируешь побежднуть тыловые переотражения и резонансы?
Это к Валере, у него с этим Эдик борется. А мне предстоит сперва выбрать конструктив сч- вч, размер щита, его форму . Затем смонтировать и измерять, что из этого получилось. Совместно с НЧ блоком( отрицательное выходное сопротивление, безгеморройно и с предсказуемым результатом).Прослушка в сей системы в сборе, с измерением и подстройкой АЧХ. Может , с демпфированием что то придется мудрить НА СЧ. Не исключаю , что итун будет.
 
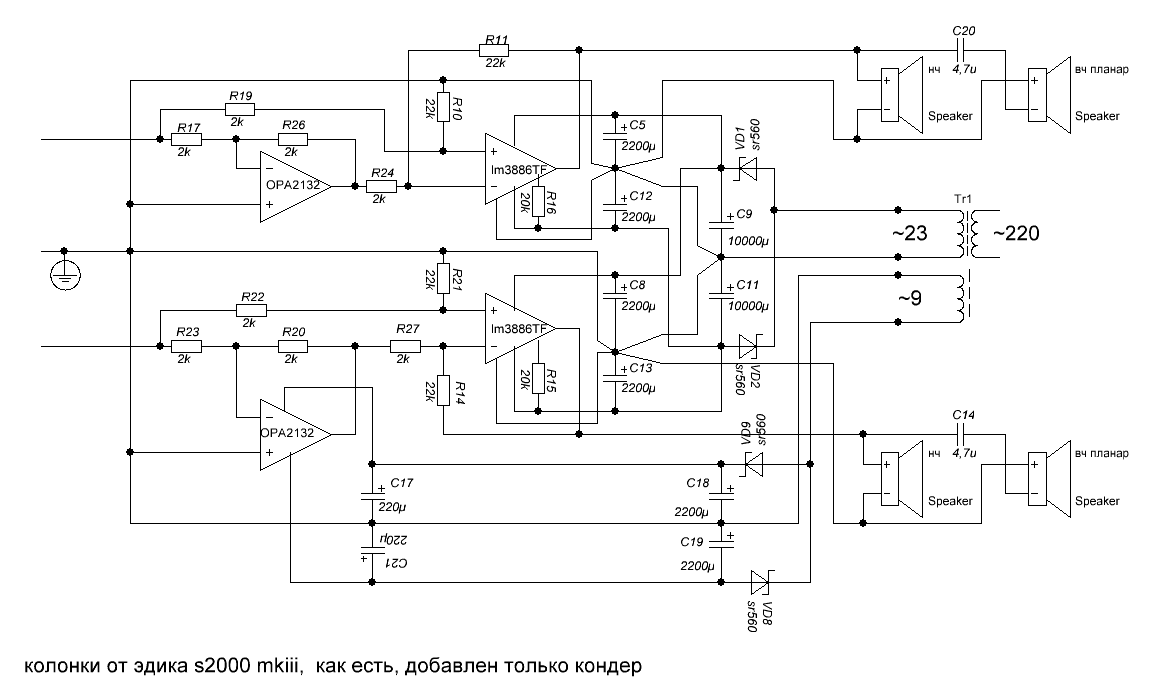
вот, интересно... заведется или нет. Виртуальная земля динамиков для нищего и экономия 2 проводов, аж двух.
Отвлекаюсь от печального, умер отец, на 97 году, 16 февраля похороны.
 

Вложения

  • новый проект 7аа.GIF
    новый проект 7аа.GIF
    18.3 KB · Просмотры: 38
Соболезную....
 
Статус
В этой теме нельзя размещать новые ответы.
Назад
Сверху