• Добро пожаловать на компьютерный форум Tehnari.ru. Здесь разбираемся с проблемами ПК и ноутбуков: Windows, драйверы, «железо», сборка и апгрейд, софт и безопасность. Форум работает много лет, сейчас он переехал на новый движок, но старые темы и аккаунты мы постарались сохранить максимально аккуратно.

    Форум не связан с магазинами и сервисами – мы ничего не продаём и не даём «рекламу под видом совета». Отвечают обычные участники и модераторы, которые следят за порядком и качеством подсказок.

    Если вы у нас впервые, загляните на страницу о проекте, чтобы узнать больше. Чтобы создавать темы и писать сообщения, сначала зарегистрируйтесь, а затем войдите под своим логином.

    Не знаете, с чего начать? Создайте тему с описанием проблемы – подскажем и при необходимости перенесём её в подходящий раздел.
    Задать вопрос Новые сообщения Как правильно спросить
    Если пришли по ссылке со старого Tehnari.ru – вы на нужном месте, просто продолжайте обсуждение.

Два раза в одну воду, только теперь на LM3886

Статус
В этой теме нельзя размещать новые ответы.
из реалий. Заставить LM как и подобное, приемлемо работать безнадега
Вроде в композите у Брагина они хорошо работали.Еще по топологии MF-1 , читал где то , прилично звучат. Мне вот пресловутые TDA 7294 в исполнении MF- 1 понравились. Особенно на середке верхней. "Ураганного звучания", как обещал автор, увы , не ощутил. А звук шикарный в целом. LM, по идее, не хуже должна звучать
 
Ксати, 7294 гораздо интереснее ЛМок в плане схемотехники...
 
Это ж сколько лет назад, появилось это чудо? Впрочем и LM из далекого прошлого. Хотел посчитать когда первый раз приобрел для проб и запутался, лет 30 точно есть.

Волнует другое, на лм была реализована 2+1 как и более ранняя на тда2050.
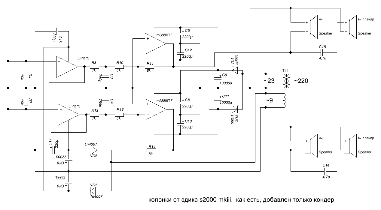
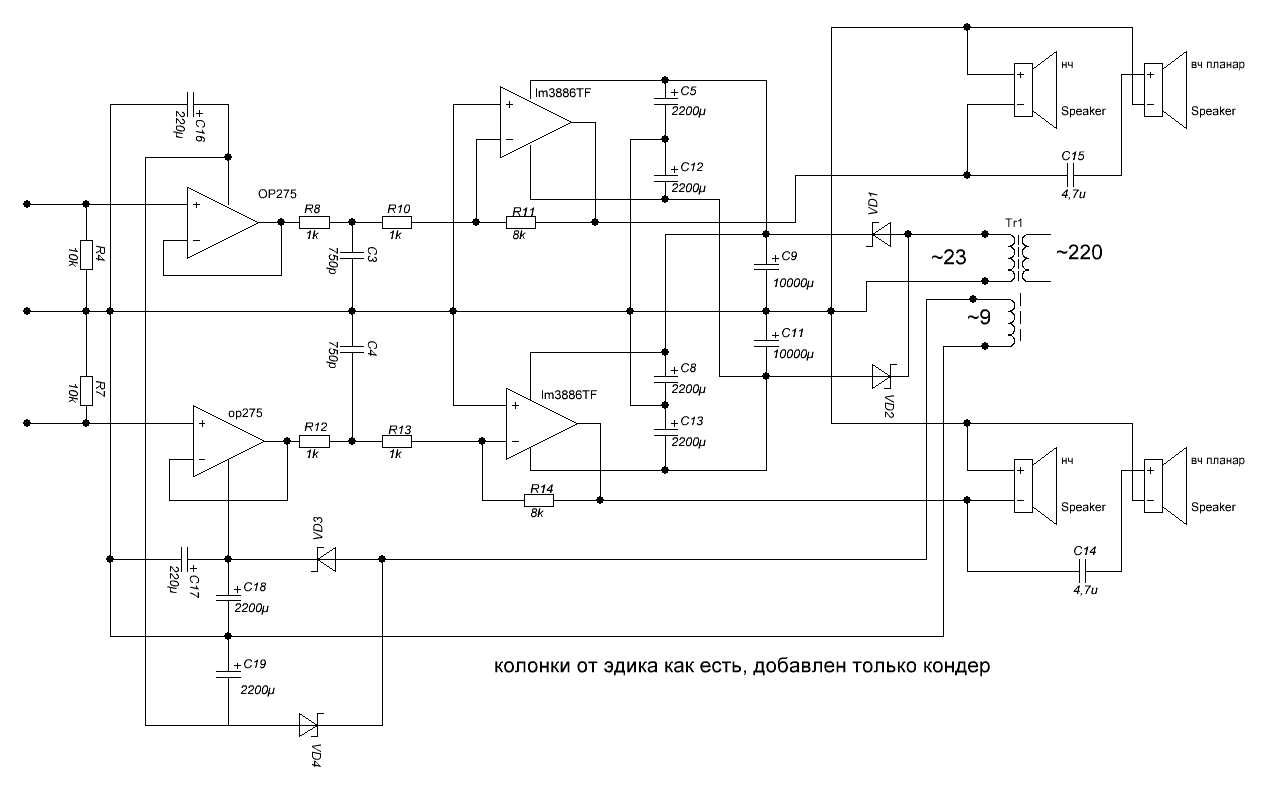
В итоге все упростилось, благодаря колонкам от эдика. Корпус саба изъят вместе с 3 каналом и фильтром, не нужно совсем.
 

Вложения

  • IMG_20220107_191019.webp
    IMG_20220107_191019.webp
    29.1 KB · Просмотры: 52
Так а что же случилось со штатным усилителем то?
 
Так а что же случилось со штатным усилителем то?
визуально абсолютно цел, никаких намеков на неисправность деталей, но не запускается. Все настолько мелко и миниатюрно, жуть, чистый комп, копаться смысла не вижу.
 
моета на целый час. Поделка имеет особенность, включение и выключение,
происходит в полной тишине, это стандартно, а тут еще и молчит. Понервничал, даже ослика запустил, разложив все на столе и .... работает. Причина нашлась, выдернута вилка удлинителя и не было 220.
 
а раз так, месть. Делаю зачистку и провожу выброс отработанных и промежуточных и пробных макетов. Пару вставил, немного другое питание, другой входной повторитель, на ОР275. Слопал.
 

Вложения

  • IMG_20220109_182322.webp
    IMG_20220109_182322.webp
    30.4 KB · Просмотры: 41
а раз так, месть. Делаю зачистку и провожу выброс отработанных и промежуточных и пробных макетов. Пару вставил, немного другое питание, другой входной повторитель, на ОР275. Слопал.
схемка.
 

Вложения

  • IMG_20220109_182322.webp
    IMG_20220109_182322.webp
    30.4 KB · Просмотры: 40
  • новый проект 2.GIF
    новый проект 2.GIF
    24.5 KB · Просмотры: 42
причесал схему, ближе к тому, что запаяно. Она в духе забытого журнала РАДИО, это идея, остальное добавляется по уровню владения темой. Пишу здесь по простой причине, ликвидировал архивы и симуляторные поделки на рабочем компе, даже недолго переживал.
 

Вложения

  • новый проект 2.GIF
    новый проект 2.GIF
    24.4 KB · Просмотры: 60
Почему в питании не мост из 4 диодов, как обычно делается, а 2 диода? Чем обусловлено?
 
Чем обусловлено?
это придумал не я, стоят шотки, стоят они копейки. Симметрия транса гарантирована, как и помех в питании. Все поделки работают на динамики с высокой чуйкой, мощности невеликие. Такой компромисс, уже привычный для меня.
 
Такое схемное решение( 2 диода вместо 4) было распространено в конструкциях для начинающих , в конце 60 начале 70 гг прошлого столетия. Обусловлено всеобщим дефицитом радиодеталей. Ему присуща повышенная амплитуда пульсаций после выпрямителя. Упрощенно говоря, с мостом вам было бы достаточно поставить не 10000 мкф в плечо, а 5000 мкф при прочих равных условиях . Вроде, не малыш, к радиотехнике какое то отношение имеете...
 
В данном случае это просто два однополупериодных выпрямителя. Данное схемное решение позволяет получить двухполярное напряжение от одной обмотки трансформатора. Один выпрямитель работает на положительной полуволне и дает + относительно земли, второй на отрицательной полуволне и дает - относительно земли.
Разумеется лучше найти трансформатор с средним выводом или двумя независимыми отдельными обмотками.
 
Хотя, если смотреть с точки зрения симметрии плеч....может быть так даже и лучше, тем более что конденсаторы по 10000
 
Вроде, не малыш, к радиотехнике какое то отношение имеете...
Забудьте прописные истины любителей. В моей жизни, с 1973 года, всегда было достаточно деталей, занимался ремонтом и обслугой больших ЭВМ, лаборатория с приборами и снабжением всем и вся.

Детали взяты из разобранного 2+1. Два по 10000 стояли в канале саба, в каналах 2200 по два, обмотки траса раздельные. Теперь питание одно. Убрал 4 кондера по 2200, что не так? Ненравится? Вольному воля, удачи.
 
Хотя, если смотреть с точки зрения симметрии плеч..
Теория вещь неплохая и знать нужно, но применять исключительно по месту, а не принципом, так все делают. Нужен личный опыт. Если строить усилители мощей 100- 500 это одно, а если 10-15, то это из другой оперы.
 
Детали взяты из разобранного 2+1.
Ничто не мешает еще 2 копеечных диода шотки поставить, и уменьшить пульсации после диодов. Законы физики еще никто не отменял.
Хотя, возможно, подавление пульсаций у LM настолько хорошее, что это неактуально в данном случае.
В целом решение использовать одну обмотку трансформатора со средней псевдоточкой похвально. Наш инженер из любой ситуации вывернется
 
В целом решение использовать одну обмотку трансформатора
тут ничего нового. Дома нет 3 фазного питания, в эвм стабилизаторы на +12, +25 и других номиналов, входе имели по одному трансу на на каждой фазе и схему, проще некуда, с емкостями вызывающими нервный смех. На профилактике, приходилось мерить пульсации и помехи на стенде и тут полная уважуха, круто, просто и надежно.
 
Статус
В этой теме нельзя размещать новые ответы.
Назад
Сверху