• Добро пожаловать на компьютерный форум Tehnari.ru. Здесь разбираемся с проблемами ПК и ноутбуков: Windows, драйверы, «железо», сборка и апгрейд, софт и безопасность. Форум работает много лет, сейчас он переехал на новый движок, но старые темы и аккаунты мы постарались сохранить максимально аккуратно.

    Форум не связан с магазинами и сервисами – мы ничего не продаём и не даём «рекламу под видом совета». Отвечают обычные участники и модераторы, которые следят за порядком и качеством подсказок.

    Если вы у нас впервые, загляните на страницу о форуме и правила – там коротко описано, как задать вопрос так, чтобы быстро получить ответ. Чтобы создавать темы и писать сообщения, сначала зарегистрируйтесь, а затем войдите под своим логином.

    Не знаете, с чего начать? Создайте тему с описанием проблемы – подскажем и при необходимости перенесём её в подходящий раздел.
    Задать вопрос Новые сообщения Как правильно спросить
    Если пришли по старой ссылке со старого Tehnari.ru – вы на нужном месте, просто продолжайте обсуждение.

ИИП

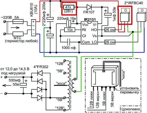
У меня та-же проблема. Либа ИР неисправна, либо разводка неправильна.

Думаю из-за резисторов в цепях затворов (26 ом) - завышены.
По даташит на транзисторы IRF840 (IRF740) указано быть 8,2-9,1 ома.
Можно ближайший имеющийся, к примеру 6,8 ом.
 
транзисторы то в схеме стоят IRFBC40.....
 
перестал греться один (после поставки сопротивлений на 4,7ом)...но транзистор стоящий по +линии питания по прежнему грееться,как и резистор на 47кОм 2ватта..
01.webp
выделил....
 
Для этих 4,7 ома... смотрите тут:
IR Такого садизма не выдержит... У неё выходной ток 20 мА.
резистор на 47кОм 2ватта..
Максимальная рассеиваемая мощьность на этом резисторе, по закону Ома, 1.9Вт, т.е. он и должен греться. Не нравиться, ставте более мощьный.
.но транзистор стоящий по +линии питания по прежнему грееться
Микросхема не тянет, как уже говорилось её ток 20 мА.
 
так резисторы надо поставить обратно на 26ом?
 
Этим дело не исправиш... Нужно транзисторный повторитель использовать.
 
что такое этот транзисторный повторитель?
 
перестал греться один (после поставки сопротивлений на 4,7ом)...но транзистор стоящий по +линии питания по прежнему грееться,как и резистор на 47кОм 2ватта..
Посмотреть вложение 93579
выделил....

Ёмкость кондёра мне не нравится 1 мкф, думаю должно быть 10 -20 мкф, с керамикой в параллель на 0,1 мкф.
Он как раз питает затвор верхнего ключа.
 
поставил на 22мкФ 50вольт-работает не грееться....подцепил к тда1557 звучит лучше чем от ТСовского транса....
 
Даже не знаю как он у меня работает без транзисторного повторителя... :)
Доделаю свой импульсник, проверю, как без повторитель он поработает, и осциллограму скину.
 
я охреневаю просто....как так какойто импульсник обощел по звуку ТСтрансформатор! не зря я с ним возился! огромное спасибо всем кто помогал)))
 
Саня я честно этого не говорил...
-у меня щас проблема отфильтровки двух куллеров по 12вольтам и кренки по 5ти вольтам...как быть?
 
я охреневаю просто....как так какойто импульсник обощел по звуку ТСтрансформатор! не зря я с ним возился! огромное спасибо всем кто помогал)))

Значит блок питания на трансформаторе был неправильно сделать.
 
Саша,да...такой характерный треск в звуке...когда куллер отключен все тихо и глухо,как тока его подключаю появляеться этот жжжуткий треск:(
 
Назад
Сверху