ИИП

но почему то куллер и лампочка не чуствуют этого разброса...лампочка бы начала "играть" светом-а она светит без всякого..да и куллер тож нормально работает...
может просто у тестера глюки?
 
так начал греться один из транзисторов и резистор на 2ватта попрежнему расколяеться..
 
но почему то куллер и лампочка не чуствуют этого разброса
Нагрузи плюсовое и минусовое плечи выхода одинаковыми нагрузками. Например, ЛН одинаковой мощности, соответственно подходящие по напряжению. Включи и замерь напряжения на нагрузках и на сетевых ёмкостях. Какой ключ греется, покажи на схеме или на фото печатки.
Бустрепный конденсатор, при возможности, замени на танталовый, на крайний случай тот лит(какой ёмкости на ПП припаян?) , что уже в схеме, зашунтируй керамическим 0,1мкФ.
 
P.S. Полярность установки бутстрепного конденсатора не перепутана?
 
транзистор тот что стоит на плюсе (первый)...
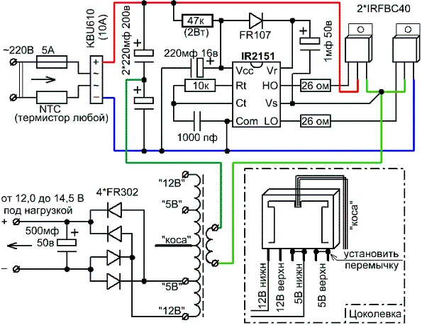
электролит на плате стоит 300мкф 50вольт...
"Бустрепный конденсатор, при возможности, замени на танталовый"-Stvol это что значит?
 
и у меня однополярка 12вольт 6ампер!!
чем нагрузить?
 
электролит на плате стоит 300мкф 50вольт...
"Бустрепный конденсатор, при возможности, замени на танталовый"-Stvol это что значит?
Напиши номиналы резисторов и конденсаторов обвязки 2153. Это те, которые к ней припаяны именно в твоей конструкции. Напряжение в средней точке конденсаторов померил?
 
у меня все по схеме,кроме кондера на выходе ИИП там я поставил вместо 500мкф 300мкф вольтаж по схеме...
 
________схема_________
69436d1330416851-01.webp
 
Понятно. Транс считал для 60кГЦ, а номиналы R и С, определяющие частоту генератора 2153 не изменил. Смотри график из даташита IR2153.

И к разговору о бутсрепном конденсаторе. На выложенной тобой схеме, это 1мкФх50В
 
Последнее редактирование:
P.S. И опять ушли от схемы, "обкатанной" DDREDD и многими собирателями, упростив на один конденсатор...
 
От помех.
Паралельно всем электролитам ставь керамику или полимер, на соответствующий вольтаж, ёмкостью побольше.
Емкость (керамика) нужно поставить от общего по выходу на минус -синий провод, или среднюю точку - зелёный провод инвертора (по минимуму помех), она
должна быть высоковольтной 2-5 кВ, десятки-сотни пикофарад.
Желательно в цепь красного провода поставить дроссель хотя бы на 20-50 мкг в
разрыв сразу за мостиком, а лучше два, по минусу и плюсу.
Если это не возможно, то хотя бы надеть на вывода мостика ферритовые трубочки.
 
так почему грееться транзистор? на выходе стало 12-13 вольт казать..
 
блин кто нибудь поможет???а!!
че транзисторы то греються с нагрузкой и без? и резюк этот на 2ватта как сковородка за какието секунды расколяеться?
 
Проверьте напряжение питание микросхемы.
 
Последнее редактирование:
да 12вольт там!
 

http://www.ddrservice.info/files/Integrated-circuits/I/ir/ir2153.pdf

На сколько я понял должно быть 9-10 В, микросхема имеет встроенный
стабилитрон на ток до 25 ма, см. в файле пункт Icc и Note1.

Думаю нужно проверить номинал резистора.
В общем ток через него должен быть не более 5-6 ма.
 
как проверить ток через резистор?
 
Назад
Сверху