Импульсный блок питания для TDA7293-7294

  • Автор темы Автор темы SuSLiK
  • Дата начала Дата начала
один фиг их придётся перематывать!это раз
во-вторых смотря какая мощности тебе потребуется----> смотри по размерам *железа*
Вот и выбирай))))
 
один фиг их придётся перематывать!это раз
во-вторых смотря какая мощности тебе потребуется----> смотри по размерам *железа*
Вот и выбирай))))

на счет перемотки это я знаю, для начало поэкспериментирую над бп от телика и попробую немного изменить схему.
 
а пойдет ли этот ибп для зарядки аккумулятора?
 
Вот еще нашел Class D.fromru.com
начал потехоньку искать детальки.
Уже вытравил платку и испытал свежекупленную пленку для ЛУТ
P8050262.webp P8100274.webp P8100267.webp
 
определился на какую напругу?!
 
ща тоже пойду сделаю печатку,гляну что из деталей есть)))и в бой)
 
Без осцилографа будет тяжко(((
 
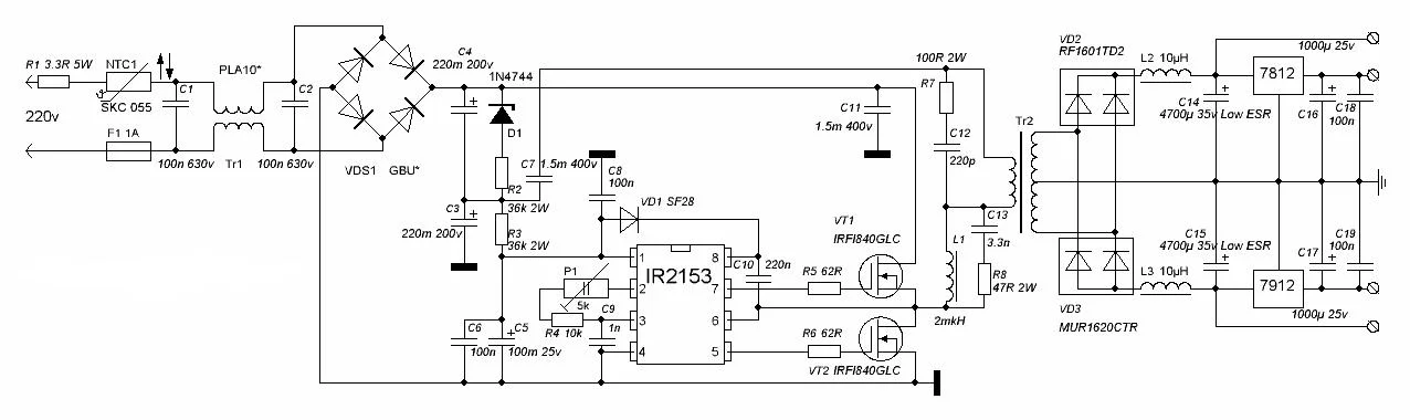
Вопрос:
bp_ir2.webp
Можно ли заменить диоды VD2, VD3 на f16c20c (нашел 2 шт из БП) или mbrf2010ost (их тоже 2 но только они немного в разных корпусах)

Готовьтесь буду расспрашивать по каждой фигне :D
 
Вопрос:
Посмотреть вложение 46962
Можно ли заменить диоды VD2, VD3 на f16c20c (нашел 2 шт из БП) или mbrf2010ost (их тоже 2 но только они немного в разных корпусах)

Готовьтесь буду расспрашивать по каждой фигне :D

VD2 и VD3 одним словом это диодный мост ставь 4 одинаковых диода только хороших если найдешь (как их там называют быстродействующие) можешь обычный диодный мост поставить...:)
 
VD2 и VD3 одним словом это диодный мост
Ну это я понимаю :)
ставь 4 одинаковых диода только хороших если найдешь
Печатка уже сделана под (не знаю как правельно называется) сдвоенный диод
http://www.tehnari.ru/569848-post26.html
По этому и спрашиваю. :)
 
Саня, это просто диодная сборка, два диода в одном корпусе, бери
любые какие найдешь, лишь бы по току были не меньше и размерами
подходили. Я бы вообще поставил диодный мост 25А, но ты говоришь
что печатка готова. Это только в Инете гуглить что то подобное. А одиночные
мощные диоды не присматривал ? ... :)
 
Саня, это просто диодная сборка, два диода в одном корпусе,
Это я знаю :)
лишь бы по току были не меньше
Так вот в этом в принципе и вопрос
f16c20c - 200V, 16A, 150ns (я вот просто о чем думаю если один на 16А то два на 32А получается или надо чтобы каждый был на 25А)
mbrf2010ost - 20 AMPERES 100 VOLTS
И как влияет время задержки срабатывания диодов (на какие характеристики БП)
А одиночные
мощные диоды не присматривал ?
Да такие вроде есть но они на печатку не подойдут (красиво)
Вот и заморачиваюсь с парными диодами. (эти которые я предложил из комповских БП должны вроде подойти но я не уверен - поэтому спросил)
 
16c20c - 200V, 16A, 150ns (я вот просто о чем думаю если один на 16А то два на 32А получается или надо чтобы каждый был на 25А)
mbrf2010ost - 20 AMPERES 100 VOLTS
Да два это уже 32А, а напряжение роли не играет, у тебя все ровно больше 30В нет ... :)
И как влияет время задержки срабатывания диодов (на какие характеристики БП)
Это для скоростных схем принципиально, а у тебя Килогерцы ... :)
 
Да два это уже 32А, а напряжение роли не играет, у тебя все ровно больше 30В нет ...
Все с этим все понял - буду знать.
Это для скоростных схем принципиально, а у тебя Килогерцы ...
С этим тоже все понятно теперь. Спасибо.
Тогда следующий вопрос :)
Отыскал в одном из многих перекуроченых компьютерных БП ферритовое колечко размером 33х19х11. Хватит ли его для двух TDA7294 (ну пока мне надо для одной но все же) И как его мотать или как рассчитать? Я не знаю ни марку ни проницаемости феррита ни частоты которая будет с генератора :( Как и в чем рассчитать количество витков первички? со вторичкой уже разберусь.
 
Для одного точно хватит, а для двух надо прикидывать на калькуляторе, я
размеры записал, но не обещаю, что прям сейчас сяду, дел много. А какое
напряжение насчитываешь для TDA7294 +/- 28В или ? ... :)

P.S. Саня посмотри вот эту темку, что нибудь в голове отложится и вообще
присматривайся к ней ... >>> http://www.tehnari.ru/f117/t56002/#post570884 ... :)
 
Саша получается +/- 28В 4.5А на один усилитель, только
так два можно за питать ... :)
 
А какое
напряжение насчитываешь для TDA7294 +/- 28В или ? ...
Ну примерно так и надо +-2В не критично :)
P.S. Саня посмотри вот эту темку, что нибудь в голове отложится и вообще
присматривайся к ней ... >>> Рассчитать трансформатор для преобразователя ...
Темку эту читал, но как рассчитать из неё не понял :(
Саша получается +/- 28В 4.5А на один усилитель, только
так два можно за питать ...
Тоесть 4,5А всего или на канал?

P.S. А не расскажите в двух словах как рассчитали то? Просто потом ещё буду собирать (на других кольцах) чтоб хоть самому знать? Можно в личку. А можно в этой теме http://www.tehnari.ru/f117/t56002/ (чтобы так сказать по адресу) А то вы за меня рассчитали (спасибо) а как я так и не понял :)
И кстати мотать сколько витков первички? Ну и вторички можно (но могу и сам потом подобрать).
 
Назад
Сверху