• Добро пожаловать на компьютерный форум Tehnari.ru. Здесь разбираемся с проблемами ПК и ноутбуков: Windows, драйверы, «железо», сборка и апгрейд, софт и безопасность. Форум работает много лет, сейчас он переехал на новый движок, но старые темы и аккаунты мы постарались сохранить максимально аккуратно.

    Форум не связан с магазинами и сервисами – мы ничего не продаём и не даём «рекламу под видом совета». Отвечают обычные участники и модераторы, которые следят за порядком и качеством подсказок.

    Если вы у нас впервые, загляните на страницу о проекте, чтобы узнать больше. Чтобы создавать темы и писать сообщения, сначала зарегистрируйтесь, а затем войдите под своим логином.

    Не знаете, с чего начать? Создайте тему с описанием проблемы – подскажем и при необходимости перенесём её в подходящий раздел.
    Задать вопрос Новые сообщения Как правильно спросить
    Если пришли по ссылке со старого Tehnari.ru – вы на нужном месте, просто продолжайте обсуждение.

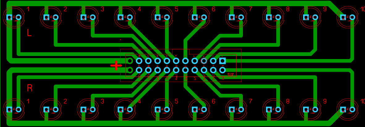
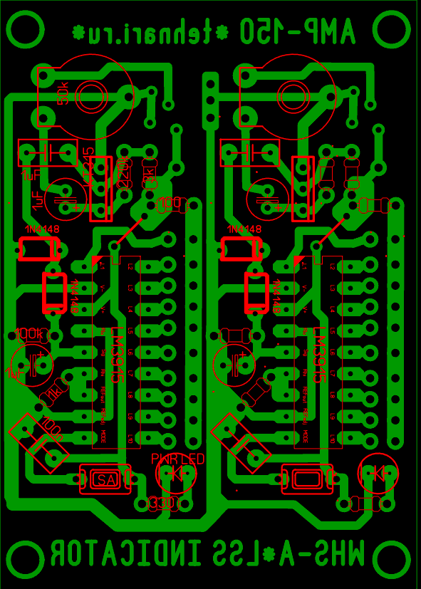
Индикатор мощности к УНЧ

Микросхема LM9315 обеспечивает логарифмическую шкалу индикатора, т.е. она будет индуцировать и слабый, и сильный сигнал.

Так тогда зачем в схему введена микросхема LM386 ?Это что ошибка,или безграмотность ? Или она всё же нужна ? :tehnari_ru_325:
 
Это что ошибка,или безграмотность ?
Это не ошибка и не безграмотность.
зачем в схему введена микросхема LM386 ?
LM386 нужна в том случае, если на вход подают сигнал с уровнем до 1 Вольта, т.е. например сигнал с линейного выхода.
Если же сигнал подаётся с выхода усилителя мощности, то она не нужна.
 
"слабый" и "сильный" не в смысле что уровень сигнала может быть маленьким, а в смысле логарифмической шкалы, сигналы с меньшим напряжением индицируются бóльшим количеством светодиодов, чем сигналы с бóльшим напряжением.
 
Возник ещё один вопрос.Диод Д1 в магазине в продаже их два:
1) 1n4148 PHI 100v 100ma do 35 стекл.выв.
2) 1N4148W Sod123 пласт. smd
Какой из них надо купить ?
 
Какая плата, если под SMD так и покупай SMD, если обыкновенная, то стекляшка ... :)
 
Вторая жизнь УНЧ-50-8 может пригодится...
Спасибо ! Интересно ! Но вот схему с платой у меня не показывает.Жаль.
Я тоже хочу для св.диодов сделать отдельную плату со шлейфами.У меня их много,и длиной до 3м.Всё будет зависеть от корпуса усилителя,может быть сделаю их выносными.Сначала хотел цветные ставить,а увидев ваши хочу ещё подумать.Ваши понравились больше.А какая их марка ? У меня валяется два св.диодных фонаря,сдохли аккумы,а диодов по 24 шт в каждом.Может быть их использовать ?
 
Но вот схему с платой у меня не показывает
там архив rar, в нём картинка и платы для Sprint-Layout 6.
какая их марка ? У меня валяется два св.диодных фонаря,сдохли аккумы,а диодов по 24 шт в каждом.Может быть их использовать ?
марку не помню, белые 5мм сверхяркие 3В диоды. Из фонарей тоже можно, почему нет? :)
 
Из фонарей тоже можно, почему нет?
Ну вопрос решается сам собой.Только что приехал из двух магазинов радиодеталей.Так чтобы купить светодиоды :зелёный,жёлтый и красный одной марки не удалось,даже если синим заменить недостающий цвет не получилось.Как посоветуете,если купить светодиодную ленту(есть все цвета),она продаётся кратно 10см по 3 светодиода,разрезать,выкинуть сопротивления и использовать.
И ещё загвоздка.LM386 есть только для SMD панелей.Купил их,но как их паять не знаю.Может быть вообще,как советуют ,от неё отказаться ?
 
у меня в схеме нет никаких ИМС кроме самих 3915, на их раскачке стоят КТ315
 
на их раскачке стоят КТ315
Пересмотрел на Яндексе массу схем с LM3915.Или слишком простые,либо навороченные.С КТ315 нашёл,но печатки платы нет.
WOLF Project, может быть опубликуете здесь схему и плату,а то я сбился с ног искавши.Ведь для вас это не сложно,если у вас это есть. Заранее спасибо !!!
 
лм3915.webp 44.GIF 45.GIF

Архив с платами для Lay6 Посмотреть вложение LSS Indicator.rar
 
У меня валяется два св.диодных фонаря,сдохли аккумы,а диодов по 24 шт в каждом.Может быть их использовать ?

В этих фонарях использованы светодиоды диаметром 8 мм. Питание 12 в. Последовательно к ним припаяны сопротивления по 620 Ом. Если поставить их,то надо ли изменять номинал сопротивления от + питания в 100 Ом,или можно оставить его ?
 
Возник ещё один вопрос.Какой мощности должен быть блок питания.У меня есть малогабаритный 12в 0,5 а.Хватит ли его,или надо мощнее?
Остальное мне всё понятно.Начинаю сборку ! Большое спасибо !
 
зная ток потребляемый светодиодами можно узнать потребляемую мощность. но думаю 6Вт БП хватит с запасом даже...
 
но думаю 6Вт БП хватит с запасом даже...

Ну и отлично.Приступаю к сборке.Замучил наверно с вопросами,но я новичок в этом,и мне понравилось. Много узнал полезного,буду продолжать этим заниматься.
Большое вам спасибо за помощь !!!
Только вы не написали про пост №36.
Спасибо !
 
оставь как есть 100 Ом, сгореть они не сгорят (у меня 3В диоды нормально работают), от этого резистора зависит яркость светиков (чем больше тем меньше яркость)
 
Назад
Сверху