Инвертор 12-220 В.(самопал,пробный)

Хотите посмеяться!? :)))
Навоял на скорую руку :)))
 

Вложения

  • Screenshot_14.png.webp
    Screenshot_14.png.webp
    80.1 KB · Просмотры: 92
:) .............

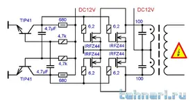
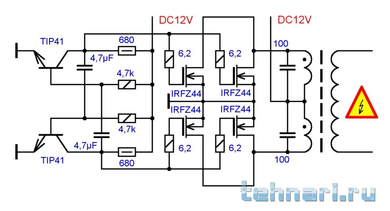
Преобразователь.webp
 
Последнее редактирование:
Добрый день!Ну прям как контрольная работа,аккуратненько так :) ,спасибо большое!А вы в какой программе рисуете(или чертите,как правильно)?Резисторы мультивибратора вроде не обязательно полуваттные..Хотя можно в обще все такие,хуже не будет :) точно не будут греться..
 
Вот если сюда например 3205 поставить,тогда точно транс от микро....ки,киловаттный наверно будет.. :)))
 
А вы в какой программе рисуете(или чертите,как правильно)?
Только в Jasc Paint Shop Pro, уже 25 лет ... :)))
Резисторы мультивибратора вроде не обязательно полуваттные
Да я так подумал, сильные транзисторы, если ставить 0.25 то и КТ815 будут работать. Тун эти резисторы не только транзистор мультивибратора обслуживает, но и по два мосфета. В RC цепях конечно достаточно 0.25 ... :)
 
Понятно..А программа платная?Бесплатные обычно с приличными ограничениями..
 
А программа платная?Бесплатные обычно с приличными ограничениями..
Бесплатная и маленькая, где-то 40 Mb. Я еще использую маленькие мульки, но чисто только сделать какюто функцию, которой в Пайнт Про нет. Не навижу монстров, типа Корелл или Иллюстратор ... :)
Я могу тебе скинуть, через Я-Диск, но у меня ангельская, я привык. Есть русские в инете ... :)
 
Ну пускай ангельская,попробовать-то надо,большой спасибки!Можно на диск можно на мыло,без разницы. Я даже русский Корелл пробовал,ничего не вышло.Установил-включил-посмотрел.....и снес нафиг! :)
 
А!Еще заколебался подчищать после нее...
 
Я поменял в схеме RC-цепочки на 0.25, а колекторы пусть остаются ... :)
Я после обеда скину - Paint ... :)
 
Да в принципе роли не играет..Хорошо,после обеда :) Чет и правда есть захотелось :)
 
Я написал в Личку ... :)
 
Нее,это не для меня..Извините мне это не под силу,во всяком случае сейчас :) . Спасибо,но мне не подходит.Открывается плохо,пишет что версия винды не подходящая..
 
Винда какая, у меня 10-ка и все работает. Надо в свойствах файла установить совместимость ... :)
 
Вин 7 х64 домашняя баз...ая.Есть другой ПК там 7 х64 макс.. но не лицуха..
 
Я же говорю, в свойствах файла выставляешь совместимость с ХР - SP3 ... :)
 
Это вот это? Я в компах не разбираюсь,настройки там всякие и т.п..
 

Вложения

  • Screenshot_12.png.webp
    Screenshot_12.png.webp
    32.7 KB · Просмотры: 75
Да это ... :)
 
Вот ковыряюсь потихоньку..
 

Вложения

  • IMG_20200305_195836[1].webp
    IMG_20200305_195836[1].webp
    27.7 KB · Просмотры: 94
  • IMG_20200305_205447[1].webp
    IMG_20200305_205447[1].webp
    34.7 KB · Просмотры: 87
  • IMG_20200305_210905[1].webp
    IMG_20200305_210905[1].webp
    21.8 KB · Просмотры: 61
  • IMG_20200305_211117[1].webp
    IMG_20200305_211117[1].webp
    32.5 KB · Просмотры: 52
  • IMG_20200305_212308[1].webp
    IMG_20200305_212308[1].webp
    40 KB · Просмотры: 78
  • IMG_20200305_213310[1].webp
    IMG_20200305_213310[1].webp
    45.1 KB · Просмотры: 84
Замечательно, а чё с трансформатором думаешь делать ?... :)
 
Назад
Сверху