• Добро пожаловать на компьютерный форум Tehnari.ru. Здесь разбираемся с проблемами ПК и ноутбуков: Windows, драйверы, «железо», сборка и апгрейд, софт и безопасность. Форум работает много лет, сейчас он переехал на новый движок, но старые темы и аккаунты мы постарались сохранить максимально аккуратно.

    Форум не связан с магазинами и сервисами – мы ничего не продаём и не даём «рекламу под видом совета». Отвечают обычные участники и модераторы, которые следят за порядком и качеством подсказок.

    Если вы у нас впервые, загляните на страницу о форуме и правила – там коротко описано, как задать вопрос так, чтобы быстро получить ответ. Чтобы создавать темы и писать сообщения, сначала зарегистрируйтесь, а затем войдите под своим логином.

    Не знаете, с чего начать? Создайте тему с описанием проблемы – подскажем и при необходимости перенесём её в подходящий раздел.
    Задать вопрос Новые сообщения Как правильно спросить
    Если пришли по старой ссылке со старого Tehnari.ru – вы на нужном месте, просто продолжайте обсуждение.

Инвертор 12 вольт в 220 вольт

*наверное, поключить к 12В аккумулятору 12-вольтовую же лампочку для топикстартера слишком просто, обязательно необходим преобразователь. А применить 12в инверторы для люминсцентных ламп - недоступно по неизвестным соображениям. Про светодиодные светильники по 5-50Вт даже говорить не решаюсь...
 

Вложения

  • 1.webp
    1.webp
    33.9 KB · Просмотры: 146
Последнее редактирование:
*наверное, поключить к 12В аккумулятору 12-вольтовую же лампочку для топикстартера слишком просто, обязательно необходим преобразователь. А применить 12в инверторы для люминсцентных ламп - недоступно по неизвестным соображениям. Про светодиодные светильники по 5-50Вт даже говорить не решаюсь...
Да можно но цена светильнику на светодиодах я смотрел 2500 р а лампа лдс мало света даст при потреблении 40 ватт одна никак не заменит две энергосберегайки по 20 ватт согласитесь да и спект света не тот у ЛДС и еще большой минус они громозкие да и разбить ее ечень легко а энергосберегайку в карман сунул и красота потом приехал провод размотал ее на елку закинул и светло и рефлектор с газетки быстро накрутил дешево и не в темноте а темнеет рано уже сейчас в 21 уже смеркается да и еще телефон подзарядить как в лесу эсли они у всех разные и что делать
 
а лампа лдс мало света даст при потреблении 40 ватт одна никак не заменит две энергосберегайки по 20 ватт...
да и еще телефон подзарядить как в лесу эсли они у всех разные и что делать

Технология у них одна и та же, разница в частоте питающего напряжения.
Гораздо практичнее и безопаснее светодиодные светильники в условиях
леса, гор... (природы). Они не бьются, не боятся ускорений и влаги.
Для зарядки разных мобил, продаются переходники на любую модель.
Более того, есть заряжалки с переходниками:
- от солнечной батареей;
- от пальчиковых типа АА;
- от прикуривателя в авто;
- и даже от керосиновой лампы (на термопарах).

Я бы не использовал 220 вольт на природе без особой необходимости.
 
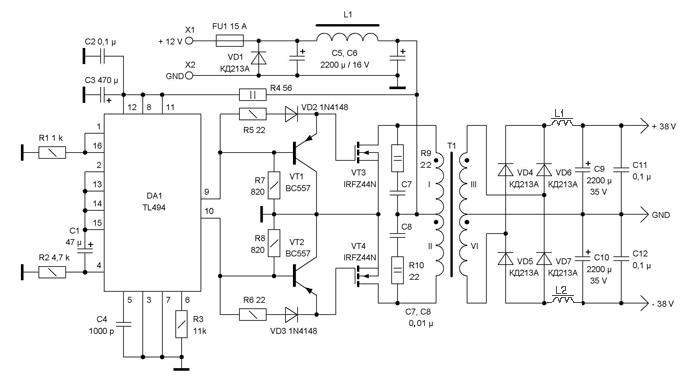
я делал по вот этой схеме,просто вторичку мотал на 180в(при 12в),частота около 45-50кГц,размер ПНа всего чуть больше пачки сигарет,после выпрямителя с кондёрчиком получается очень хорошая постояночка,от которой замечательно работают энергосберегайки и телевизор с импульсным блоком питания.
 

Вложения

  • amp138-4.gif
    amp138-4.gif
    28.2 KB · Просмотры: 469
  • amp138-5.webp
    amp138-5.webp
    16.9 KB · Просмотры: 186
  • Фото-0437.webp
    Фото-0437.webp
    104.3 KB · Просмотры: 220
  • Фото-0438.webp
    Фото-0438.webp
    97.8 KB · Просмотры: 215
Доброе время суток.
Вопрос в том, что нужен преобразователь ватт так 300 или более для усилителя на транзисторах мосфит ( 2 пары транзисторов).
Если импульсный преобразователь обычный для машины 350 ватт 12-220 (переменки).
Ну вот он на фото, питание нужно 60 вольт двухполярное.
Можно перемотать трансформатор под нужное и диодов быстрых поставить, ну и конденсаторов несколько ( кстати вопрос еще такой слышал где то что для импульсного преобразователя лучше много конденсаторов чем один на туже самую емкость, так ли это на самом деле?) то будет работать такая вот штука?
Кто делал или знает что будет отзовитесь, преобразователь валяется уже много много времени без дела так что его не жалко.
Заранее спасибо.
IMAG0361.webp
 
Назад
Сверху