• Добро пожаловать на компьютерный форум Tehnari.ru. Здесь разбираемся с проблемами ПК и ноутбуков: Windows, драйверы, «железо», сборка и апгрейд, софт и безопасность. Форум работает много лет, сейчас он переехал на новый движок, но старые темы и аккаунты мы постарались сохранить максимально аккуратно.

    Форум не связан с магазинами и сервисами – мы ничего не продаём и не даём «рекламу под видом совета». Отвечают обычные участники и модераторы, которые следят за порядком и качеством подсказок.

    Если вы у нас впервые, загляните на страницу о проекте, чтобы узнать больше. Чтобы создавать темы и писать сообщения, сначала зарегистрируйтесь, а затем войдите под своим логином.

    Не знаете, с чего начать? Создайте тему с описанием проблемы – подскажем и при необходимости перенесём её в подходящий раздел.
    Задать вопрос Новые сообщения Как правильно спросить
    Если пришли по ссылке со старого Tehnari.ru – вы на нужном месте, просто продолжайте обсуждение.

Какой усилитель на транзисторах собрать? Шушурина?

К73-17 на 400 вольт лопаются. Сам видел, когда ремонтировал фотореле с питанием напрямую от сети. Он конечно не сразу лопнул, года два проработал. На 630 вольт нужно. Или поставить импортный X2.

Вот такой! Простой, мощный и дешёвый.
И очень плохой. Объяснить, почему?
 
К73-17 на 400 вольт лопаются. Сам видел, когда ремонтировал фотореле с питанием напрямую от сети. Он конечно не сразу лопнул, года два проработал. На 630 вольт нужно. Или поставить импортный X2.


И очень плохой. Объяснить, почему?

Да, объясните. Я сам его не собирал, планирую. Думаю собирать или нет? (По-моему для саба в самый раз) Я хочу для саба его применить. Ну ещё посмотрю как весь частотный диапозон он будет воспроизводить.
 
Рабочая точка ДК не стабилизирована. Из-за колебаний температуры и питающего напряжения будет плавать ноль на выходе. Что будет порождать дополнительные интермодуляционные искажения.
Мал ток покоя. Неизбежны искажения типа «ступенька» (центральная отсечка).

Простота - единственное преимущество. В остальном одни недостатки.
 
Рабочая точка ДК не стабилизирована. Из-за колебаний температуры и питающего напряжения будет плавать ноль на выходе. Что будет порождать дополнительные интермодуляционные искажения.
Мал ток покоя. Неизбежны искажения типа «ступенька» (центральная отсечка).

Простота - единственное преимущество. В остальном одни недостатки.

Ничего не плавает, напряжение на нуле стабильно, ток покоя 60мА стабильно.

Все налажено, и вложений не требует.
 
Прежде чем писать, сначала сделайте и послушайте, а не с потолка брать чушь.
 
Ты о каком усилителе речь ведешь?
 
diman86 отвечал на #17 пост
 
а о каком же писали?
Хороший вопрос, о каком. Надо читать форумы НЕ по диагонали, а читать слева направо, сверху вниз, очень внимательно.

Я понял, что ты о Шушурине, потому что в схеме поста 17 ток покоя никак не может быть 60 мА.
Схема нестабильна, даже в симуляторе хорошо видно ступеньку, а в железе будет еще хуже.

ничего не лопается. Давно работает!
Вопрос времени. Лучше поставить X2.
 
Дим,не кипиши,ну ошибся человек. По поводу *простого* усилителя на дарлингтонах +100,на паяльнике все эти *100 ватт на коленке* давно изжевали...
 
Хороший вопрос, о каком. Надо читать форумы НЕ по диагонали, а читать слева направо, сверху вниз, очень внимательно.

tehno036 Бегло прочел последнюю страницу, вот так и получилось)


Вопрос времени. Лучше поставить X2.
Поставлю Х2.
Скоро источник на ИИП заменю, а может сам усилитель в машину.

Еще парочку соберу) Будет 4 канала или 2 моста)
Время покажет.
 
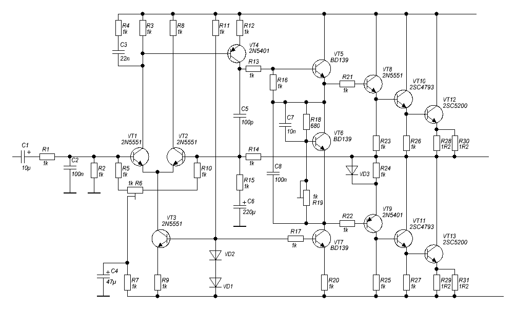
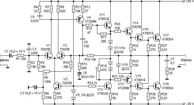
Решил я собрать усилитель Шушурина, нашел у себя две пары КТ808А и радиаторы к ним. Тор имеется в наличии +-21вольт. Правда остальные транзисторы хотелось импортные бы использовать. Поискал что можно заменить, но точно не уверен, может посоветуете?
V1,2,3 - BC546
V4 - BC556
V15,16 - BD139 или 2SA1837
А вот дальше не могу подобрать V14 тоже BC547?
КТ209М, КТ602, КТ801 на что менять?
Буду благодарен за помощь :)
Беру всегда здесь CHIPSTER.RU: Электронные компоненты / Каталог / Активные компоненты / Транзисторы / NPN
Если уж замена некоторых невозможна, придется идти в магазин и брать там, совок должен быть, только цены неадекватные :)
 

Вложения

  • schema.webp
    schema.webp
    37.6 KB · Просмотры: 1,986
  • WP_000398.webp
    WP_000398.webp
    36 KB · Просмотры: 398
Вс556/546 не пойдут. Лучший вариант 2N5401/5551(вместо КТ209 и П307) .КТ602 лучше не менять или ставить любые импортные транзисторы от видеоусилителей. То есть от КТ940до 2SC3502 . КТ801 можно заменить на BD139 .Их же можно вместо КТ602 .R11 уменьшить до 12-13ком .
 
Решил я собрать усилитель Шушурина

Может вместо цепочки диодов транзистор прикрутить? Его ведь к радиатору удобнее крепить, чем диоды. Термостабилизация лучше будет работать.

origin.GIF
 
Вот спасибо :) Ну КТ602 я в нашем магазине наверное найду. Остальное через интернет. У меня осталось 2 вопроса:
1) читал что п307 здесь в разных местах выполняют разные функции и менять все П307 на одинаковые аналоги не стоит?
2)а что если не BD139 ставить, а 2SC4793 (попутал с его PNP братом, исправил) или смысла нету?

Может вместо цепочки диодов транзистор прикрутить?
Вы меня спрашиваете? :D Я буду рад любым изменениям, пока не начал травит плату. Дабы не вышло как всегда, сижу делаю, а потом шквал комментариев "это бы надо так переделать" "это сяк сделать" :)
 
Последнее редактирование:
Не заменяем, он же другой полярности.
Я уже увидел, исправил :) А что насчет 4793? Лучше?
Про диоды ждём :)

Вот еще заметил, что на твоей схеме резисторы практически все по 1кОм. Это из за импортных транзисторов нужно менять их номинал?
 
Последнее редактирование:
Назад
Сверху