• Добро пожаловать на компьютерный форум Tehnari.ru. Здесь разбираемся с проблемами ПК и ноутбуков: Windows, драйверы, «железо», сборка и апгрейд, софт и безопасность. Форум работает много лет, сейчас он переехал на новый движок, но старые темы и аккаунты мы постарались сохранить максимально аккуратно.

    Форум не связан с магазинами и сервисами – мы ничего не продаём и не даём «рекламу под видом совета». Отвечают обычные участники и модераторы, которые следят за порядком и качеством подсказок.

    Если вы у нас впервые, загляните на страницу о проекте, чтобы узнать больше. Чтобы создавать темы и писать сообщения, сначала зарегистрируйтесь, а затем войдите под своим логином.

    Не знаете, с чего начать? Создайте тему с описанием проблемы – подскажем и при необходимости перенесём её в подходящий раздел.
    Задать вопрос Новые сообщения Как правильно спросить
    Если пришли по ссылке со старого Tehnari.ru – вы на нужном месте, просто продолжайте обсуждение.

Какой усилитель на транзисторах собрать? Шушурина?

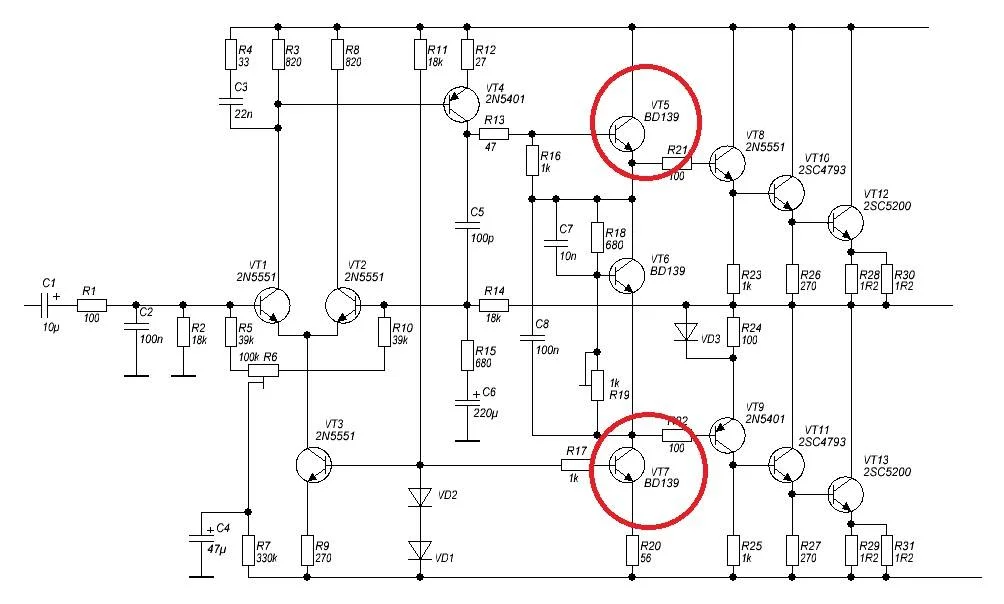
Резисторы расставил а обозначить забыл. Спешил куда-то. В общем, там как в старой схеме.
origin.GIF
 
R16 не великоват? По моему он определяет режим эмиттерного повторителя.390 ом надо или плюс минус 20процентов от него. драйвера можно и С4793 ставить.Но роскошно чересчур.
 
Да, 390 Ом. Все резисторы как в старой схеме. Только вместо диодов транзистор, который надо установить на радиаторе выходников.
 
А печатка которую выложили в соседней ветке подойдет под эти транзисторы?

Ps: что надумали с заменой диодов? :)
 
А печатка которую выложили в соседней ветке подойдет под эти транзисторы?

Ps: что надумали с заменой диодов? :)
подойдет
можно один транзистор включить диодом иили прото один диод на корпус радиатора приклеить.У транзистора в диодном включении соединяют базу с эмиттером.С эмиттером .
 
можно один транзистор включить диодом иили прото один диод на корпус радиатора приклеить.У транзистора в диодном включении соединяют базу с эмиттером.
Это как Дима в схеме сделал? Убрать 4 диода и вместо них один BD139?
И еще, у меня на каждый выходной транзистор по отдельному радиатору, куда крепить этот транзистор?
 
Это как Дима в схеме сделал? Убрать 4 диода и вместо них один BD139?
И еще, у меня на каждый выходной транзистор по отдельному радиатору, куда крепить этот транзистор?
.Нет.Это как в авторской схеме.вместо чистого диода включить транзистор диодом. База-коллектор переход в точности как Д223! Но обязательно эмиттер должен с базой закорочен.
 
И еще, у меня на каждый выходной транзистор по отдельному радиатору, куда крепить этот транзистор?
Нужно, чтобы все транзисторы, два выходника и термостабилизация были на одном радиаторе! Иначе не добешся нормальной термостабилизации!
 
.Нет.Это как в авторской схеме.вместо чистого диода включить транзистор диодом. База-коллектор переход в точности как Д223! Но обязательно эмиттер должен с базой закорочен.
Там четыре диода, любой из них менять на транзистор, а остальные не трогать?

Нужно, чтобы все транзисторы, два выходника и термостабилизация были на одном радиаторе! Иначе не добешся нормальной термостабилизации!
А жаль, придется искать другой радиатор. Кстати у тебя не особо большие, не греются? Сколько ватт снимаешь?
 
Там четыре диода, любой из них менять на транзистор, а остальные не трогать?


А жаль, придется искать другой радиатор. Кстати у тебя не особо большие, не греются? Сколько ватт снимаешь?
Вполне возможно и раздельные радиаторы. Транзистор диодом лучше заменять те,которые подстроечником не запараллелены.Можно и диод удобный приклеить.В ТО126 транзистор просто удобнее крепить.Коллектор изолировать от радиатора.Ато бабах.
 
Вполне возможно и раздельные радиаторы.
А я и не говорил, что нельзя! Я говорил, что лучше на одном, так термостабилизация будет лучше! Хотя у меня прекрасно работает вобще без термостабилизации! На радиаторе только транзисторы!
Кстати у тебя не особо большие, не греются? Сколько ватт снимаешь?
Снимаю ват 50 на 4 ома! Подключал к нему Ы-90, ганал на всю катушку часа 2, радиаторы нагрелись градусов да 45 и все!
 

Вложения

  • 2.webp
    2.webp
    46 KB · Просмотры: 2,264
  • 1.webp
    1.webp
    40.4 KB · Просмотры: 847
И ток не уплывает без термостабилизации? Верится с трудом.
может может. Там до определенного тока не происходит саморазогрев выходников. Я обычно не советую больше 50ма ставить.
 
Я тут печатку переделывал под транзисторы другие и многооборотные резисторы. Верно я обозначил выводы, куда нужно припаять этот многооборотный вместо советского который на печатке?
 

Вложения

  • r_trim_3296w_med.webp
    r_trim_3296w_med.webp
    5.3 KB · Просмотры: 231
  • Новый рисунок.webp
    Новый рисунок.webp
    124.7 KB · Просмотры: 2,557
может может. Там до определенного тока не происходит саморазогрев выходников. Я обычно не советую больше 50ма ставить.
Точно! Пробовал накрутить больше, идет саморазогрев даже без сигнала
 
Я тут печатку переделывал под транзисторы другие и многооборотные резисторы. Верно я обозначил выводы, куда нужно припаять этот многооборотный вместо советского который на печатке?
Так что скажете :)

Ещё домотал сегодня тор 2х23,6 вольт переменки. После моста в каждом плече 20 вольт, а с кондерами 3х4700мкф уже 30 вольт. Для Шушурина же самое то? :)

PS: никому не нужно железо тороидальное? Три штуки есть, можем договориться в ЛС.
 

Вложения

  • 3181541537_1.webp
    3181541537_1.webp
    91.7 KB · Просмотры: 109
  • 3181541537_2.webp
    3181541537_2.webp
    47.2 KB · Просмотры: 103
Последнее редактирование:
Назад
Сверху