• Добро пожаловать на компьютерный форум Tehnari.ru. Здесь разбираемся с проблемами ПК и ноутбуков: Windows, драйверы, «железо», сборка и апгрейд, софт и безопасность. Форум работает много лет, сейчас он переехал на новый движок, но старые темы и аккаунты мы постарались сохранить максимально аккуратно.

    Форум не связан с магазинами и сервисами – мы ничего не продаём и не даём «рекламу под видом совета». Отвечают обычные участники и модераторы, которые следят за порядком и качеством подсказок.

    Если вы у нас впервые, загляните на страницу о форуме и правила – там коротко описано, как задать вопрос так, чтобы быстро получить ответ. Чтобы создавать темы и писать сообщения, сначала зарегистрируйтесь, а затем войдите под своим логином.

    Не знаете, с чего начать? Создайте тему с описанием проблемы – подскажем и при необходимости перенесём её в подходящий раздел.
    Задать вопрос Новые сообщения Как правильно спросить
    Если пришли по старой ссылке со старого Tehnari.ru – вы на нужном месте, просто продолжайте обсуждение.

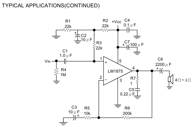
Хочу сделать качественный усилитель

Понятно, не буду рисковать. Сейчас я второй канал с 1 сравнил померив сопративление, меж. первой и 2 ножкой, у рабочей 35ком,у нерабочей вроде 10мом!
 
... даже прикосаясь к 1 ножке нет помех,В чем дело? Но она фонит и греется но без сигнала:(
Если на плате косяков нет, все детали исправны ( вы ведь их проверяли перед установкой?) - меняйте микросхему!
А если хочу сделать качественный усилитель, то питание надо двуполярное
 
Всё нашел ошибку, исправил, звук качественный!:)
 
Последнее редактирование:

Вложения

  • 1875-однопол.webp
    1875-однопол.webp
    14.3 KB · Просмотры: 1,127
Откуда у вас такие сведения??? Вот схема однополярного включения из даташита:

Упс! Не туда глянул. Все правильно, LM1875, TDA2030 и 2050 можно собирать с однополярным питанием, но схема там другая, да и по моим опытам с 2030 - двухполярное включение качественней и надежней.
 
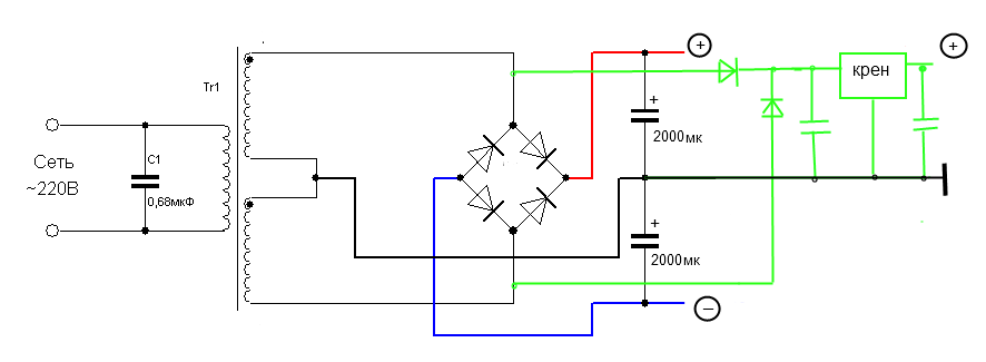
Такой вопрос, если я подключу с кажем на +5в стабик и к нему там индикатор или еще че, то не будет ли какого-нибудь перекоса напряжения?
 
Что бы не было перекоса, я делаю так:
 

Вложения

  • Power_Supply++.gif
    Power_Supply++.gif
    9.4 KB · Просмотры: 1,561
Как я понял смысл дополнений схемы, надо подкл. стабик не к существующему мосту, а к ней поставит свойсобственный, маломощный.
 
Совершенно верно
 
Пора делать транс! Значит походил я по форуму вроде вот че выяснил, мне надо сердечник 80 на 50 на 30, провод первичной 0.3 мм, 2300 витков, вторичной 3-4 мм, но сколько витков?И нтересното что в магазе есть вроде подходящий сердечник ферритовый, а тут читал, что из трансформаторного железа надо, в магазе такого нет и удивились немного, надо из чего сердечник?
 
Игорь мой тебе совет купи уже готовый транс....Если с нуля делать, Это очень много роботы....и не факт что в итоге он будет нормально работать..
 
Купить где, в городе нет, в интернете только в чип и дип, но очень дорого, мож где подешевле, кто где заказывает? Присмотрил этот http://www.chipdip.ru/product/ttp120-2x18v.aspx
 
Последнее редактирование:
Что бы не было перекоса, я делаю так:

А тут я померил и получается если на каждой оботке по 25 вольт, то при подключ. к ним, а не к 1 обмотке и средней точке получится на стабик аж 50 вольт, а на него( 7805 или крена) можно вроде до 30 вольт подать. Может надо подкл. к 1обмотке и средней точке?Вы схему проверяли? Или я такой тупой:)
 
Относительно общего провода будет 25В, а не 50В!
Если сомневаетесь - проверьте
 
Ну я и говорю нормальное напр. 25вольт меж общим, а по схеме мост подключ. на выходы двух обмоток.
 
Еще идея возникла у меня, нльзяли как подключить с помощь контроллера жк дисплей или семисегментниый индикатор чтобы видеть уровень громкости, скажем от 0(нет завука) до 20( макс. мощ)? Так не кто не делал?
 
После моста будет +25 и -25, а после второго, маломощного выпрямителя ( на 2х диодах) будет +25. Эти два выпрямителя друг с другом не связаны, просто они питаются от общего трансформатора
 
Вы бы сначала почитали ЧТО я советую
 
Назад
Сверху