• Добро пожаловать на компьютерный форум Tehnari.ru. Здесь разбираемся с проблемами ПК и ноутбуков: Windows, драйверы, «железо», сборка и апгрейд, софт и безопасность. Форум работает много лет, сейчас он переехал на новый движок, но старые темы и аккаунты мы постарались сохранить максимально аккуратно.

    Форум не связан с магазинами и сервисами – мы ничего не продаём и не даём «рекламу под видом совета». Отвечают обычные участники и модераторы, которые следят за порядком и качеством подсказок.

    Если вы у нас впервые, загляните на страницу о форуме и правила – там коротко описано, как задать вопрос так, чтобы быстро получить ответ. Чтобы создавать темы и писать сообщения, сначала зарегистрируйтесь, а затем войдите под своим логином.

    Не знаете, с чего начать? Создайте тему с описанием проблемы – подскажем и при необходимости перенесём её в подходящий раздел.
    Задать вопрос Новые сообщения Как правильно спросить
    Если пришли по старой ссылке со старого Tehnari.ru – вы на нужном месте, просто продолжайте обсуждение.

Кто может помочь научиться электронике?

  • Автор темы Автор темы vetaal
  • Дата начала Дата начала
Да поищи пригодится посмотрю, а собирать какую лучше? И с какой меньше беготни, в плане покупке составляющих?

да обе на коленках собираются по быстрому...дольше с проводами ковыряться
 
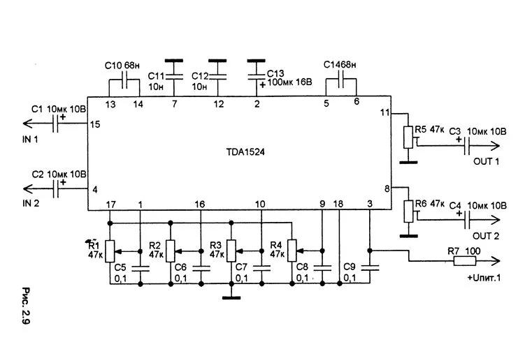
Я только не очень понял с номиналами емкостей, можно подписать? И хочется все сделать аккуратно и на печатной плате, для нее схемку не подкинешь? И резисторы на выходах, это обычные резисторы, не регуляторы громкости и тд?
 
Я только не очень понял с номиналами емкостей, можно подписать? И хочется все сделать аккуратно и на печатной плате, для нее схемку не подкинешь? И резисторы на выходах, это обычные резисторы, не регуляторы громкости и тд?

кондёрчики в мкф ёмкости....плату не знаю поищу я занят пока...на выходе резисторы можно поствить и 1к по идее просто эта микросхема сигнал мощный даёт надо подбирать номинал на месте
 
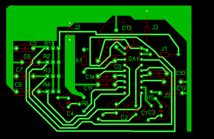
Хорошо не буду подгонять и мешать, появится время жду информацию. Главное информация на печатную плату, на ней хочу сделать. Саму схему для печати и т.д и желательно бы вторую с подписями что куда и зачем. Заранее спасибо.
 
вот нарыл
12.webp

13.GIF
 
И на по следок, глупый вопрос, но ответ на него мне хотелось бы получить, вход на темброблок это вход с чего, выход с училителся на вход к темброблоку, так? А уже выход с темброблока на колонки? Или как, я все только учусь, так что извиняйте за такие вопросы. И куда тут подавать питание?
 
вход с источника - выход на усь...питание минус на массу плюс на R7
 
Ага то есть сначала идет темброблок потом усилитель... окей ясно.
+ понятно куда, а что у нас есть, масса? В данном случае, корпус что ли? И еще я делал усилитель 1558Q по статье Валерия на этом сайте, там джек 3.5 провод и если его распотрошить то там 3 жилки, правый, левый каналы и общий. А если использовать тюльпаны то там только левый, правый каналы, то этот общий просто исключить если так можно выразиться, исключить в смысле его нет ну и не надо, схему оставить так же только не подключать общий с тюльпанов-проводов. Его там все равно нет.
 
И если найдете схему готовую для печати и последующего "перевода" на текстолит для получения печатной платы, скиньте в эту тему, буду очень благодарен.
 
А если использовать тюльпаны то там только левый, правый каналы, то этот общий просто исключить если так можно выразиться, исключить в смысле его нет ну и не надо, схему оставить так же только не подключать общий с тюльпанов-проводов. Его там все равно нет.
эээ... 1 тюльпан = 1 канал, т.е. левый или правый, общий провод есть там, и это большое внешнее кольцо, а писька внутри есть сигнал, т.е. левый или правый, чтобы дать на усь стерео по тюльпанам, надо использовать 2 тюльпана... так сложилась их судьба...
 
Аааа... получается 1тюлпан с источника сигнала на левый канал, 2тюлпан на правый канал, а их общие соединить и пустить на общий если к усилителю. А если сначала идет темброблок, то общий куда?
 
Да еще, подойдет ли бумага для печати схемы будущей печатной платы. Бумага Lomond A4 120г / м2 25л.,матовая (0102030) или такая не подойдет? Или вот такая Бумага Lomond A4 200г / м2 10л.,глянцевая "Шотландка" (0922041), подскажите на чем печатать.
 
Ну так вот эта подойдет Бумага Lomond A4 120г / м2 25л.,матовая (0102030)
покрытие: матовое, односторонняя печать
???
Просто сомнение написано покрытие матовое, но все эти 120г.... и тд подходят. Покрытие нужно что бы было написано глянцевое? Или можно любое?
 
Обязательно глянцевое!
 
Подходит и бумага от гламурных глянцевых журналов. Это лучшее их применение.
 
Ага! А если нет журнала, то заходишь в любой салон связи там есть журнальчики с телефонами,отлично подходят!:))
 
A такой у меня есть журнал:cool: можно на нем печатать?
 
Назад
Сверху