Смотрите видео ниже, чтобы узнать, как установить наш сайт в качестве веб-приложения на домашнем экране.
Примечание: Эта возможность может быть недоступна в некоторых браузерах.
Добро пожаловать на компьютерный форум Tehnari.ru. Здесь разбираемся с проблемами ПК и ноутбуков: Windows, драйверы, «железо», сборка и апгрейд, софт и безопасность. Форум работает много лет, сейчас он переехал на новый движок, но старые темы и аккаунты мы постарались сохранить максимально аккуратно.
Форум не связан с магазинами и сервисами – мы ничего не продаём и не даём «рекламу под видом совета». Отвечают обычные участники и модераторы, которые следят за порядком и качеством подсказок.
Если вы у нас впервые, загляните на страницу о проекте, чтобы узнать больше. Чтобы создавать темы и писать сообщения, сначала зарегистрируйтесь, а затем войдите под своим логином.
Спасибо. :tehnari_ru_889:Подойдёт...

а из старого радиоаппаратуры (с дисковой пластинкой) подойдет?Из старой отечественной аппаратуры выдернуть, из магнитофонов, проигрывателей.
Как называется проигрыватель? Название подробнее, со всеми цифрами, индексами.
Будем искать...Придется что-то другое подыскать.
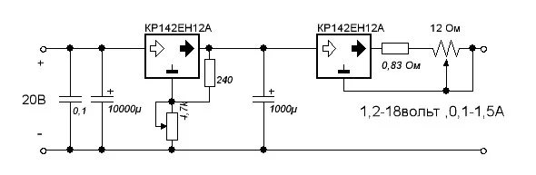
Вот печатка, извините, но там нет расположения деталей(просто лайаут тупой), но я просто нарисовал в пейнте расположение деталей, так что если кто то захочет собрать по моей печатке просто смотрите расположение деталей на картинке которая ниже.
P.S печатка 100 процентов работает(рисовал сам)
Пойдёт, только максимальный ток будет чуть больше 0,5 А и регулировка до 9 В.