• Добро пожаловать на компьютерный форум Tehnari.ru. Здесь разбираемся с проблемами ПК и ноутбуков: Windows, драйверы, «железо», сборка и апгрейд, софт и безопасность. Форум работает много лет, сейчас он переехал на новый движок, но старые темы и аккаунты мы постарались сохранить максимально аккуратно.

    Форум не связан с магазинами и сервисами – мы ничего не продаём и не даём «рекламу под видом совета». Отвечают обычные участники и модераторы, которые следят за порядком и качеством подсказок.

    Если вы у нас впервые, загляните на страницу о форуме и правила – там коротко описано, как задать вопрос так, чтобы быстро получить ответ. Чтобы создавать темы и писать сообщения, сначала зарегистрируйтесь, а затем войдите под своим логином.

    Не знаете, с чего начать? Создайте тему с описанием проблемы – подскажем и при необходимости перенесём её в подходящий раздел.
    Задать вопрос Новые сообщения Как правильно спросить
    Если пришли по старой ссылке со старого Tehnari.ru – вы на нужном месте, просто продолжайте обсуждение.

Многополосный усилитель

  • Автор темы Автор темы SHREK-2
  • Дата начала Дата начала
Да уж! Подфартило так подфартило!
Теперь голову ломать: что туда впихнуть (исходя из имеющихся возможностей).
 
А нет-ли у кого-нибудь наработки на TDA7293 с инвертирующим включением и интегратором? В интернете про это мало информации, в основном для LM3886 с входным буфером. Просто имеются такие микросхемы, вроде не подделки (выемки по бокам расположены ниже середины, в них виден металл подложки, в пятачках PIN выпуклые символы). И это то, что для меня сейчас реально собрать.
 

Вложения

  • TDA7293.webp
    TDA7293.webp
    34.7 KB · Просмотры: 158
  • TDA фланец.webp
    TDA фланец.webp
    35.2 KB · Просмотры: 143
  • PIN.webp
    PIN.webp
    35.6 KB · Просмотры: 147
Не стоит растрачивать напрасно силы. Остановите свой выбор на чём нибудь ином.
ЗЫ. У Вас что за акустика?
 
Вот такие. На СЧ, тоже, найдётся что.
 

Вложения

  • Шильдик.webp
    Шильдик.webp
    47.9 KB · Просмотры: 150
  • Лицо.webp
    Лицо.webp
    37.4 KB · Просмотры: 95
  • НЧ 1.webp
    НЧ 1.webp
    87.5 KB · Просмотры: 84
  • ВЧ 1.webp
    ВЧ 1.webp
    46.2 KB · Просмотры: 107
ИМХО 3886.
Можно было бы однозначно рекомендовать проект аудиоманьяка (это самая удачная конструкция для повторения в домашних условиях), но загвоздка с питанием. Можно попытаться максимально адаптировать его конструкцию к Вашим условиям, в результате получите референтный усилитель...
 
Референсный в смысле нормальный, адекватный?
 
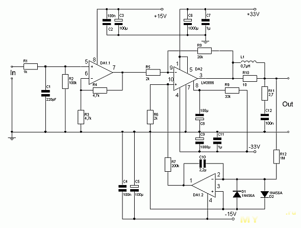
Вы имеете в виду что-то типа этого?
 

Вложения

  • LM3886 инверт интегратор.gif
    LM3886 инверт интегратор.gif
    13.2 KB · Просмотры: 296
Референтный в данном контексте это с чем можно в дальнейшем сравнить другие изделия, ориентир...
Вы имеете в виду что-то типа этого?
Нет!

аудиоманьяк.рф/project/3-lm3886
Здесь два ключевых момента.
Это законченная конструкция для повторения один к одному, а не просто голая схема.
И самое главное - автор понимает, что он делает и для чего.
 
Да-да, спасибо, тоже нашёл. Изучаю.
 
По этой теме нашёл, также, другой сайт с описанием этого проекта, доработками и некоторыми правильными вопросами к схемотехнике в конце.
Как считаете, стоит это принимать во внимание?
 
В личку киньте ссылку, пожалуйста.
Вижу.
Обязательно обратите внимание на описание большого количества деталей, определяющих качество звучания!
Это то, чему абсолютно не уделяют внимания.
Количественный переход в качественный.
 
Да-да, спасибо! Читаю как хрестоматию по классическому усилителестроению!
 
аудиоманьяк.рф/project/3-lm3886. Это да, детально и пошагово, все расписано до мелочей, результат гарантирован. Не делал только потому, что это скучно, нет драйва. Но если делать моноблоком (трансформатор и усилитель) поставить в колонку, то это реально хороший вариант, для меня.
 
В этом проекте, для себя лично, вижу пять "печалек":
1. Нигде нет печатной платы в Lay, только покупать.
2. SMD детали, я с ними не имел дела.
3. Буферный операционник стоит примерно как сама 3886 (какая возможность замены на не SMD? NE5532 годятся?).
4. Входной регулятор громкости: таких даже в "Чип и Дип"-е нет, его стоимость, небось, как у всех операционников вместе взятых. Физически по разместить в имеющимся корпусе Амфитона проблематично: в центре стоит тор, а если заводить с боков то оси будут мешать платы усилителей.
5. В этом корпусе не получится двойное моно, у торика всего две обмотки, а потому, как я понимаю, возможны интермодуляции по питанию, которые может устранить интегратор.
Печально!
 
1. Прикрепил
2. Ни чего страшного
3. 5532 - нет, 5534 - да. Кстати, приведённая мною в сообщениях выше вторая спектрограмма усилителя https://www.tehnari.ru/f156/t101095/ и доработанного мною выполнена именно на 5534
4,5 Именно по этому и говорю об адаптации к Вашему корпусу, забыв про интегратор навсегда.
 

Вложения

Прочитал журнал "Радио" №6 за 1988 год, и до конца ветку https://www.tehnari.ru/f156/t101095/, и про дополнительную методику настройки усилителя Трошина.
Единственное НО с моей стороны: имеющийся трансформатор 200 ВА и неплохие радиаторы использовать для 2х12 Вт мощности, по моему, будет несколько кощунственно (хотя, посмотрел, все необходимые детали для усилителя Трошина есть наличии).
 
забыв про интегратор навсегда
А где можно почитать про то чем плох интегратор? Увеличивает шумы? Вроде и в книге "Доработка УМЗЧ" про него хорошо написано, и некоторое количество схем с ним в интернете есть.
 
Назад
Сверху