News
Собираю Саб
- Регистрация
- 12 Апр 2011
- Сообщения
- 1,611
- Реакции
- 14
- Баллы
- 0
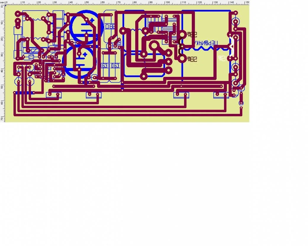
Я понимаюЯ думаю на вторичке будет очень маленькое напряжение, сложно будет оценить правильность работы ИИП
Смотрите видео ниже, чтобы узнать, как установить наш сайт в качестве веб-приложения на домашнем экране.
Примечание: Эта возможность может быть недоступна в некоторых браузерах.
Добро пожаловать на компьютерный форум Tehnari.ru. Здесь разбираемся с проблемами ПК и ноутбуков: Windows, драйверы, «железо», сборка и апгрейд, софт и безопасность. Форум работает много лет, сейчас он переехал на новый движок, но старые темы и аккаунты мы постарались сохранить максимально аккуратно.
Форум не связан с магазинами и сервисами – мы ничего не продаём и не даём «рекламу под видом совета». Отвечают обычные участники и модераторы, которые следят за порядком и качеством подсказок.
Если вы у нас впервые, загляните на страницу о форуме и правила – там коротко описано, как задать вопрос так, чтобы быстро получить ответ. Чтобы создавать темы и писать сообщения, сначала зарегистрируйтесь, а затем войдите под своим логином.
Я понимаюЯ думаю на вторичке будет очень маленькое напряжение, сложно будет оценить правильность работы ИИП
Честно говоря незнаю. Знаю лиш назначение 1,2,3,4,5,7 Выводов...А тот конденсатор для бутстрепа предназначался? Выв.6,8 МС.
Да если микра с буквой "D" в конце.но в ДИП корпусе он должен быть
Это он?Честно говоря незнаю. Знаю лиш назначение 1,2,3,4,5,7 Выводов...
Ха Ха Ха Нет буквы Д видимо в этом и проблема. Щяс впаяю.Да если микра с буквой "D" в конце.
