Пара вопросов о LA4108

  • Автор темы Автор темы Sayid
  • Дата начала Дата начала
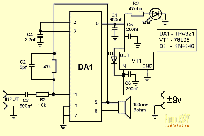
Для норм работы ей нужно мин питание 9В с током более 1А. О каких БАТАРЕЙКАХ речь? Вот схема под питание КРОНОЙ(0.35Вт.мах 0.7Вт )Или поискать МС под батарейное питание от3-9в. до 1Вт.
 

Вложения

  • 01.gif
    01.gif
    19.2 KB · Просмотры: 6,989
АЧХ-Амплитудно-Частотная Характеристика-описывает соотношение между частотой и амплитудой сигнала на его входе и выходе.Схема примерно такая или попроще :tehnari_ru_288:

Теперь буду знать, что это такое:) Правда ни генератора, ни осциллографа у меня нет.
 
У кроны по паспорту 0,5 а/ч (или около 0,6). При параллельном подключении 2х (или 4х) штук получится 1а/ч (2).Должно хватить на микрушку.
 
На сколько минут ?
 
на 50 -70минут на полной громкости . )
 
Да, этого будет маловато, но мы не ищем легких путей:)
минут через 40 закончу пайку схемы, потом тестить буду. Собираюсь её подключать к БП 12в.
Кстати, а её можно подключать к молексу? Там 12в (18 АМПЕР! у меня )
 
Все, закончил пайку. Поёт вобщем то неплохо, единственное что - немного дребезжат динамики на полной громкости (если отключить от источника звука), но это скорее всего из-за некачественной пайки или из-за питания. Когда питание снизил до 9в - дребезжание снизилось до минимума, его вообще не слышно. Мой первый усилок готов:)
Осталось только корпус для него сделать:)
PS: как фотки выложить? Я с телефона сижу
 
Вот собственно фотки. Платы нормальной не было по рукой, поэтому пришлось делать по хардкору :D
В дальнейшем все будет переделано как полагается.
 

Вложения

  • !.webp
    !.webp
    94.3 KB · Просмотры: 1,400
  • !!.webp
    !!.webp
    61.6 KB · Просмотры: 607
  • !!!.webp
    !!!.webp
    85.1 KB · Просмотры: 1,001
Назад
Сверху