• Добро пожаловать на компьютерный форум Tehnari.ru. Здесь разбираемся с проблемами ПК и ноутбуков: Windows, драйверы, «железо», сборка и апгрейд, софт и безопасность. Форум работает много лет, сейчас он переехал на новый движок, но старые темы и аккаунты мы постарались сохранить максимально аккуратно.

    Форум не связан с магазинами и сервисами – мы ничего не продаём и не даём «рекламу под видом совета». Отвечают обычные участники и модераторы, которые следят за порядком и качеством подсказок.

    Если вы у нас впервые, загляните на страницу о форуме и правила – там коротко описано, как задать вопрос так, чтобы быстро получить ответ. Чтобы создавать темы и писать сообщения, сначала зарегистрируйтесь, а затем войдите под своим логином.

    Не знаете, с чего начать? Создайте тему с описанием проблемы – подскажем и при необходимости перенесём её в подходящий раздел.
    Задать вопрос Новые сообщения Как правильно спросить
    Если пришли по старой ссылке со старого Tehnari.ru – вы на нужном месте, просто продолжайте обсуждение.

Преобразователь напряжения на TL494 для УНЧ Lanzar

начал лудить так весь слой меня начал отлипаться и пузырями
очень удобно лудить с помощью сплава Розе, закинул плату в кастрюлю с кипящей водой и несколько кусочков сплава - и результат отличный и времени минимум уходит!
 
очень удобно лудить с помощью сплава Розе, закинул плату в кастрюлю с кипящей водой и несколько кусочков сплава - и результат отличный и времени минимум уходит!

где же ты был раньше,попробую как нибудь
 
Последнее редактирование:
а если вода будет не совсем кипеть?так как снимаю гостинку газовой плиты нету только электро плитка а на ней вода чть чуть закипает еле еле
 
лишбы сплав плавился.
а у него темп. плавления +94гр.
 
а к кастрюле не прилипнет?аллюминевая ведь
 
подойдут ли диоды вот сюда 1n4004?
 

Вложения

  • Снимок.webp
    Снимок.webp
    37.7 KB · Просмотры: 2,979
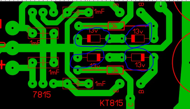
Это стабилитроны на 13 вольт.
 
ааа извиняюсь тогда
 
дело не стоит на месте впаял что нашел дома осталось впаять выходные конденсаторы,штук 5 не электролитных конденсаторов,выходники и диоды и все вро де бы ну не считаю трансформатор,кстати трансформатор нашел у себя как и написано в статье только там 2 кольца склеены а у меня одно и сразу целое очень обрадовался когда померил его,кому интересно могу скинуть сайт
 

Вложения

  • anCkgnBhvQE.webp
    anCkgnBhvQE.webp
    74 KB · Просмотры: 302
  • Снимок.webp
    Снимок.webp
    61.6 KB · Просмотры: 574
И что даже никто не прокоментирует?
 
и что коментировать то?
схема с "паяльника" cxem.net
 
ну не знаю, так то все схемы с каких то сайтов
 
Подойдет ли вместо КД213А? ведь при 60 вольт в плече получаем 120в вместе для 450ватт нужно 4А?а диод на 6А
 

Вложения

  • Снимок.webp
    Снимок.webp
    46.9 KB · Просмотры: 356
А еще есть из компьютерного блока MBR201000CT MBR101000CT можно ли их поставить?только не пойму как
 
я так понимаю 6А2 обычные выпрямительные диоды?
тогда не подойдут.вам нужны шоттки или ультрафаст.
например MUR2020.
 
вам нужно на выходе ПНа +-60в?
диоды нужны 200в
 
да 60 а вот которые я написал где по 2 диода в корпусе транзистора подойдут?
 
они 100в.не пойдет.
 
почему 100в? ведь 2 первые цыфры это А а остальные это вольтаж получается один на 10А 1000в а второй на 20А 1000в,или я в чем то не прав?
 
Назад
Сверху