• Добро пожаловать на компьютерный форум Tehnari.ru. Здесь разбираемся с проблемами ПК и ноутбуков: Windows, драйверы, «железо», сборка и апгрейд, софт и безопасность. Форум работает много лет, сейчас он переехал на новый движок, но старые темы и аккаунты мы постарались сохранить максимально аккуратно.

    Форум не связан с магазинами и сервисами – мы ничего не продаём и не даём «рекламу под видом совета». Отвечают обычные участники и модераторы, которые следят за порядком и качеством подсказок.

    Если вы у нас впервые, загляните на страницу о проекте, чтобы узнать больше. Чтобы создавать темы и писать сообщения, сначала зарегистрируйтесь, а затем войдите под своим логином.

    Не знаете, с чего начать? Создайте тему с описанием проблемы – подскажем и при необходимости перенесём её в подходящий раздел.
    Задать вопрос Новые сообщения Как правильно спросить
    Если пришли по ссылке со старого Tehnari.ru – вы на нужном месте, просто продолжайте обсуждение.

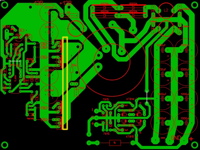
Преобразователь напряжения на TL494 для УНЧ Lanzar

никто не поможет?
 
Ну если без вторички ничего не горит, значит идет короткое замыкание на выходе. Проверь выходные диоды и конденсаторы. Плату осмотри внимательно, может где соплю кинул.
 
все просмотрел все в норме
 
убрал все конденсаторы на выходе оставил только дросели и диоды,включаю через лампочку горит,в чем может быть дело?плату пересмотрел кз нету что посоветуете?
 
А вторичка правильно подключена? Я на своих платах всегда обмотки транса с фазировкой рисую, а вот другие обычно этого не делают. По какой печатке плату делал и как вторичку подключал?
 
вот так подключаю транс:1-общий вторички 2-начало вторички 3-конец вторички 4-общий первички 5-начало первички 6-конец первички
REM-подключаю на +(правильно?)
 

Вложения

  • вапи.webp
    вапи.webp
    62 KB · Просмотры: 1,114
  • веорт.webp
    веорт.webp
    13.1 KB · Просмотры: 292
Попробуй выходные дроссели Л2 и Л3 выпаять и без них запустить.
 
сейчас поробую и отпишусь
 
попробовал выпаил и включил через лампочку все рано горит,я в шоке а как проверить диоды?
 
все нашел проблемы был неправильно впаен один диод он стоял как раз за другим и его не было видно вот я олень,в каждом плече по 43вольта без кондеров)))
 
Ну поздравляю!-)
 
спасибо щас впаиваю все обратно обмотаю хорошенько транс и закреплю его и попробую на ланзар подключить
 
все сделал 45,5вольт в плече хотя я ожидал до 50-55вольт(((
 
блин опять проблема подключаю ланзар включаю через лампочку(на всякий случий) и она загорается в чем дело?без унч работает норм унч рабочий,или так должно быть?и еще я ошибся на выходе 49вольт в плече)))
 
Если на хх блок питания через лампочку нормально запускается, то с усилителем включай без лампочки.
 
включаю без лампочки идут ужастные хрипы
 
Откуда идут хрипы?
 
подключаю ланзар к преобразователю включаю он еле поет и хрипы идут как будто напряжение на динамике,что это может быть ланзар виноват?
 
Усилитель от другого источника питания проверялся?

Преобразователь неплохо бы проверить на нагрузке..
 
унч был рабочий позже попробую от тс-270 включитиь
 
Назад
Сверху