- Регистрация
- 1 Сен 2010
- Сообщения
- 6,440
- Реакции
- 501
- Баллы
- 0
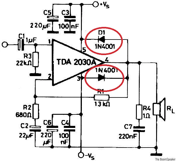
у тебя схема не ИсточникТокаУправляемыйНапряжением,а обычная даташитовкская схема по печатке *скифа*(это один форумчанин с таким ником на одном популярном сайте по электронике)
причина твоих*страданий* попросту не качественная микросхема,как уже тебе давали ссылку выше-мне удалось решить эту проблему со своими микросхемами,думаю у тебя дело обстоит так же,только глядя на монтаж самовозбуждение могло наступить уже хотябы от того как всё запаяно.
максимально плотно нужно в плату запаивать радиодетали,а входной сигналл подавать экранированым проводом.
Так же советую на вход поставить регулятор громкости,да и керамику со входа поменять на плёнку либо хоть на электролит в крайнем случае.
в общем сделай вот по картинке и потом отпишешься.
http://www.tehnari.ru/attachments/f114/124857d1362490243-o-0371a.jpg
причина твоих*страданий* попросту не качественная микросхема,как уже тебе давали ссылку выше-мне удалось решить эту проблему со своими микросхемами,думаю у тебя дело обстоит так же,только глядя на монтаж самовозбуждение могло наступить уже хотябы от того как всё запаяно.
максимально плотно нужно в плату запаивать радиодетали,а входной сигналл подавать экранированым проводом.
Так же советую на вход поставить регулятор громкости,да и керамику со входа поменять на плёнку либо хоть на электролит в крайнем случае.
в общем сделай вот по картинке и потом отпишешься.
http://www.tehnari.ru/attachments/f114/124857d1362490243-o-0371a.jpg






