• Добро пожаловать на компьютерный форум Tehnari.ru. Здесь разбираемся с проблемами ПК и ноутбуков: Windows, драйверы, «железо», сборка и апгрейд, софт и безопасность. Форум работает много лет, сейчас он переехал на новый движок, но старые темы и аккаунты мы постарались сохранить максимально аккуратно.

    Форум не связан с магазинами и сервисами – мы ничего не продаём и не даём «рекламу под видом совета». Отвечают обычные участники и модераторы, которые следят за порядком и качеством подсказок.

    Если вы у нас впервые, загляните на страницу о проекте, чтобы узнать больше. Чтобы создавать темы и писать сообщения, сначала зарегистрируйтесь, а затем войдите под своим логином.

    Не знаете, с чего начать? Создайте тему с описанием проблемы – подскажем и при необходимости перенесём её в подходящий раздел.
    Задать вопрос Новые сообщения Как правильно спросить
    Если пришли по ссылке со старого Tehnari.ru – вы на нужном месте, просто продолжайте обсуждение.

Простой качественный УНЧ 60 ватт на КР544УД2А

Ничего,что у нас эпидемия толи гриппа,толи еще какой дряни,только зверские дозы антибиотиков и помогают.
У нас тоже косит всех подряд, и главное по долгу так все болеют, и тяжело очень.
Ну это печать лишь для проверки работоспособности.Для высокоскоростного устройства это плохо рулит
А в чем там особые косяки, подозреваю в полигонах?
 
Можно и на одностороннем сделать более-менее сносно, если у себя найду, покажу пример.
Вы же сначала должны определиться - если питание общее на оба канала, то оптимальным будет вариант, где оба канала на одной плате, это решение поможет избежать земляных петель.
 
Вы же сначала должны определиться - если питание общее на оба канала, то оптимальным будет вариант, где оба канала на одной плате, это решение поможет избежать земляных петель.
Питание будет сводиться на плате БП, т.е. на каждый канал свой провод питания и земли.
 
Питание будет сводиться на плате БП, т.е. на каждый канал свой провод питания и земли.
Вы с самого начала, сами себе закладываете мины замедленного действия...
О приличном результате можете забыть.
 
Вы с самого начала, сами себе закладываете мины замедленного действия...
О приличном результате можете забыть.
Так подскажите как правильно сделать. Как в оригинале на каждой плате свои виртуальные земли, или вариант из полной схемы без виртуальных земель,что задумывал Синус?
 
Я уже Вам озвучил оптимальный вариант для общего питания обоих каналов. Перечитайте ещё раз внимательно статью из моего дневника, которую я Вам рекомендовал выше, остальное за Вами.
И выложите рисунок того на чём планируете собирать. На моём рисунке изображена силовая часть питания, выходной каскад и защита двух каналов на одностороннем стеклотекстолите.
 

Вложения

  • One_Lay.webp
    One_Lay.webp
    65.2 KB · Просмотры: 477
Я уже Вам озвучил оптимальный вариант для общего питания обоих каналов.
Извините, но я не могу понять , что значит "общее питание".
Транс то ведь все равно один.
 
Если питание обоих каналов осуществляется с одной обмотки, не важно с средней точкой или нет, то оно является общим для обоих каналов. Если же питание каждого из каналов осуществляется от индивидуальных трансформаторов или отдельных обмоток одного трансформатора - раздельным.
Чтобы избежать земляных петель, используют раздельное питание, каналы связаны только в одной точке - входах сигнала.
 
Вероятно, это общее питание для обеих каналов. Печатка предусматривает общий минус каналов, по питанию. Раздельное питание, это когда есть разделительные элементы между каналами, по питанию, хотя трансформатор может быть общим ... :)
 
Если питание обоих каналов осуществляется с одной обмотки, не важно с средней точкой или нет, то оно является общим для обоих каналов. Если же питание каждого из каналов осуществляется от индивидуальных трансформаторов или отдельных обмоток одного трансформатора - раздельным.
Так и понял, но не думал, что такое в практике применяется, в сегменте кухня-дом!
Все-равно информацию надо переварить и усвоить, утро-вечера мудренее.
 
Бабочкой выходники по краям платы разнести и нормально будет
 
Бабочкой выходники по краям платы разнести и нормально будет
Всю конструкцию нужно рассматривать в целом (это набор компромиссов), а не улучшать только один параметр, тем более в нашем случае питание общее.
Звучит не схема, не усилитель мощности отдельно, звук даёт вся конструкция в целом - схема, печатные платы, соединения, как это скомпоновано в корпусе и тд!
 
Слова слова. И с одним трансформатором можно по максимуму сделать.Если моноблоками УМ делать. На одной плате БП,УМ и реле защиты. Управление защитойна отдельной простой платке.Выходной фильтр совмещен с гнездами.
Галченковский предусилитель сюда не подходит,во первых он однополярный ,во вторых искажений слишком много.Неприлично много по современным меркам
 
Не нужно бездумно переносить одно удачное решение на другую конструкцию.
Недавно проектировал платы для замены в электропроигрывателе Вега - 110, в усилителе наушников (плата А5 на рисунке) нет разделения земель на сигнальную и силовую, так как максимальное качество нужно получить на линейном выходе и соединение земель выполнено именно там. При этом, чтобы свести недостатки такого решения к минимуму, и сечение, и площадь общего провода сделана максимально возможной, то есть подход к тому или иному решению должен истекать из конкретных условий.
Слова слова. Если моноблоками УМ делать. На одной плате БП,УМ и реле защиты.
Представьте реально предлагаемою Вами доработку по четыре выходных транзистора с каждой стороны плат каналов? Да всё натыканное в симуляторе преимущество погубит конструктив, тем более такая доработка для десяти ваттного усилителя вызывает у меня определённый скепсис.
 

Вложения

  • SV.webp
    SV.webp
    18.7 KB · Просмотры: 451
Очень много примеров использования однополярных предусилителей и искажения сдесь не причем. В прошлом веке почти вся база заводских усилителей была выполненна на однополярных предварительных усилителях. У меня до сих пор такой работает - Радиотехника. Когда пришла мода на наушники, много раз делал однополярные усилители для наушников, каскады с непосредственной связью, питание всего 3 вольта.
 
всему свое время. Кстати почему 4 пары выходников,возможна одна пара качественных транзисторов А1941/С518.
 
В упрощённом усилителе Е.Гумели лучше сделать "землю" не виртуальную, а как обычно, с проводником от средней точки транса. Я этот усилитель ( упрощённый) сделал. Питание +- 17в. Звучание понравилось. Делал как на схеме, "убегал" 0 на выходе, причём в обоих каналах, затем переделал. тема на Веге "Е.Гумеля. Простой Высококачественный.Радио №1. 1989г." Ссылка удалена, читайте правила!
 
В упрощённом усилителе Е.Гумели лучше сделать "землю" не виртуальную, а как обычно,
Именно так, Александр! Именно так. Я тоже не люблю виртуальные земли. Пробовал сделать, из - за ряда причин, такую землю на MF - 1 , так чуть было не ухандокал 7294. Плюс питания уехал от минуса куда то очень далеко - далеко! Вовремя услышал хрип умирающего усилителя, и принял экстро меры по спасению последнего, путём отключения его от сети. Я по этому и к Акулиничеву отношусь с очень большой опаской. Там такое же питание.
 
В упрощённом усилителе Е.Гумели лучше сделать "землю" не виртуальную, а как обычно, с проводником от средней точки транса.


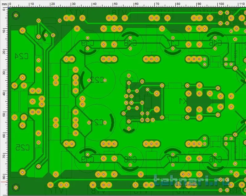
Как же вы неправы! Привожу авторитетное мнение о предложенной мной печатке упрощенного Гумели с нормальной землей от средней точки транса.


Присмотрелся к печатке, много не понятно. Видно что вы пытались "скрестить бульдога с носорогом"
 
Привожу авторитетное мнение о предложенной мной печатке упрощенного Гумели с нормальной землей от средней точки транса.
Ну вот и первые тапки! :) А я думал что вчера еще полетят!
Sinus я ведь честно сказал, что не спец в конструировании усилков, простите уж меня!
 
Назад
Сверху