• Добро пожаловать на компьютерный форум Tehnari.ru. Здесь разбираемся с проблемами ПК и ноутбуков: Windows, драйверы, «железо», сборка и апгрейд, софт и безопасность. Форум работает много лет, сейчас он переехал на новый движок, но старые темы и аккаунты мы постарались сохранить максимально аккуратно.

    Форум не связан с магазинами и сервисами – мы ничего не продаём и не даём «рекламу под видом совета». Отвечают обычные участники и модераторы, которые следят за порядком и качеством подсказок.

    Если вы у нас впервые, загляните на страницу о проекте, чтобы узнать больше. Чтобы создавать темы и писать сообщения, сначала зарегистрируйтесь, а затем войдите под своим логином.

    Не знаете, с чего начать? Создайте тему с описанием проблемы – подскажем и при необходимости перенесём её в подходящий раздел.
    Задать вопрос Новые сообщения Как правильно спросить
    Если пришли по ссылке со старого Tehnari.ru – вы на нужном месте, просто продолжайте обсуждение.

Простые часы на ATtiny2313. Версия 1.0 и 2.0

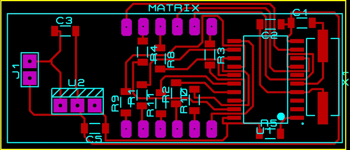
Мой вариант платы LAY.6
 

Вложения

Уважаемые гуру,прикрутите пожалуйста к Clock_NEW_Version_V2 управление кнопкой "Установки" через ИК диод или TSOP (но чтоб кнопка осталась и без релюшек).Не охота стул подставлять ,чтоб температуру посмотреть,а так с пульта от телека,будет не проблематично.Всё что вижу на схемах собираю без проблем,но не понимаю я в этом (как что просчитать и куда прикрутить)
 
Все сделал. Кому надо ОК, убран незначащий ноль. Точки где угодно могу поставить. Пишите скину.
Выложите пожалуйста прошивку и плату на общий катод.

Поделитесь у кого есть
 
что то мне не сильно нравится разводить в SOIC корпусе. возможно если бы я знал все номиналы и их типа размеры было бы намного удобнее разводить. а пока что вот так. и это я ещё кнопки не поставил.
Посмотреть вложение 165047
у Вас есть исходник этой печатки?
 
Сомневаюсь что исходник остался так как было набросано на скорую руку, но в принципе возьмите тот же Sprint Layout расставите все детали согласно картинке и проведите дорожки. Делов минут на 10. Да я бы и не советовал нарисовано было на скорую руку и только для версии 1,0 И кнопки я туда не завел.
Выложите пожалуйста прошивку и плату на общий катод.
К сожалению я не задавался целью написать под общий катод. Но исходники есть можете сами подправить. Но написано в среде IAR
 
Спасибо за подсказки. Плату разведу.
Будем надеятся Антон2014 выйдет на связь. Он писал что сделал прошу под общ. катод.
 
Будем надеятся Антон2014 выйдет на связь. Он писал что сделал прошу под общ. катод.
Он сделал но только для Версии 1,0 БЕЗ термометра, для версии 2,0 он не смог разобраться.
 
не уверен я что сие работает точно
програмная корекция может есть?
без часов реального времени - игрушка
 

Вложения

  • freq_8MHz 001_1.webp
    freq_8MHz 001_1.webp
    27.2 KB · Просмотры: 71
Последнее редактирование:
Согласен, не всегда если есть часы реального времени часы будут идти точно. Все зависит от кварца и самой микросхемы, я встречал такие что им подаешь точно 32768 кГц, а она тебе за сутки 4 секунды все равно потеряла. Так что тут еще далеко не факт. Хотите точность прикоучивайте GPS. :)) ну а по поводу моих часов так они тикают и достаточно точно. Потери если и есть то пару секунд в месяц.
 
Le_Fleurs, А можно исходник второй версии прошивки???, хочу поэксперементировать со сменой часов и температуры(ну оч хочеться реализовать)
 
Привет всем имеется индикатор раньше использовался в часах на МК lm8560 . . Там только два ОК можно что нибудь придумать?
 
Придумать всегда можно, исходник я могу предоставить если сами поменяете с общего анода, на общий катод.
 
Наверно немного непоняли , что то наподобие этого
 

Вложения

  • $T2eC16VHJHEE9ny2rTGsBRJLC0(Rdw~~60_57.webp
    $T2eC16VHJHEE9ny2rTGsBRJLC0(Rdw~~60_57.webp
    37 KB · Просмотры: 3,515
О какой интересный индикатор. :) да тут вначале разобрался с ним нужно. А потом за прошивку братся :) написать прошивку можно конечно вопрос в другом захочет ли кто то это делать. Но индикатор с нестандартными выводами. Неужто он настолько красивый что нужно именно его ставить не проще купить тот что нужен.
 
Спасибо за ответы приедется на 8560 соберать , а так да красивый)))
 
Кто-то интересовался автономной работой от кроны. От кроны фигня, а вот от одного литиевого аккума - другое дело. У меня акк от макбука 7 А/ч, работают часы уже четвертый день, в сутки просаживается напряжение на 0,01 Вольта. То-есть от 4,2В до 3В будет падать примерно 120 дней ))) это я просто контролировал напряжение каждое утро, лучше конечно замерить потребляемый ток.
 
Мож кому пригодится. Я еще заклеил индикатор пленкой от ЖК матрицы ноутбучной, чтоб негорящие сегменты не так бросались в глаза. Она затемняет как раз как надо. И на яркость не влияет.
Image_00001.webp Image_00003.webp
 
Последнее редактирование:
От кроны фигня, а вот от одного литиевого аккума - другое дело. У меня акк от макбука 7 А/ч, работают часы уже четвертый день
Да если применить АКБ, то можно сделать развязку что бы при питании от сети заряжался, а если пропадет питание что бы переходило на питание от аккумулятора.
 
Я уже думал так сделать ) но еще была мысля: А нельзя ли сделать так, чтоб например при 3В индикатор тух, но время шло, а при 5В индикация возобновлялась. Тогда можно будет и биосную батарейку использовать. Знаю, что можно так сделать на DS1307 но можно ли без нее такое осуществить?
 
Назад
Сверху