- Регистрация
- 27 Янв 2011
- Сообщения
- 1,261
- Реакции
- 124
- Баллы
- 0
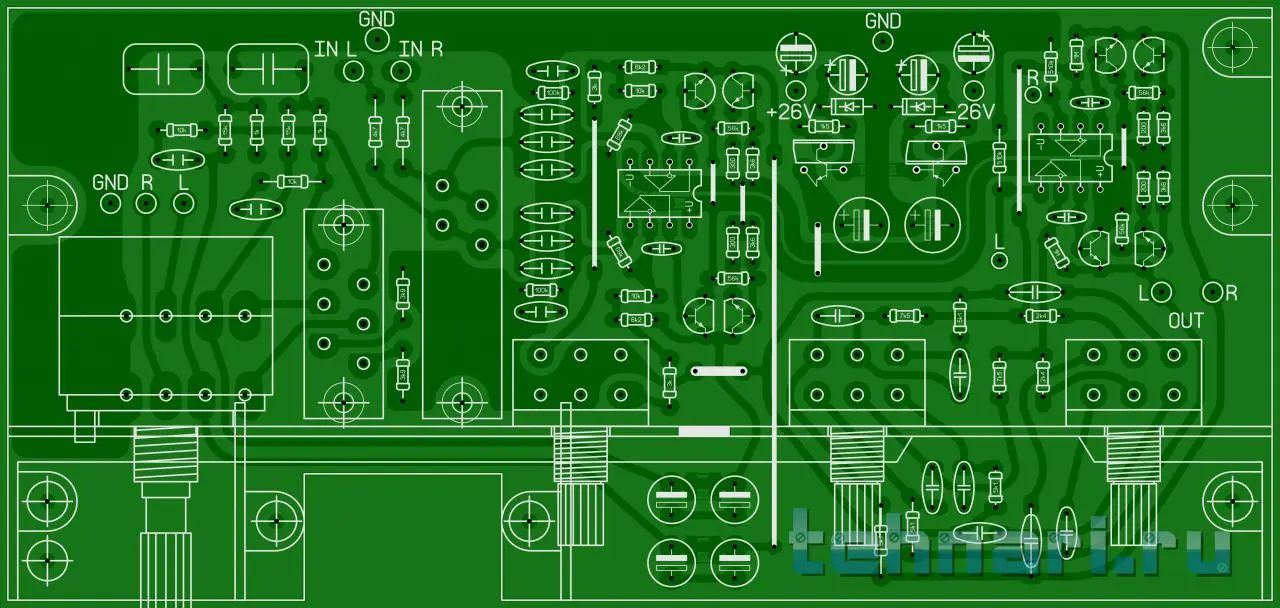
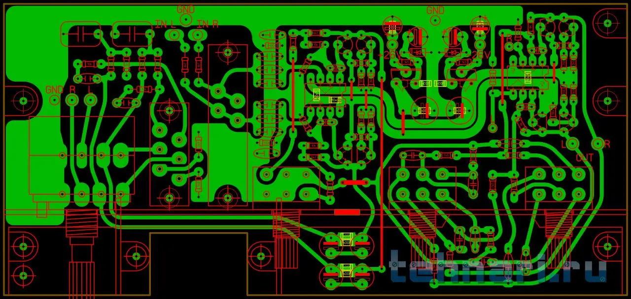
Вообщем вношу ясность в тему. Оконечники очень нравятся как звучат , и трогать их вообще не буду, только заменил кондеры на платах . Сейчас довожу до ума плату БП и темброблок хочу пока родной восстановить.
И второй вопрос - хочу выбросить вообще плату коммутации , оставить только один вход. И сделать на галетнике переключателя входов включение и отключение темброблока, типа как обход его напрямую в оконечники. Для меня это важнее функция. Как это можна практически сделать ? Просто коротить входы и выходы темброблока галетником ?
И второй вопрос - хочу выбросить вообще плату коммутации , оставить только один вход. И сделать на галетнике переключателя входов включение и отключение темброблока, типа как обход его напрямую в оконечники. Для меня это важнее функция. Как это можна практически сделать ? Просто коротить входы и выходы темброблока галетником ?






