• Добро пожаловать на компьютерный форум Tehnari.ru. Здесь разбираемся с проблемами ПК и ноутбуков: Windows, драйверы, «железо», сборка и апгрейд, софт и безопасность. Форум работает много лет, сейчас он переехал на новый движок, но старые темы и аккаунты мы постарались сохранить максимально аккуратно.

    Форум не связан с магазинами и сервисами – мы ничего не продаём и не даём «рекламу под видом совета». Отвечают обычные участники и модераторы, которые следят за порядком и качеством подсказок.

    Если вы у нас впервые, загляните на страницу о форуме и правила – там коротко описано, как задать вопрос так, чтобы быстро получить ответ. Чтобы создавать темы и писать сообщения, сначала зарегистрируйтесь, а затем войдите под своим логином.

    Не знаете, с чего начать? Создайте тему с описанием проблемы – подскажем и при необходимости перенесём её в подходящий раздел.
    Задать вопрос Новые сообщения Как правильно спросить
    Если пришли по старой ссылке со старого Tehnari.ru – вы на нужном месте, просто продолжайте обсуждение.

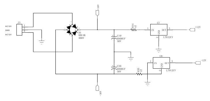
Самодельный стереоусилитель из платы МастерКИТ

В общем, мастеркитовцы реагируют быстрее азиатов. Схемы с дорожками у них нет, выслали монтажную схему и общее описание усилителя. Также, посоветовали "В Вашем случае можно использовать метод замены. При этом элементы проблемного канала следует менять местами с элементами рабочего канала. Когда эффект проявится в рабочем канале - проблемный элемент найден."

Что удалось выяснить мне:
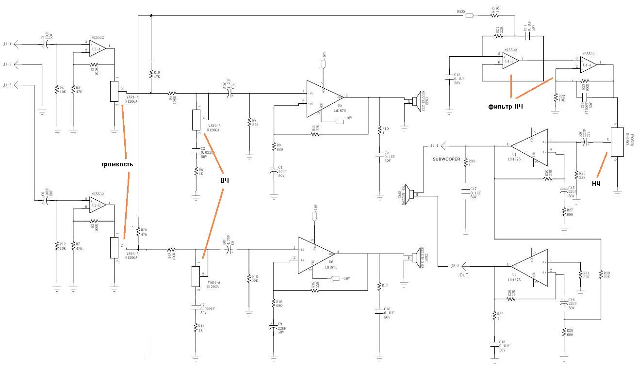
- в конденсаторах, что идут от входа к NE5532 напряжение разное - на "проблемном" канале 130 мВ, на "рабочем" 5 мВ. Мерил без питания, и, чем дольше мерил, тем меньше становилось напряжение. В общем, "высосал" напряжение в ноль. После непродолжительного подключения питания конденсаторы опять накапливаются, неравномерно;
- напряжение на обеих NE5532 по прежнему одинаковое, по 24 В;
- напряжение на входе NE5532 от проблемного канала составляет 1600 мВ, на рабочем канале 6 мВ, при этом на второй NE5532напряжение на обоих входах по 5-6 мВ.
Что мне делать дальше?
 

Вложения

  • Печатка.webp
    Печатка.webp
    169.5 KB · Просмотры: 205
Микросхему менять. Туда можно любой сдвоенный операционник воткнуть, только распиновку проверить на соответствие.
 
Ну да. Если покупать, то лучше взять NE5534 или ОРА2132. Если не найдешь даже NE5532, то можно TL072.
 
Все, поменял NE5532P, все заработало. Спасибо огромное Юрий-dos и Azziop за отзывчивость. Можно двигаться дальше.
Металлопрокатчики что-то долго не могут нарезать мне днище, ножки и ручки. Я же пока закупился фурнитурой.
DSCF8377.webp
Немного пришлось помаяться с поиском алюминиевого уголка для рёбер жесткости и деревом для шасси. В двух магазинах стройматериалов их не оказалось. Благо, Castorama есть в Перми и работает допоздна. Купил уголок там. Заодно взял заклепочник, заклепки и мелкую наждачку. Дерево куплю попозже.
П.С.: "банановые" гнезда почему-то дешевле покупать в колодцах. Только потребуется изоляция и у них короче нога.
П.П.С: Самый главный вопрос забыл - в чем могла быть причина выхода из строя канала и как этого избежать в будущем?
 
Самый главный вопрос забыл - в чем могла быть причина выхода из строя канала и как этого избежать в будущем?

Скорее всего в тех соплях, на которых были сделаны подсоединения. Похоже, что на вход попало слишком большое напряжение и его выбило. Чтоб в дальнейшем не повторилось, все соединения должны быть хорошо сделаны и коммутацию источников сигнала лучше производить при отключенном питании усилителя.
 
ребят, вопрос немного в тему, немного нет, буду использовать NE5532 в сумматоре (микшере), как организовать обратную связь (в разных каскадах он устроен по разному, в одних R=1M0+ c= 20p в параллели, в других просто 10к )? tehno015, ответьте ПОЖАЛУЙСТА в личку
 
Всем привет. Работы по корпусу продвигаются вяло. Дважды ездил, смотрел деревянные панели. Изначально думал, что они будут 20 мм по толщине. В продаже есть 18 и 30 мм. Пришлось перерисовывать макеты, смотреть, насколько гармонично выглядят разные толщины.
Плюс ко всему немного пересмотрел концепцию, решил отказаться от коммутационного корпуса, заменить на алюминиевую площадку, с выходящими вверх разъемами. Встал вопрос о подведении кабелей. Пока не решил до конца.
За неделю, помимо перепайки NE5532P, лишь напилил ребер жесткости из алюминиевого уголка.
DSCF8383.webp
Надеюсь, в ближайшее время напилю дерево, начну сверлить все отверстия:tehnari_ru_889:
 
рекомендую использовать разделочные доски из массива.

Так и сделаю. Думаю только чем обработать, чтобы щит не "повело" от перепадов температуры/влажности. Некоторые выгибает еще на стеллаже магазина.
 
Думаю только чем обработать, чтобы щит не "повело" от перепадов температуры/влажности. Некоторые выгибает еще на стеллаже магазина.

Я, конечно, не столяр-краснодеревщик, но из своего опыта могу сказать, что в основном столярные изделия искривляются если сделаны из плохо высушенной древесины. Можно выбрать доску поровнее, думаю месяца пребывания в квартире хватит для нормальной просушки, это же не бревно чтоб год сушиться. Если искривится, можно подравнять положив лист наждачки на ровную поверхность. Потом покрыть лаком и ничего страшного с этой доской уже не случится.
 
Я сегодня штудировал столярные форумы. Насколько я понял, дерево, как живой материал, как ни суши, все равно будет подвержено изменениям от климатических условий. Некоторые породы сушат десятками лет.
В моем случае, думаю, лакирование панелей и стягивание их по периметру предотвратит изгибы. Посмотрим.

Прошу совета, как в панели из 1,5 мм алюминия аккуратно и точно сделать отверстия под ручки темброблока и кнопку питания? Отверстия 15 и 20 мм. Думал про трубчатые сверла с "алмазной" кромкой, однако они стоят по 350 руб (дороговато для 2 отверстий). К тому же, у них нет центрующей иглы. Видимо я вымотался сегодня, голова не варит.
 
Я сегодня штудировал столярные форумы. Насколько я понял, дерево, как живой материал, как ни суши, все равно будет подвержено изменениям от климатических условий. Некоторые породы сушат десятками лет.
В моем случае, думаю, лакирование панелей и стягивание их по периметру предотвратит изгибы. Посмотрим.

Прошу совета, как в панели из 1,5 мм алюминия аккуратно и точно сделать отверстия под ручки темброблока и кнопку питания? Отверстия 15 и 20 мм. Думал про трубчатые сверла с "алмазной" кромкой, однако они стоят по 350 руб (дороговато для 2 отверстий). К тому же, у них нет центрующей иглы. Видимо я вымотался сегодня, голова не варит.
Ну для начала понадобится центровка,это такая штука вроде маленького сверла переходящим в конус,затем сверло меньшего диамметра на 10 например,далее уже под размер на больших оборотах шпинделя,патрона.
 
есть перьевые для дерева, им можно.
А центровка там есть? Надо завтра в магазин снова сбегать, посмотреть.
далее уже под размер на больших оборотах шпинделя
Думал про это. Только сверло на ∅20 мм сложновато найти. И боюсь, что такое просто раскурочит мне металл.

Еще есть идея попробовать сверло Форстнера. У него и центровка есть и стоит дешевле трубчатых. Хоть оно и для дерева, думаю с 2-4 отверстиями в тонком алюминии справится. Дома как раз осталось такое после работ по первому усилителю. Завтра постараюсь попробовать его на металле. Отпишусь. Спасибо за советы
 
Назад
Сверху